来源:城商行研究
导读:披露名单显示,辽沈银行的8家发起股东“清一色”为国资股东。
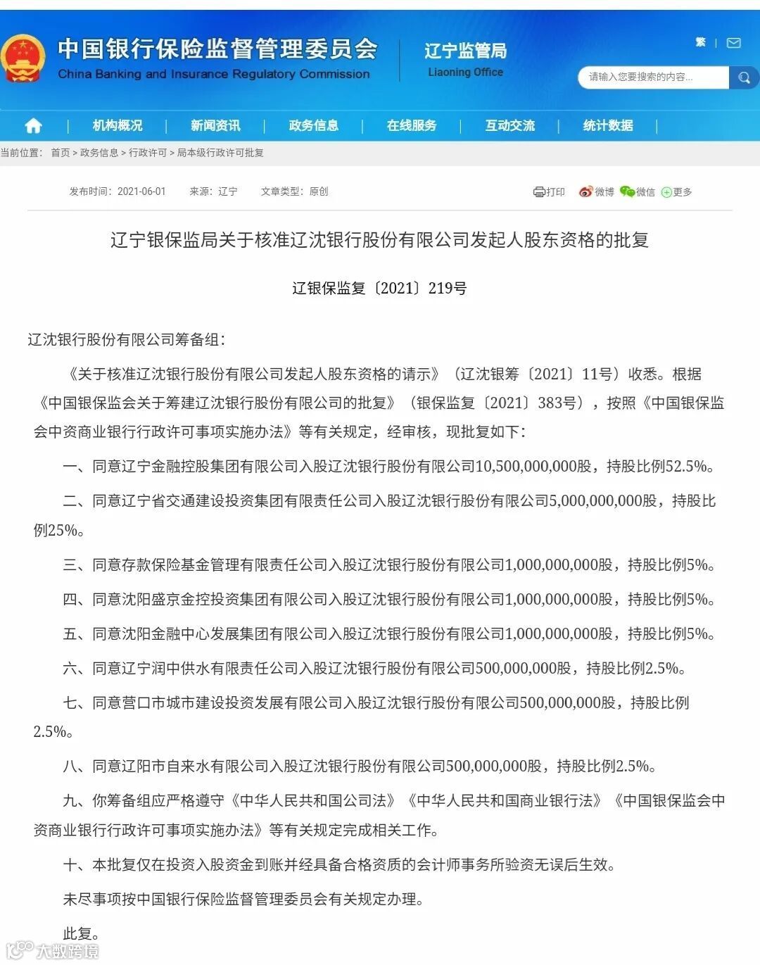
6月1日,辽宁银保监局官网披露了辽沈银行发起人股东名单,批复同意了8家国资企业的股东资格。其中,辽宁金融控股集团持有辽沈银行105亿股,持股比例52.5%,位列该行第一大股东。从发起股东持股数量来看,辽沈银行注册资本达200亿元。

披露名单显示,辽沈银行的8家发起股东“清一色”为国资股东。在大股东辽宁金控之后,辽宁省交通建设投资集团有限责任公司持股比例25%,位列第二大股东;存款保险基金、沈阳盛京金控投资集团、沈阳金融中心发展集团分别持股5%;辽宁润中供水有限责任公司、营口市城市建设投资发展有限公司、辽阳市自来水有限公司分别持股2.5%。
国家企业信用信息公示系统显示,辽沈银行发起股东实控人主要为辽宁省、市、区各级财政局和国资委员会,持股比例占绝大多数。而辽沈银行合并的2家城商行——辽阳银行和营口沿海银行原民营股东已全部清退,在新设银行中并无老股东身影。
5月21日,银保监会已批复同意筹建辽沈银行,监管要求辽沈银行筹备组应自批复之日起6个月内完成筹建工作。据此前消息,该行或将于6月底或7月初挂牌,但亦要看对相关银行的坏账剥离情况。

长期坚持提供干货不易,如文章引起大家共鸣、对大家有帮助,请大家赞并转发,以支持我们提供更多干货,谢谢。
商务合作微信:18501955840(备注合作事由)
研报定制/公众号代运营/内容撰写服务:18600329996


