作者:毛小柒
来源:涛动宏观


【正文】
利率、汇率、通胀水平、工资等常用经济金融术语的本质均是一种价格,如工资是劳动的价格、通胀是生活和生产资料的价格、汇率是货币的价格,利率则可被视为资本的边际产出。
也即当利率较高时,意味着资本的边际产出通常较高,此时资本往往处于稀缺状态,反则反之。按照上述逻辑,经济发展水平越高的经济体,其资本往往会呈现出越过剩的特征,而对应的利率水平也往往更低,反则反之。
就我国实际而言,金融市场利率的市场化改革已经完成,这几年着力在推动的是利率市场化进程中的最后两步,即客户端(贷款和存款)的利率市场化。
一、中国利率体系简述
(一)三层架构:政策端(OMO与MLF)+市场端(DR007)+客户端
1、目前中国已经形成了包括政策端利率、市场利率(含参考利率)以及客户端广谱利率等三种类型组成的利率体系架构。如果利率传导较为顺畅,则意味着上述三类利率在趋势与方向上应保持一致,且不存在明显的滞后性。
2、政策利率主要包括公开市场操作利率(包括OMO利率、SLF利率、MLF利率等)和其它(如再贷款和再贴现利率、国库现金定存利率、准备金利率等),而市场利率主要指拆借与回购利率、债券收益率、同业存单与大额存单发行利率、利率债收益率等等。
其中,政策利率以OMO利率和MLF利率为代表,市场利率以DR007为主。
3、客户端利率的种类更为丰富,除传统的存贷款基准利率外,还包括一些特殊产品利率(如货币市场基金、现金管理类产品、结构性存款、国债逆回购等)以及非标资产利率、票据贴现利率、信用债利率等各类广谱利率(如民间融资利率、P2P利率、融资租赁利率、商业保理融资成本、小额贷款利率等等)。
4、理论上客户端利率的确定应以政策利率与市场利率为基础。具体来看,
(1)央行已经通过货币政策执行报告等方式清晰地表明,OMO利率(每日)与MLF利率(每月月中)分别被定位为央行的短期与中期政策利率,代表了银行体系从央行获取短期和中期基础货币的边际资金成本。由于央行掌握着基础货币供应,意味着上述两个政策利率必然是市场利率定价的基础,央行只需作少量OMO和MLF操作,便可对市场利率产生决定性的边际影响。
(2)市场利率品种很多,但从央行的角度来看最为重视DR007这一指标,即央行货币政策的意图多是为了引导以DR007为代表的市场利率围绕政策利率为中枢水平波动。
(3)客户端的利率主要是贷款端与存款端两类,通过LPR新报价机制已经实现了MLF与LPR之间的联动,形成了“MLF利率——LPR——贷款利率(FTP)”的利率传导机制,并在此基础上进一步推动存款利率市场化。
事实上由于不同利率的风险溢价差异明显,我们可以将政策性利率以及部分市场利率认定为无风险利率,将面向客户端的利率认定为风险利率,央行货币政策的主要目的则是通过影响无风险利率来改变风险利率的预期,其依据的逻辑大致可以参照CAPM资本资产定价模型,这里不再赘述。

(二)构建利率走廊机制:约束货币市场利率
相较于以上三类利率而言,利率走廊是约束货币市场利率的一个区间。
1、通常利率走廊区间的上限为央行贷款给金融机构的利率,下限则为金融机构存钱在央行的利率,利率走廊区间的调控目标则为金融机构之间的拆借利率,也即通过调控确保金融机构之间的拆借利率在利率走廊的区间内波动。例如,当同业拆借利率突破区间上限时,金融机构便可以转而向央行借款,反则反之。
2、2014年5月时任央行行长周小川率先提出“利率走廊”这个概念,但关于“利率走廊”的研究最早可追溯至上世纪90年代(其中以Kevin Clinton分别完成于1991年和1997年的两篇论文为代表)。20世纪90年代以来,加拿大、欧元区、瑞典等经济体率先采用了“利率走廊”模式来调控利率,随后美国、德国、法国、意大利、瑞典、瑞士、芬兰、匈牙利、斯洛文尼亚以及印度、斯里兰卡、纳米比亚等经济体也采用了这一调控模式。
3、对于中国而言,也有自己的利率走廊区间,上限和下限分别为SLF利率和超额存款准备金利率。2020年4月3日,央行决定自4月7日起将金融机构在央行超额存款准备金利率从0.72%下调至0.35%,这是自2008年以来首次下调超额存款准备金利率,意味着中国利率走廊已拓宽至0.35%-3.20%(利率走廊的宽度达到285BP)。

二、贷款端先行:构建LPR新报价机制
2013年10月我国央行正式推出LPR,并将其定位为10家银行最优客户贷款利率的平均值(剔除最高和最低水平)。
(一)LPR新报价机制于2019年8月正式推出,市场化程度显著提升
1、2013年10月LPR推出后,受银行贷款定价惯性等因素影响,LPR报价与贷款基准利率之间保持着相对固定的公布频率、变化幅度和利差,市场化程度较低,对贷款利率的引导作用不够。2019年8月人民币汇率勇于破“7”后,新报价机制也顺势推出,并在2019年8月中下旬推出一系列与LPR有关的配套政策。
2、相较于贷款基准利率和旧LPR,LPR改革后,由报价行根据自身对最优客户实际发放贷款的利率水平,在MLF利率基础上加点报价,MLF利率则由市场化招标形成,反映了银行平均的边际资金成本,市场化程度亦明显提升。
同时LPR亦已逐渐取代了贷款基准利率成为商业银行FTP的主要参考基准,贷款FTP与LPR的联动性以及货币政策向贷款利率传导的效率明显增强。
3、LPR新报价机制推出以来,LPR合计调整四次,1年期LPR累计下调40BP、5年期以上LPR累计下调50BP,MLF累计下调35BP。不过自2020年4月20日第四次下调以来,LPR已经连续15个月未再调整过。

(二)LPR新报价机制的主要特征
1、基本:客户贷款利率的理论下限
(1)LPR(英文名称为Loan Prime Rate),在国内被称为贷款基础利率(美国、香港等经济体则称其为最优惠贷款利率)。
我们可以形象地将其称之为针对报价行的最优客户所适用的贷款利率,因此理论上来说LPR应该是客户贷款利率的下限。
(2)不过实践中,LPR本身是一个动态的变化过程,实际贷款利率与LPR即可以是加点,亦可以是减点,例如香港的客户实际贷款利率往往低于LPR。
(3)进一步将银行分为报价行和其它银行,将客户分为最优客户和非最优客户,由于报价行和其它银行、最优客户和非最优客户、报价行和其它银行的同类客户之间均存在风险溢价,因此在LPR基础上可以衍生出LPR1、LPR2、LPR3。
2、新旧LPR的差异
和2013年推出的LPR相比,LPR新报价机制有诸多创新之处,主要体现在报价原则(基于最优客户)、形成方式(MLF加点)、期限品种(1年和5年以上)、报价行(数量更多且类型更丰富)、报价频率(固定于每月20日)以及新的运用要求(通过MPA和自律机制管理)来强化约束等方面。

(三)美国、日本以及中国港澳等主要经济体LPR机制对比
1、LPR报价机制主要始于1933年大萧条时期的美国,随后拓展至其他经济体,从现在来看LPR最初是被定位于过渡性的定价基准。不过目前除中国大陆外,仅美国、日本、中国香港和澳门等少数经济体仍在使用LPR报价机制,其中香港的个人住房按揭贷款基本是在LPR的基础上定价,而美国和日本的LPR目前主要在中小银行和中小企业之间发挥着作用。

2、从主要经济体的LPR运用情况来看,我们至少可以得到以下两个结论:
(1)LPR本身并非是贷款利率市场化的终点,其存在的必要性在于资本市场发展并不完善,即实体企业很难从资本市场得到充分合理的融资,因此LPR虽然只是过渡,但却会存在较长时间。
(2)美日等经济体的LPR报价经过不断完善后,运用范围却逐渐收窄,最终主要适用于中小微企业、零售贷款等领域,而这些恰恰是无法从资本市场得到融资的群体。即随着利率市场化的完成,大型企业的融资更倾向于市场化的资本市场,中小企业和零售贷款则依然通过LPR从金融机构融资。
(四)LPR新报价机制推出的主要背景
1、提高货币政策的传导效率
通过在MLF利率加点基础上形成LPR,可以将商业银行的资金成本和对最优客户的定价行为考虑在内,有助于通过市场化的MLF利率来提高货币政策的传导效率,使LPR更能够反映央行的货币政策意图变化。
同时,LPR取代传统贷款基准利率在民为商业银行FTP的主要参考基准后,贷款FTP与LPR之间的联动性有所增强,即FTP也能反映央行的货币政策意图。

2、打破贷款利率隐性下限,降低融资成本
LPR新报价机制推出后,市场主体的议价能力和意识明显提高,金融机构之间对最优客户和次优客户的竞争有所加剧,使得商业银行贷款实际利率的下降幅度一般会明显超过LPR的下降幅度(实际情况也确实如此)。甚至一些银行主动下沉,争抢客群,进一步推动了企业贷款利率的下降。
这种环境下,存款成本较低的银行明显更具优势,降价空间也更具弹性,更有动力打破贷款利率下限,与之相对应其它一些银行面临的压力则会明显抬升。
需要说明的是,虽然LPR已经连续15个月未调整,但并不意味着监管部门对此无动于衷,而LPR新报价机制的效果仍在体现:
(1)今年央行便有窗口指导部分银行,要求其2021年度新发放银行贷款加权平均利率不得超过“2020年度第四季度平均水平+12BP”(2020年四季度平均水平为5.03%、意味着部分银行不得超过5.15%)。
(2)根据央行今年二季度货币政策执行报告,今年二季度新发放贷款加权平均利率降至4.93%(较一季度大幅下行17BP),创有统计以来新低。
3、间接推动存款利率市场化
LPR新报价机制使得贷款利率与市场利率逐步,在贷款利率隐性下限被打破且贷款利率不断下降过程中,为保持稳定的利差,商业银行也有主动降低其负债端成本的动力,高息揽储的意愿会受到一定程度削弱,这在一定程度上提升了货币政策向存款利率传导的效率,也在一定程度上推动了存款利率的市场化。
三、存款端跟进:存款利率报价方式调整
(一)存款利率报价方式于2021年6月正式调整
经过两年的LPR新报价机制实践以及存款端一系列整顿(如智能存款、异地存款、结构性存款、货基与类货基等)后,市场利率定价自律机制明确自2021年6月21日起,存款利率也由存款基准利率调整为加减点的形式。
至此,存贷款利率的报价方式均调整为加点这一国际通行的路径。具体看,
贷款利率=LPR+加点幅度1
存款利率=存款基准利率+加点幅度2
只不过,当时LPR新报价机制的推出是由央行一手推动且较为高调,而存款利率报价方式的调整则借助市场利率定价自律机制,并在某种程度上采取引导舆论的方式向前推进。可以说,存款利率的调整已经成为利率市场化的政策聚焦点。


(二)此次调整是LPR新报价机制的延续
1、一般来说,和贷款端相比,存款利率报价方式的调整更为复杂。这主要是因为,贷款利率主要涉及到银行的议价能力,市场化程度相对较高,且有一些综合服务方案可供选择,而存款的替代产品目前仍未形成事实上的影响力、存款竞争更多是价格维度层面的竞争。
2、存款利率报价方式调整是贷款利率报价方式调整的延续,是利率市场化过程的有效构成部分,存贷款利率报价方式均调整为加点形式有助于金融管理部门更好评估政策调整对金融机构以及实体经济的传导效果。
3、过去一段时期对结构性存款、智能存款、异地存款以及对货基与类货基(现金管理类产品)的严格监管,是存款利率报价方式调整的前奏,与存款利率报价方式调整在政策内涵与导向上是一致的。
(三)调整政策较为细化
和LPR新报价机制不同的是,此次存款利率报价方式调整并未取消存款基准利率,而是在存款基准利率基础上的调整,且针对国有大行和其它行采取了不同的调整幅度,这大概说明两个问题:
1、地方人行在存款利率市场化的过程中将起到更大的作用,其影响力也会更强,地方商业银行及全国性银行的地方分支机构将面临来自地方人行的贴身式监管,各品种、各期限利率加点幅度的微小变化可能均会引起地方人行的注意,并受到地方人行的窗口指导。
2、此次存款利率报价方式调整将对象分为大行和其它银行两档,同时导致长期限存款利率上限有明显下降、短期限存款占比可能会上升,且一刀切地统一了其它银行(含股份行和地方性银行)的存款利率上限,这意味着从政策层面看,未来银行在存款端的定价上限将只有大行和其它银行两档,即地方性银行相较于股份行已没有优势。
此次存款利率报价方式调整后,各银行可在自律上限之内,自主确定具体的存款利率水平。目前来看全国性银行存款挂牌利率基本保持不变,部分地方法人金融机构的中长期限存款挂牌利率有所下降。

四、中国利率市场化的五个阶段
从我国利率市场化的进程来看,大致可以分为五个阶段。
(一)1993-2007年:迈入“存款利率管上限、贷款利率管下限”的阶段
我国利率市场化最早源于1993年的两份文件,在1993-2007年的15年时间里,我国先后放开了货币市场利率和债券市场利率,利率市场化真正进入“存款利率管上限、贷款利率管下限”的新阶段。
1、《关于建立社会主义市场经济体制若干问题的决定》明确了改革方向
1993年11月14日,十四届中央委员会第三次全体会议通过了《关于建立社会主义市场经济体制若干问题的决定》这一具有历史意义的文件,明确了中国市场经济改革的方向,并提出以下几点与利率市场化有关的要求:
(1)央行作为独立部门需从主要依靠信贷规模管理,转变为运用存款准备金率、央行贷款利率和公开市场业务等手段,调控货币供应量,保持币值稳定。
(2)央行按照资金供求状况及时调整基准利率,并允许商业银行存贷款利率在规定幅度内自由浮动。
(3)包括货币的发行、基准利率的确定、汇率的调节和重要税种税率的调整等在内的宏观经济调控权,必须集中在中央。
2、《国务院关于金融体制改革的决定》明确了改革思路
1993年12月25日,国务院发布《关于金融体制改革的决定》(国发〔1993〕91号),明确了中国金融体系的改革思路,并提及以下几点重要内容:
(1)央行货币政策的中介目标和操作目标是货币供应量、信用总量、同业拆借利率和银行备付金率。
(2)央行实施货币政策的工具包括法定存款准备金率、中央银行贷款、再贴现利率、公开市场操作、中央银行外汇操作、贷款限额、中央银行存贷款利率。
(3)央行要制定存、贷款利率的上下限,进一步理顺存款利率、贷款利率和有价证券利率之间的关系;各类利率要反映期限、成本、风险的区别,保持合理利差;逐步形成以中央银行利率为基础的市场利率体系。
应该说以上两份文件明确了我国利率市场化改革的基本思想。
3、确立了改革三原则的总体思路
(1)1995年央行发布的《关于“九五”时期深化利率改革的方案》初步提出了利率市场化改革的基本思路。
(2)2003年2月20日,2002年四季度货币政策执行报告对中国利率市场化改革进行专门讨论,总结并明确了中国利率市场化改革的总体思路,即“先外币、后本币;先贷款、后存款;先长期、大额,后短期、小额”。

(二)2007-2012年:适逢金融危机冲击,利率市场化改革进程有所放缓
在全部放开货币市场与债券市场利率、贷款利率上限和存款利率下限后,我国利率市场化改革进程受2007-2008年金融危机影响而有所放缓。
不过在2007-2012年的五年时间里,我国利率市场化进程虽然放缓,但仍然在为进一步的利率市场化而做准备,如不断完善中央银行利率体系、培育货币市场基准利率、放开替代性金融产品价格等等。
应该说2012年既是金融业新一轮创新开启之年,也是利率市场化再次进入破冰期的起始之年,在2012年6月和7月先后扩大存贷款基准利率的波动幅度之后,2012年9月17日一行三会一局对下一阶段的利率市场化提出了五点要求,这五点要求也成为了利率市场化新一轮改革进程的主要思路。

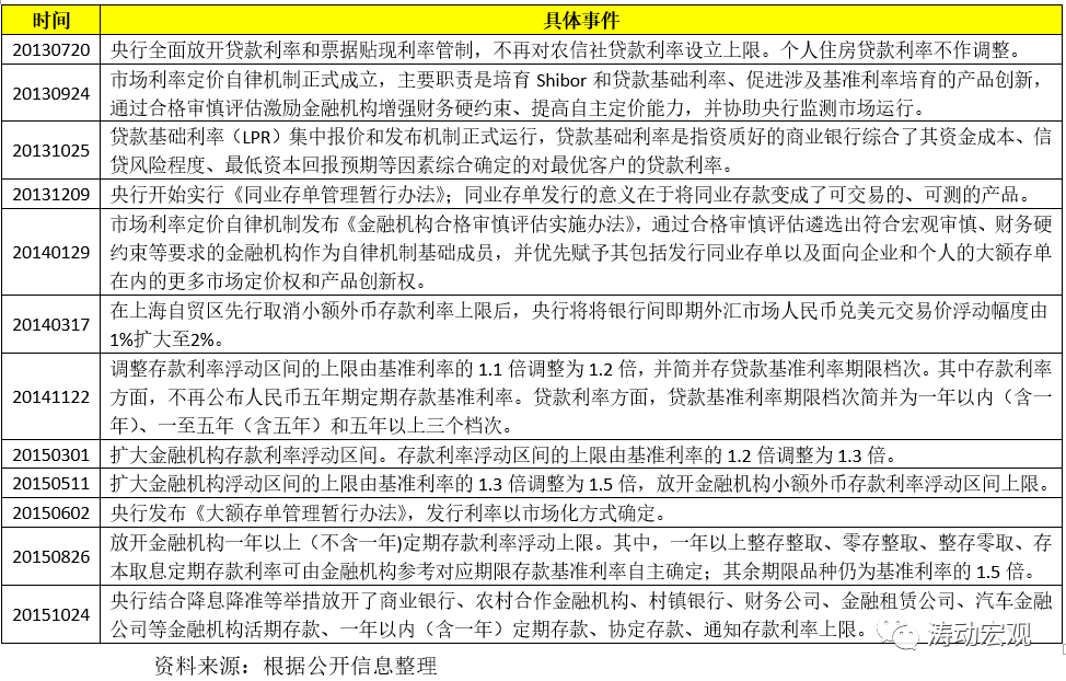
(三)2013-2015年:构建政策利率体系、利率管制基本放开
2012年以来的金融创新使得传统数量型货币政策和部分金融指标的有效性进一步下降,利率市场化的推进显得更为迫切。这一时期的利率市场化相关动作基本上均能在《金融业发展和改革“十二五规划”》中找到影子,央行也主要通过放松利率管制、加强机制建设、推动产品创新等多个层面来推动利率市场化,而这一时期所推出的一系列金融产品和相关动作均具有深远影响。
1、利率管制基本放开
(1)2013年7月央行全面放开贷款利率和票据贴现利率管制。
(2)2015年10月央行放开了商业银行、农村合作金融机构、村镇银行、财务公司、金融租赁公司、汽车金融公司等金融机构活期存款、一年以内(含一年)定期存款、协定存款、通知存款利率上限。
(3)2015年12月放开金融机构一年以上(不含一年)定期存款利率浮动上限。至此存贷款基准利率的管制已基本放开。
2、替代性金融产品不断推出
在放开存贷款基准利率之后,替代性金融产品的重要性也更为突出,如2013年10月推出了贷款基础利率(LPR),2013年12月推出同业存单,2015年6月推出大额存单。
3、丰富货币政策工具箱
在加强合意贷款约束、窗口指导的基础上,这一时期央行也在不断丰富货币政策工具箱,相继推出了短期流动性调节工具(SLO)、常备借贷便利(SLF)、中期借贷便利(MLF)等工具,以便及时平滑因利率市场化改革而造成的市场波动。

(四)2015-2018年:进一步完善货币市场利率体系、建立利率走廊机制
1、2015-2018年期间除因2015年股灾而五次调整存贷款基准利率外,其余时间存贷款基准利率并没有进行调整。相反这一期间政策性利率却频繁调整,央行的目的主要是希望通过不断完善同业存单发行利率、推出存款类金融机构债券回购利率、回购定盘利率、建立利率走廊机制等举措形成基准利率框架。
2、2014年5月时任央行行长周小川表示未来将采取利率走廊模式来调整短期利率,利率走廊机制才开始引起市场关注。随后,2015年一季度货币政策执行报告明确提出“探索常备借贷使得利率发挥货币市场利率走廊上限的功能”。经过多年努力和引导,目前我国利率走廊的框架基本清晰,即上限和下限分别为SLF利率与超额存款准备率利率水平。
3、此外央行在进行价格政策调整的同时,也相继推出了普惠性降准政策、置换式降准、临时准备金动用安排、临时流动性便利等数量型政策举措,形成了数量型与价格型货币政策相辅相成的基本调控框架。

(五)2019年以来:存贷款基准利率变革,利率市场化进程迈入深水区
央行现有的货币政策工具虽然能够有效降低货币市场利率,但对于实体经济融资成本的影响却显得无能为力,在市场普遍将责任归于央行的同时,央行本身则将其归为货币政策传导机制不畅所致。于是在经济下行压力加大、中美贸易摩擦较为复杂的背景下,贷款利率并轨变得日益迫切,LPR新报价机制正是在这种背景下产生。在LPR新报价机制推出两年左右的时间,存款基准利率报价方式的调整亦水到渠成,货币政策调控方式亦会因此发生根本性变化。
1、此利率市场化与货币政策调控框架之间有着显而易见的密切关系,而这也可以从其它经济体的利率市场化进程中寻到踪迹。例如,上个世纪70-90年代利率市场化进程中,各经济体的货币政策框架便逐步由数量型向价格型转变。
2、货币政策框架调整的经济学逻辑在于随着金融体系的不断健全与金融市场的发展,宏观经济扰动的因素更多的由经济层面扩展至金融层面,货币政策的调控工具也相应由数量型向价格型转变,特别是随着金融创新的不断深化以及经济与金融体系之间的联动性日益增强,数量型政策的调控效应将明显减弱。
3、货币政策调控框架转向价格型的用意在于,货币当局可以通过调节政策利率来影响市场利率变化,并传导至各类金融产品,进而可以影响到经济主体的投资决策、消费行为,最终达到以此来调控经济和物价的目的。
当然,货币政策调控框架真正转向价格型不是一件易事,这有赖于利率市场化的深入推进,还要依赖于汇率市场化的进程(汇率要有弹性)、健全完善的金融市场、完备的金融基础设施、理性的微观主体、量价之间的联动性较为密切。
五、主要经济体利率市场化进程的简要回溯
利率市场化这一问题在各经济体中普遍存在。20世纪70年代全球经济普遍陷入停滞不前的“滞胀阶段”,两次石油危机进一步加剧了全球经济金融市场出现动荡,使得各国对经济金融自由化的政策诉求达到前所未有的高度。
利率市场化作为金融自由化的核心,便成为金融体系改革最主要的部分,绝大多数经济体的利率市场化正是基于这一背景不断向前推进。

(一)美国(1970-1987年):用时17年左右
美国从建国开始便一直实行利率管制政策,1929-1933年大萧条时期发布的《银行法》对存款利率上限进行管制。20世纪70年代,随着两次石油危机的爆发以及经济陷入滞胀,原先的利率管制政策成为宏观经济政策有效施行以及经济金融自由化的较大约束,于是美国开始启动利率市场化改革。
美国的利率市场化改革总体来说是一个渐进的过程,从1970年开始到1986年基本完成,总共用时17年左右,改革进程大致可以分为三个阶段:第一阶段(1970-1979):开端阶段主要采取逐步解除对部分存款利率管制措施,;第二阶段(1980-1982):该阶段主要措施为分阶段取消对定期存款和储蓄存款的利率关注;最后一个阶段(1983-1986):美国利率市场化的完成标志是彻底废除存贷款利率管制。
具体来看,1970年开始美国先后放松大额可转让存单、货币市场基金以及长期大额定期存款的定价管制,标志着利率市场化进程的实质推进;1980年的《废止对存款机构管制与货币控制法》与1982年的《解除存款机构管制与货币管理法》标志美国利率市场化进程的全面推进;而1987年的《银行公平竞争法》则标志着利率市场化进程的正式完成。
(二)日本(1978-1994年):用时16年左右
20世纪70年代,日本政府为了应对滞涨和财政赤字融资,不得不放开国债市场利率;由于企业、个人、机关团体都可以参加短期金融市场的交易,使得银行存款大量分流,银行也转而支持利率市场化。全球性的金融自由化浪潮、和欧美等过的推动之下,日本加速了利率市场化改革。
具体来看日本的利率市场化进程与其汇率市场化改革相辅相成,始于1978年,并在推出大额可转让存单之后先后放开货币市场利率、债券市场利率。1984年的《金融自由化与日元国际化的现状与展望》正式拉开了日本利率市场化改革的大幕,1985年的广场协议加速了这一进程的推进,1991年日本央行停止对利率进行窗口指导、1993-1994年日本实现了全部利率的市场化。
(三)中国香港(1994-2001年):用时7年左右
香港的利率管制源于1964 年实施的香港银行利率协议,其主要背景是上世纪60年代初香港银行间因恶性竞争而发生的银行危机。自90年代中期以来,随着香港随着国际金融中心的建立以及西方主要经济体相继放松金融和资本管制,香港当局于1994年加快了利率市场化的步伐,至2001年香港全面撤销所有利率协议,完成利率市场化进程。
香港利率市场化的主要特点之一是分阶段推进,即先逐步撤销占比重较小的定期存款的利率限制,后撤销储蓄和往来存款的利率限制。香港金融管理局认为,鼓励竞争需要与维持货币和银行体系稳定取得平衡,因此决定分阶段局部撤销利率限制。香港存款利率协议的撤销先后分了五个阶段,历时共七年,在撤销各阶段中香港金融管理局对银行业的经营情况始终保持高度关注,且灵活评估调整监管政策,保证了香港利率市场化的平稳过渡。
(四)中国台湾(1980-1989年):用时9年左右
台湾在战后四十余年的时间里, 一直对利率、金融资产价格等实行严格的管制政策。但是,随着经济规模的扩大和对外联系的加强, 这种严格管制的金融体制越来越不适应经济的发展。同时,部分西方国家的利率市场化蓝筹从外部环境上呼吁台湾金融业对利率管制进行市场化改革。内外部因素共同作用下,台湾地区从1975年至1989年,前后历经了14年,完成了利率自由化进程,台湾利率市场化改革的具体进程如下:
1、允许银行在上限内确定存款利率和一定范围内确定放款利率。1975 年台湾正式公布了新《银行法》, 使银行在最高利率的范围内自行确定存款利率。
2、放宽银行利率直接管制范围。1980 年,台湾颁布《银行利率调整要点》, 银行公会代替“中央银行” 决定放款利率的上下限, 银行自行决定票据贴现、金融债券等利率。
3、实施基本放款利率制度。1985 年, 台湾的大小银行陆续实行了这种制度。
4、改变利率分类。1982 年, 放宽利率细分为短期保放款和中长期放款。在1986 年,存款的最高利率简化为“活款存款”、“活期储蓄存款及邮政储金”、“定期存款机定期储蓄存款”。
5、取消存款最高利率及放款利率上下限。1989 年台湾《银行法》取消了“中央银行” 对存贷款的利率限制。
(五)其它经济体
也有一些经济体的利率市场化改革进程比较仓促和曲折。
例如,作为第一个推进利率市场化的发展中国家,阿根廷在1971-1977年全部完成了利率市场化改革,并同步推行汇率市场化,直到现在阿廷仍陷于所谓过度自由的困境之中;智利则在1974-1975年仅用时一年便完成了利率市场化改革;石油危机推动巴西CPI常年维持在20%以上,促使巴西于1975年实行了几乎一步到位式的利率市场化,在利率市场化完成之后的1975-1989年,巴西实际利率水平接近50%,远远高于改革之前的6%左右,经济增速也由之前的10%左右降至3%附近。
韩国的利率市场化背景与中国较为相似,利率管制政策的目的同样是为了支持重点企业,并导致中小企业和民间借贷成本较高。1981年为满足OECD成员国的要求,韩国正式启动利率市场化,并于1997年全部完成了利率市场化进程,但中间的过程异常曲折。特别是利率市场化进程中的1989年,韩国经济内外交困,导致市场利率水平大幅攀升,韩国不得不短暂终止利率市场化进程,直至1991年才重新启动。
相较而言,同为发展中国家的印度则显得较为温和。1991年的国际支付危机促使印度在1992-1998年完成利率市场化,在利率市场化期间及之后的较长时间,贷款利率不仅没有上升反而还稳中有降,使印度经济始终保持着高速增长。
六、下阶段的可能方向
LPR新报价机制改革与存款基准利率报价方式调整这两大举措使货币政策传导机制更加顺畅,亦使央行的政策意图能够更有效地通过金融体系传导给市场。

(一)LPR新报价机制已经完成两年,而自2020年5月以来,LPR已经连续16个月没有调整,但要认识到LPR新报价机制的变革效果仍在显现,这表明LPR新报价机制的效果是好的,短期内后续贷款端的利率市场化工作应以持续巩固LPR新报价机制的效果为主。
(二)和LPR相比,存款利率报价方式的调整效果刚刚开始显现,其对金融体系的持续影响需要密切关注。特别是我们看到目前存款利率报价方式仍是基于现有存款基准利率,而存款基准利率并未市场化,因此利率市场化的下一步目标应会聚焦在存款端,且很有可能借鉴LPR的经验,进一步提升存款基准利率的市场化,将存款基准利率与政策利率有效联动,如明确存款基准利率在OMO利率、SLF利率或MLF利率等政策利率的基础上给予一定加减点幅度确定。
不过这里的确有一些细节上的问题,如存款的期限相较贷款更为灵活,这就意味着其可参照的政策利率实际上不太好选择。
(三)过去是通过LPR新报价机制来对资产端施加压力,以倒逼存款利率市场化,推动金融体系不断降低负债成本,以维护相对平稳的利差水平。因此后续在较长时期内,保护金融体系的利差水平可能是必要的,这就使得LPR新报价机制与存款利率新报价方式既是降低实体经济综合融资成本的一种手段,也是金融管理部门保护金融体系的一种方式。
(四)虽然央行已经明确OMO利率和MLF利率分别作为短期和中期政策利率,但政策利率体系本身仍是较为繁杂的。与此同时,作为市场利率的锚,政策利率本身也应该也有一个参照的锚,即所谓的自然利率(或称中性利率)。下阶段,确定中国的政策利率锚会显得比较关键,这样才能给市场更稳定的预期。
自然利率一直是美国货币政策的隐含参考指标,即联邦基金利率的潜在目标。所谓自然利率,即刚刚好的利率水平,经济既不过热、亦不趋冷下的利率水平,我们可以将其理解为经济在稳态增长率下的通胀水平,目前美联储将其设定为2%,当然这也是全球主要经济体的通行设定标准。
2021年6月,国际清算银行公布的工作论文“中国的自然利率”(央行货币政策司司长孙国锋联合撰写)指出“中国的自然实际利率在1995-2010年期间平均为3-5%,随后逐步降至2019年底的2%以上……如果假设通胀率为2-3%,则意味着目前对应的自然名义利率应在4-5%之间”。
应该说自然利率在未来如何演变还需要通过更有效观察人口、技术进步、金融等其它因素的变化来推断,但是从目前大部分经济体的实践来看,自然利率趋势性下降是全球普遍现象,这可能是因为全球经济增长中枢水平在不断下移,中国也不会例外,事实上如果技术进步和人口增长没有出现明显变化,那么自然利率水平的下降趋势仍将持续。因此,明确自然利率对于把握中国基准利率的中长期方向显得越来越重要。
(五)如前所述,目前利率市场化进程并未结束,在当前经济下行压力逐步增大的情况下,下半年的货币政策基调应是稳健偏宽松的。特别是,2021年7月30日的政治局会议和2021年8月23日的信贷形势座谈会似乎都表明后续的货币政策是存在想象空间的,这意味着后面1-2次降准应该比较确定,而降息的概率似乎也在逐步提升,即和过去“抓住稳增长压力较小的窗口紧一紧”相比,未来央行更有可能以“抓住美联储还没加息的窗口先松一松”来作为行动指南。
实际上2014-2015年美联储正式开启加息窗口之前我国央行的货币政策也是非常宽松的。从这个角度来看,历史有可能会重演,毕竟目前所面临的稳增长压力并不仅仅局限于今年下半年,明年的压力可能会更大。

长期坚持提供干货不易,如文章引起大家共鸣、对大家有帮助,请大家赞并转发,以支持我们提供更多干货,谢谢。
商务合作微信:18501955840(备注合作事由)
研报定制/公众号代运营/内容撰写服务:18600329996


