
中国基金报记者 李智
刚遭股东清仓式减持后,杭州银行的第一大股东也宣布将转让其持有的公司股份,一把套现近83亿元。这也就意味着,杭州银行第一大股东之位或将“易主”。
杭州银行第一大股东或将“易主”
澳洲联邦银行拟套现83亿元
3月1日,杭州银行公告表示,第一大股东澳洲联邦银行(Commonwealth Bank of Australia)拟以协议转让方式分别向杭州城投及杭州交投转让其持有的公司股份各2.968亿股,各占公司已发行普通股总股本的5%,两家受让方合计受让5.94亿股,占杭州银行总股本的10%。

本次股份转让价款总额为人民币82.75亿元,这也就意味着澳洲联邦银行放弃第一大股东的地位,一把套现近83亿元。本次交易完成后,澳洲联邦银行仍持有公司3.3亿股股份,占公司已发行普通股总股本的5.56%。

因公司第一大股东减持,本次权益变动后,杭州市财政局将被动成为公司第一大股东,其持有公司的股份数量和持股比例保持不变。本次权益变动后,杭州市财政局仍为公司实际控制人,公司仍无控股股东。
澳洲联邦银行承诺,本次交易完成后,其不会在《相关协议》签署之日起三年内处置其持有的任何杭州银行的股份(本次交易相关股份除外)。另外,根据银行保险监督管理部门的相关规定,杭州城投和杭州交投本次交易取得的杭州银行股份,自完成过户登记之日起5年内不得转让。
太平洋人寿拟清仓式减持
除了澳洲联邦银行外,杭州银行近日还遭太平洋人寿的清仓式减持。
2月21日,杭州银行发布5%以下股东减持股份计划公告,太平洋人寿表示,因自身战略安排和资产配置的需要,拟在本减持计划公告之日起三个交易日后的六个月内,通过集中竞价或大宗交易方式减持其所持公司股份,合计不超过1.17亿股,即不超过公司普通股总股本的1.99%。此次交易完成后,太平洋人寿将不持有杭州银行股份。
截至公告披露日,太平洋人寿持有杭州银行股份总数1.17亿股,占杭州银行普通股总股本的1.99%。其中,太平洋人寿在IPO前取得6012.76万股;其他方式取得5772.25股。这也意味着,此次交易完成后,太平洋人寿将不持有杭州银行股份。

值得注意的是,太平洋人寿已经是连续三次出手(拟)减持杭州银行股份。太平洋人寿在去年4月6日、8月3日都曾披露减持计划,减持数量分别为5930万股、5805万股。
截至去年三季度末,太平洋人寿仍为杭州银行的第六大股东。

杭州银行总资产1.33万亿元
知名机构频繁调研
据悉,杭州银行成立于1996年9月,并于2016年10月27日登陆上交所。截至2021年9月末,杭州银行总资产1.33万亿元,较上年末增长13.75%;实现营业收入223.77亿元,同比增长19.97%;实现归属于上市公司股东净利润70.36亿元,同比增长26.16%。
近期,杭州银行受到众多知名机构的调研,投资者关系活动记录表显示,中信证券、工银瑞信基金、高毅资产、博道基金、广发基金、华安基金、银华基金、千合资本、清和泉、丰岭资本、煜德投资等。
针对2022年资产负债结构,杭州银行表示,2022年将持续统筹内外因素,进一步优化资产负债结构。一是持续加大信贷支持力度,并保持合理的大零售贷款占比,在信贷投放上聚焦目标客群,推动中小企业信贷业务发展,满足制造业、小微企业和民营企业占比结构和增速等监管要求;二是有效研判宏观经济和市场利率变化,加强投资业务动态管理;三是保持合理同业资产规模,满足流动性管理及头寸管理要求。
杭州银行坦言,虽然分行曾出现较大金额的不良资产,但近几年资产质量在持续改善。该行大部分机构的不良情况和全行趋势一致,去年全年实现不良双降,不良情况与杭州地区无显著差异。
对公行业资产质量方面,从2021年情况来看,杭州银行目前对公行业的投放结构抗风险能力较强,对公贷款的资产质量与全行资产质量一致。由于该部分贷款的风险水平高于全行贷款平均,为确保该部分贷款的资产质量,杭州银行将采取如下措施:以行业和产业链研究为支撑,优选目标客户;加强队伍建设,推行客户经理、产品经理、风险经理贷前尽调铁三角作业模式;推行授信审批人管户制;强化贷后走访、监测预警、结构调整、风险排查、停复牌等贷后管理措施。
在股价表现方面,杭州银行今年以来累计上涨12.87%。最新总市值为858.11亿元。

杭州银行收百万罚单
不过,杭州银行在今年多次收到监管罚单。2月25日,深银保监罚决字〔2022〕31号行政处罚信息公开表显示,杭州银行深圳分行因贷前调查不尽职,贷款资金被挪用等违法违规事实,深圳银保监局根据《中华人民共和国银行业监督管理法》第四十六条,决定对其罚款300万元。同时,相关责任人被处以罚款。而这也是杭州银行近11年来收到的最大罚单。

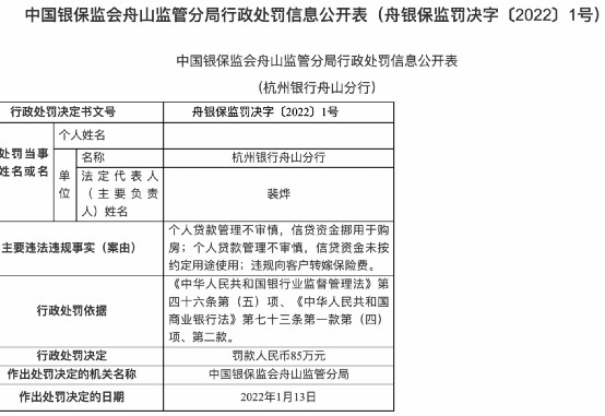
另外在1月29日,杭州银行舟山分行因个人贷款管理不审慎,信贷资金挪用于购房;个人贷款管理不审慎,信贷资金未按约定用途使用;违规向客户转嫁保险费等,中国银保监会舟山监管分局对其罚款人民币85万元。

长期坚持提供干货不易,如文章引起大家共鸣、对大家有帮助,请大家点赞并转发,以支持我们提供更多干货,谢谢。
商务合作\内容撰写\软文推广:18501955840(备注合作事由或电联)
需求发布\业务对接\投融资需求:18600329996(电话联系)


