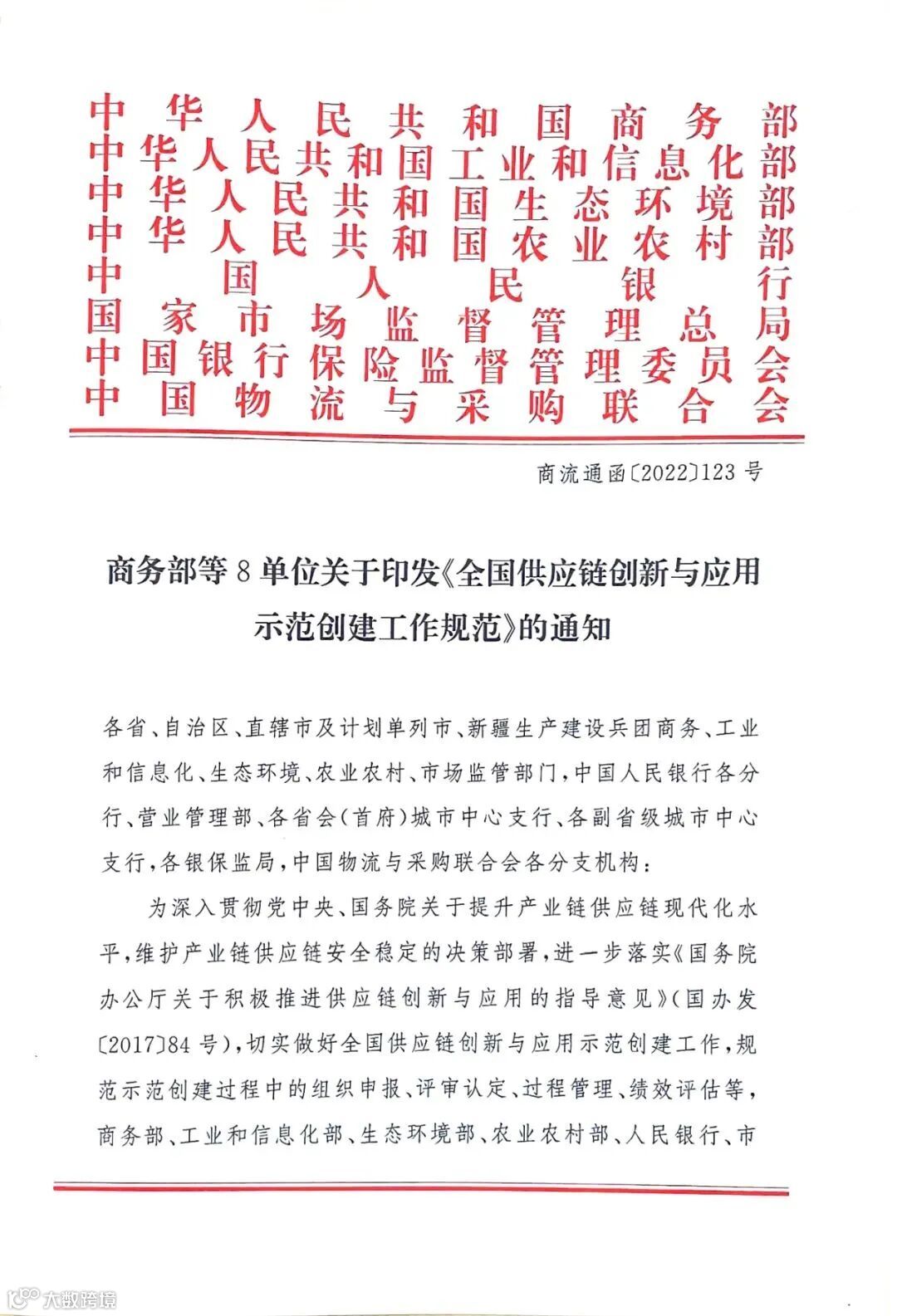
日前,商务部、工业和信息化部、生态环境部、农业农村部、人民银行、市场监管总局、银保监会、中国物流与采购联合会等共同发布了《关于印发〈全国供应链创新与应用示范创建工作规范〉的通知》。
为深入贯彻党中央、国务院关于提升产业链供应链现代化水平,维护产业链供应链安全稳定的决策部署,进一步落实《国务院办公厅关于积极推进供应链创新与应用的指导意见》(国办发[2017]84号),切实做好全国供应链创新与应用示范创建工作,规范示范创建过程中的组织申报、评审认定、过程管理、绩效评估等,商务部等8单位共同制定了《全国供应链创新与应用示范创建工作规范》(以下简称《工作规范》)。
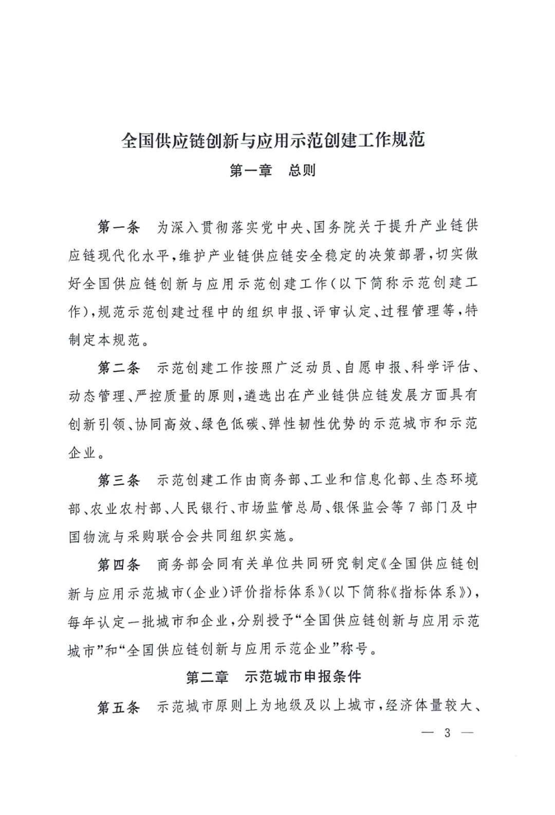
《工作规范》由总则、示范城市申报条件、示范企业申报条件、申报流程、专家评审、公示与认定、示范管理、附则等8章组成。
《工作规范》指出,示范创建工作将按照广泛动员、自愿申报、科学评估、动态管理、严控质量的原则,遴选出在产业链供应链发展方面具有创新引领、协同高效、绿色低碳、弹性韧性优势的示范城市和示范企业。商务部会同有关单位共同研究制定《全国供应链创新与应用示范城市(企业)评价指标体系》,每年认定一批城市和企业,分别授予“全国供应链创新与应用示范城市”和“全国供应链创新与应用示范企业”称号。
去年7月,商务部等8单位联合印发通知,公布了首批全国供应链创新与应用10个示范城市和94家示范企业。据悉,2022年的示范城市与示范企业申报工作将于近期启动。
原文如下:












长期坚持提供干货不易,如文章引起大家共鸣、对大家有帮助,请大家点赞并转发,以支持我们提供更多干货,谢谢。
商务合作\内容撰写\软文推广:18501955840(备注合作事由或电联)
需求发布\业务对接\投融资需求:18600329996(电话联系)
