来源:江西财经大学九银票据研究院
01
新一代票据业务系统
1.1 新一代票据业务系统是什么
新一代票据业务系统(以下简称新系统),是由上海票据交易所设计、开发和运营,面向票据市场所有参与主体处理票据业务的系统平台。作为业务参与者办理票据业务的中心节点,新系统处理业务参与者业务申请和业务应答的接收、校验和转发处理,并记录业务交互的成交结果,发起后续的资金与资产的清算结算处理。
新系统处理的业务流程包括:出票登记、提示承兑、提示收票、背书、贴现、转贴现、质押式回购、买断式回购、再贴现、存托和提示付款、贴现后追偿、贴现前追索等票据全生命周期业务流程以及冻结登记、不得转让撤销等辅助业务。
1.2 为什么叫新一代票据业务系统
为什么叫新一代票据业务系统,而不是票据业务系统升级?目前,票据市场存在两个系统、两套接口并存的制度安排,形成了电子商业汇票全生命周期业务在两个系统分别办理的现实。两个系统分别是ECDS系统和CPES系统,ECDS系统处理电票贴现前业务,CPES系统处理纸票登记、核心交易、登记托管和清算结算功能。两个系统的业务规则、功能架构、接口规范不尽相同,业务参与者办理电票业务,需使用两套接口同时对接两个系统,并且要同时维护两套前置机、两套接口等软硬件设备。因此,两个系统并行的制度安排,系统建设与运维复杂,系统架构和设计不能满足未来票据业务创新和风险管理的需要。
新一代票据业务系统,替代了之前两个系统的分割管理的状态,一方面继承和优化CPES系统功能规则,另一方面重构原来ECDS业务流程和习惯的功能规则,以创新思维导向和问题解决导向为亮点,面向全体市场参与主体和未来,搭建的一个统一处理票据全生命周期系统平台。新系统实现了票据等分化签发和拆包流转,引入企业信息报备、企业名称校验、票据账户主动管理等风险控制功能,实现对风险票据的有效管控,为票据更好地服务实体经济,实现更高质量发展提供重要保障。因此此次系统上线,不能简单说票据系统升级,用新一代票据业务系统投产更契合实际。
1.3 预计什么时候上线
上海票据交易所采取“先试点后推广”的原则,据悉上海票据交易所2021年7月6日发布了《新一代票据业务系统工程实施计划》,票交所投产上线时间5月1日,首批市场成员与票交所同步投产,市场预估首批参与接入成员二三十家。
受新冠疫情影响,上海票据交易所2022年4月调整了工程计划:新一代票据业务系统投产上线时间6月3日;首批市场成员的投产上线时间2022年8月20日至8月21日,试运行2022年8月22日至9月30日。


新老系统功能和操作对比
2.1 新老系统的关系
新系统以ECDS传统电票的成熟业务功能为参照,在保持并延续业务参与者使用习惯的基础上,重构票据出票、承兑、背书、贴现等业务流程,整合了原ECDS的登记托管、清算结算、机构管理等基础功能。原ECDS参与者均完成新系统投产上线后,ECDS相关新增票据的签发及后续业务融合至新系统办理。
从票据全生命周期来对比新老票据交易系统,我们可以发现,新系统是在继承老系统处理规则和功能逻辑基础上的优化升级。从操作平台来看,老系统的出票、背书、质押、保证、提示付款、场外追索和贴现等业务均在ECDS平台操作,而新系统的所有业务流程都在新一代票据系统进行操作。从业务流程来看,新系统新增了业务前准备流程——企业信息报备,从功能来看,新系统添加了几个优化功能点:贸易背景登记、不可转让撤销和支付信用查询。

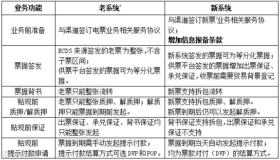
新老票据交易系统对比
2.2.1 从业务主体角度看新老系统的功能变化
目前票据市场最大的参与主体是用票企业和商业银行,新系统上线无疑给很多人带来业务疑惑,笔者尝试从企业和银行的角度,来全面分析下带来的变化和体验。新系统在业务前准备、票据签发、背书、贴现前质押、解质押、贴现前保证、提示付款、贴现前追索清偿、贴现、再贴现和场内追索等业务流程方面均有功能优化,其中最显著的变化是实现了票据的可拆分。
从企业角度来看,新系统主要有十方面变化和注意点。
第一,在业务前准备环节,新增了企业信息报备流程。第二,在票据签发环节,新系统签发的票据可为等分化票据。第三,在票据背书环节,新系统票据可实现拆包流转。第四,在贴现前质押和解质押环节,除了可以拆包流转之外,票据在到期后可以进行解质押。第五,在贴现前保证环节,只有背书保证支持拆包功能,出票保证和承兑保证不支持拆包功能。第六,在贴现前提示付款申请环节,票据到期当天会自动发起提示付款,且结算方式均为票款对付(DVP)。第七,在贴现前提示付款应答环节,商票需要手动应答,票据(主要指商票)当天未应答将会自动拒付。第八,在贴现前追索清偿环节,新系统支持DVP清算、部分清偿、批量清算和延时清算功能。第九,在贴现环节,新系统票据支持拆包贴现。第十,其他环节,新系统还新增了不可转让标志可撤销、交易背景管理和支付信用查询这三项功能,其中供应链票据强制要求登记贸易背景,银行渠道票据也可登记贸易背景,但不作强制校验。


从企业角度看新老票据业务系统的异同点
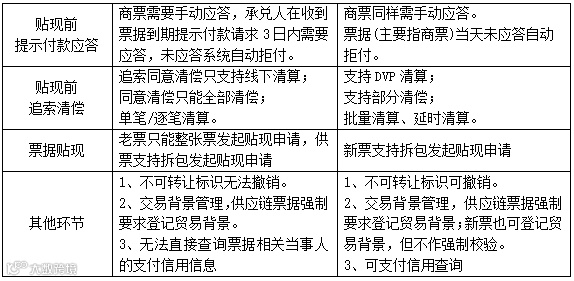
从银行角度来看,主要有九方面的变化和注意点。
第一,在业务前准备环节,新增了企业信息报备流程,银行在与企业签订的新票服务协议中需要增加信息报备条款。
第二,在贴现前质押和解质押环节,除了可以解质押拆包流转之外,银行在票据到期后可以发起解质押操作。
第三,在贴现前提示付款应答环节,新系统会在银票到期时自动发起提示付款,并自动应答;新系统还支持批量清算(预设批量清算场次)和延时清算(当天已应答但已超过清算场次,T+1日清算)功能,结算方式均为票款对付(DVP)。
第四,在贴现前追索清偿环节,支持DVP清算、部分清偿、批量清算和延时清算功能。第五,在贴现环节,已上线银行可在直连系统直接办理供应链票据贴现。
第六,在转贴现环节,新票可以与老票、供票进行混包交易。
第七,再贴现环节优化了补充登记功能,再贴现补充登记支持直接在直连系统发起。
第八,在追索环节,贴现后的转贴现持票人,在承兑人拒付且线上追偿失败的情况下,可以向贴现前各前手发起追索。
第九,其他环节,新系统还新增了增信登记、电票冻结、不可转让撤销、交易背景管理和支付信用查询这五项功能。


从银行角度看新老票据交易系统的异同点
2.2.2 从新老系统看票据样式变化
新系统中,票据样式包含票据正面、票据附加信息和票据背面。而老系统中,票据样式包含票据正面和票据背面,且票据正面新老系统也有所变化。根据上海票据交易所印发的《新一代票据业务系统接入机构电子渠道客户端功能建设指引》的通知(票交所发﹝2022﹞33号),新系统中票据样式上有以下变化。
(一)票据正面
1.票据号码变化:票据(包)金额应以标准金额为单位,新增子票区间。票据包号码共30位,票据号码第1位与第2位之间、第13位与第14位之间、第21位与第22位之间、第29位与第30位之间分别空一格。子票据区间显示本包票据的开始序号和终止序号,起止序号为12位,以“XXXXXXXXXXXX-XXXXXXXXXXXX”格式显示。
2.票号第一位规则:供应链票7商、8银,金融机构票:5银、6商。
3.票据状态:由票据状态和流通标志组成。

新系统票据正面图

老系统票据正面图
(二)票据附加信息面
该面为新系统单独增加部分,作为票据正面的补充信息。记载票据相关信息、票据行为人详细信息、票据保证增信信息。
1.票据相关信息
(1)票据类型。分为银行承兑汇票、财务公司承兑汇票、商业承兑汇票;
(2)票据业务办理渠道。根据出票人办理渠道,分为金融机构、供应链平台;
(3)票据标注信息。包括保贴信息、保兑信息等。
(4)票据标注信息对应业务信息。包括保贴业务信息、保兑业务信息等。
2.票据行为人详细信息
包括出票人、收款人、承兑人的详细信息。
3.票据保证增信信息
票据保证增信信息包括出票保证人、承兑保证人、背书保证人的详细信息。

新系统票据附加信息面图
(三)票据背面
该部分没有变化。如下:

新系统票据背面图

老系统票据背面图
新一代票据业务系统功能亮点解析
3.1 企业信息报备
新一代票据业务系统新增了业务前流程——企业信息报备。接入机构在为企业开通票据业务权限前应向票交所报备企业的基本信息、属性信息、结算等账户信息。对于企业存在多个银行账户的情况,遵循“谁登记、谁维护、谁使用”的原则。新系统对接入机构提交的业务申请中相关行为人名称的校验,均以接入机构报备、维护的企业名称信息为基准。票交所收到企业信息后将进行校验,校验通过后,接入机构才可以为企业提供票据业务服务。

新一代票据交易系统业务流程
企业通过接入机构登记企业和银行结算账户信息并申请开通票据业务权限时,新系统对应配发票据账户。票据账户分别记载持票人持票债权情况和承兑人承兑债务情况,反映票据的承兑、持有及变动情况。根据接入机构申报的企业登记信息,以“开户行号+银行结算账号+企业统一社会信用代码”为梯度配发票据账户。一个企业在一个平台配发一个票据账户。

3.2 票据签发
出票人发起出票登记申请,票交所自动生成票据包号码、子票区间等信息。票据的签发环节不支持分包处理。此外,企业出票环节新增了两个选项:“票据来源”和“是否分包流转”,下图所示。其中票据来源分为ECDS票和金融机构票,ECDS票即老票(过渡期仍可开立),金融机构票即可以等分化分包流转的新票。票据是否分包流转,即可否拆分,如果选择票据不可分包,则子票区间为0,票据在后续流转过程中不可进行拆分处理。如果选择可分包,系统则根据票据包金额生成子票区间,比如这个票据包的金额为10000.00元,那么子票区间为1-1000000。

企业出票网银端参考界面
3.3 票据贴现
贴现环节支持分包处理。新系统的贴现环节新增了“交易金额”选项。贴现申请人提交的贴现申请金额可以小于或等于其持有票据(包)金额,但应为标准金额(最小单位为0.01元)的整数倍。
以下图为例,图示票据(包)的总金额为10000元,在新系统中,贴现人可以选择分包贴现,比如仅贴现900元,则企业只需在“交易金额”框中手动输入900元,即可完成分包贴现操作。票据贴现行为的“是否可转让”可以通过不可转让撤销操作进行更改。

企业票据贴现网银参考界面
3.4 背书、质押、解质押、保证
背书、质押、解质押和背书保证均支持分包处理,故对应的环节均增加了“交易金额”选项。背书人/质押人/背书保证人提交的申请金额可以小于或等于其持有票据(包)金额,质权人提交的质押解除申请金额可以小于或等于待解除的票据(包)金额,但应为标准金额(最小单位为0.01元)的整数倍。此外,解质押新增了到期日(含)后解质押功能。即在票据到期日前,质权人未发出质押解除申请、出质人驳回质押解除申请或出质人未回复质押解除申请的,到期日后(含到期日),质权人仍可通过票交所发起解质押申请。
以下图为例说明背书/质押环节的分包功能。图示票据(包)的总金额为8000元,在新系统中,背书人/质押人可以选择分包转让背书/质押,比如仅转让背书/质押6000元,则企业只需在“交易金额”框中手动输入6000元,即可完成分包转让背书/质押操作。这里需要注意,企业选择的分包金额必须为0.01元的倍数。

企业票据背书网银端参考界面

企业票据质押网银端参考界面
以下图为例说明解质押环节的分包和到期日(含)后解质押功能。图示票据(包)的总金额为2002元,在新系统中,质权人可以选择分包解质押,比如仅解质押1000元,则只需在“交易金额”框中 手动输入1000元,即可完成分包解质押操作。这里需要注意,质权人选择的分包金额必须为0.01元的倍数。此外,在该票据到期日(2022年4月22日)后,由于未发出质押解除申请/出质人驳回质押解除申请/出质人未回复质押解除申请,质权人仍然可以通过票交所发起解质押申请。

银行(质权人)票据解质押银行端参考界面
3.5 提示付款
票据到期日,票交所自动处理提示付款业务,需要注意的是,票交所系统只在到期日自动发起一次提示付款申请,持票人在其他时间依然可以手动发起提示付款申请,比如持票人可以在票据到期日前发起提示付款申请,或者在被拒付后再次发起提示付款申请。针对提示付款申请日日终尚未应答的提示付款申请,票交所自动做拒付处理。在业务模式方面,ECDS系统中贴现前电票的到期提示付款为手动发起、手动应答的业务模式。相比之下,新系统的银票到期采用系统自动发起、自动应答模式;商票在到期日按持有的票据包自动发起提示付款申请,由付款人或付款人开户行手动应答。
3.6 同意清偿申请
追索同意清偿的子票区间可小于或等于追索通知的子票区间。如追索同意清偿的子票区间小于追索通知的子票区间,追索成功后票交所与追索人、被追索人接入机构分别对票据包进行分包处理。
清算方式为线上清算的追索同意清偿申请,在申请发起的当日内有效,追索人未应答的,日终清理;清算方式为线下清算的追索同意清偿申请,新系统不做清理。
以下图为例说明同意清偿部分金额的功能。图示票据(包)的总金额为8000元,在新系统中,被追索人可以选择部分清偿,比如仅同意清偿6000元,则企业只需在“交易金额”框中手动输入6000元,即可完成部分清偿操作。这里需要注意,企业选择的分包金额必须为0.01元的倍数。

企业同意票据清偿申请网银端参考界面
3.7 不可转让撤销
带有“不得转让”标记的票据,不得发起转让背书、质押、贴现、交易、再贴现业务申请。已标注了不得转让标记的票据,由不得转让标记的登记人通过接入机构向新系统发送此申请,请求撤销不得转让标记。撤销通过后向持票人等相关人通知撤销结果。如下图所示,在进行不得转让撤销操作后,票据正面的标志由“不得转让”变为“可再转让”。

不可转让票据的票面

不可转让撤销后票据的票面
3.8 电票冻结
承兑人接入机构收到司法机关关于止付的司法文书后,可在新系统对票据登记止付冻结。已由承兑人接入机构办理冻结登记的票据,除到期自动发起的提示付款申请(需手动应答且不得应答为同意)外,不得发起新增业务申请和业务应答。

电票冻结银行端参考界面
3.9 增信登记
增信人进行保贴等增信类业务的登记,可更新增信状态及增信额度。这主要是针对“商票保贴”等业务,完成登记后可呈现在票据附加页,随票流转。

增信登记银行端参考界面
3.10 交易背景信息管理
新系统建立了统一的交易背景信息线上登记、存储和应用平台。业务发起人上传影像、文件,登记交易背景信息数据,新系统后台建立包括合同、发票、订单等信息在内的交易背景信息库,并通过交易背景信息编号与“票据(包)号+业务行为流水号”,建立具体的票据行为与交易背景信息的关联关系。
当办理某项票据业务时,如新系统校验未登记关联的交易背景信息的,可控制该业务不可办理。目前该控制逻辑主要应用于企业类业务参与者通过供应链平台签发的票据。
过渡期业务开展注意事项
过渡期,新系统与电子商业汇票系统(以下简称ECDS)分别独立运行。
(1)对于通过新系统签发的电票(票据登记在新系统),只有在业务双方均上线的情况下,才能通过新系统办理业务和直连接口报文,否则不可办理业务。
(2)对于ECDS签发且已贴现的电票、纸票(票据登在新系统),业务双方通过新系统办理业务,其中上线机构使用新系统直连接口报文,未上线机构使用原交易系统接口报文。
(3)对于ECDS签发且未贴现的电票(票据登记在ECDS),业务双方通过ECDS办理业务,使用ECDS直连接口报文。
注:本文主要参考上海票据交易所发布的《新一代票据业务系统业务方案》

长期坚持提供干货不易,如文章引起大家共鸣、对大家有帮助,请大家点赞并转发,以支持我们提供更多干货,谢谢。
商务合作\内容撰写\软文推广:18501955840(备注合作事由或电联)
需求发布\业务对接\投融资需求:18600329996(电话联系)


