在《网络安全法》即将生效的背景下,为促进大数据安全管理和大数据产业的健康发展,全国信息安全标准化技术委员会于2017年5月24日发布了国家标准《信息安全技术 大数据安全管理指南》征求意见稿,公开征求意见,截止日期为2017年7月7日。
根据该征求意见稿,大数据技术的发展和应用影响着国家的治理模式、企业的决策架构、商业的业务策略以及个人的生活方式。我国大数据仍处于发展阶段,虽然各地发展大数据积极性高,行业应用得到快速推广,市场规模也迅速扩大,但拥有大量数据的企业的管理和技术水平参差不齐,容易因缺乏专业安全人员或数据平台和计算平台本身的脆弱性而遭受网络攻击,导致数据泄漏。
该标准旨在指导拥有、处理大数据的政府部门、企业、事业单位、非盈利机构等组织做好大数据的安全管理、风险评估等工作,有效、安全地应用大数据,采用有效技术和管理措施保障数据安全。
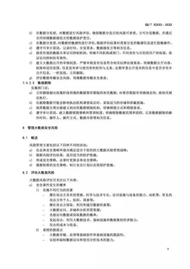
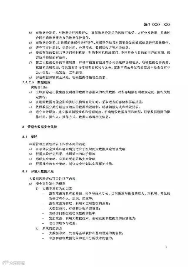
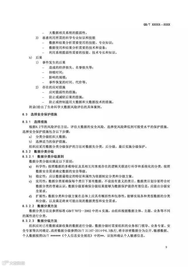
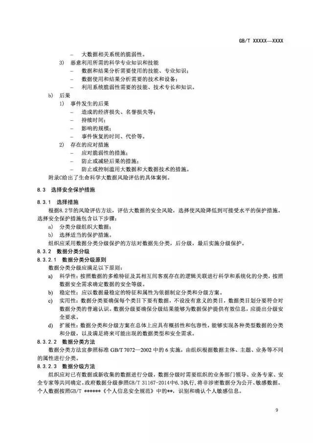
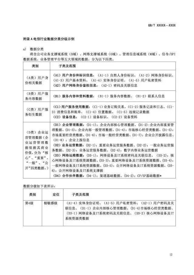
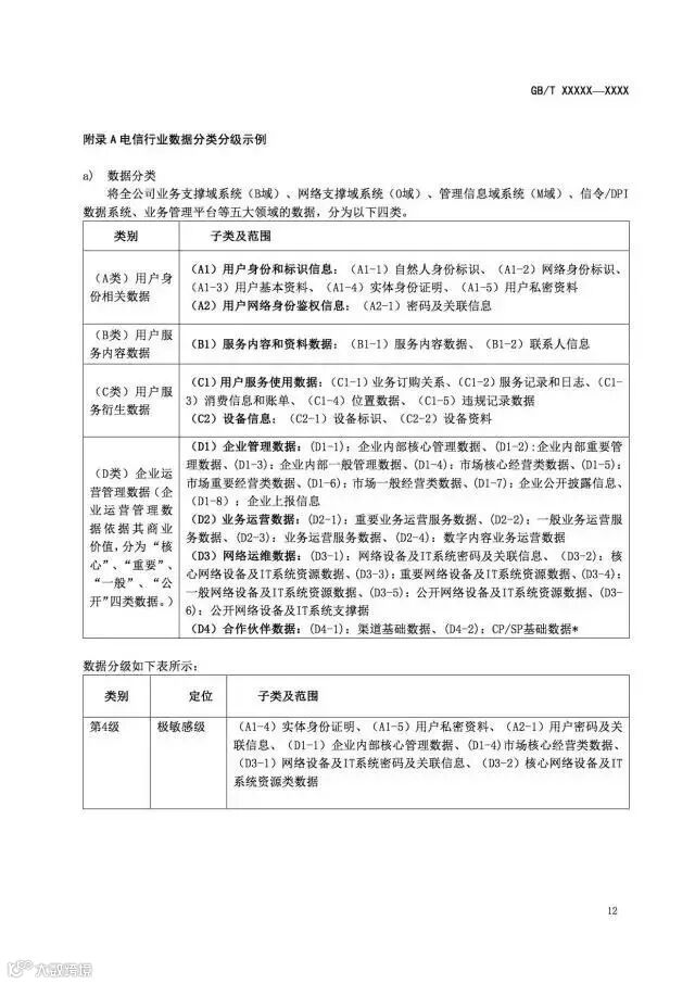
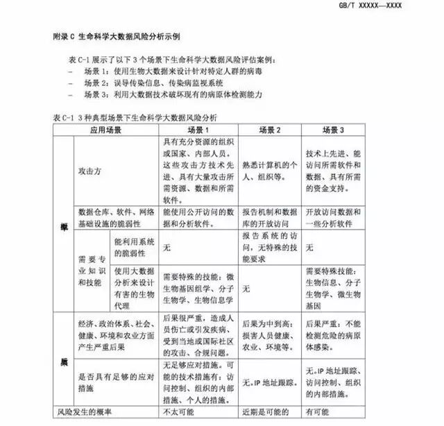
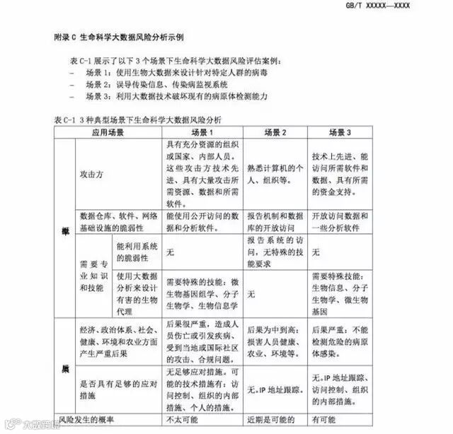
该标准的征求意见稿主要包括如下内容:适用范围;规范性引用文件;术语、定义和缩略语;大数据安全管理原则;大数据安全管理基本概念;制定大数据安全目标、战略和策略;明确大数据安全管理角色与责任;管理大数据安全风险;管理大数据平台运行安全。同时,该标准的征求意见稿附录部分还就电信行业数据分类分级、国家基础数据、生命科学大数据风险分析以及大数据安全风险进行了说明。
征求意见稿全文如下






















文章仅代表作者观点,不视为安杰律师事务所正式法律意见或建议。如需转载或引用请注明出处。如有任何问题欢迎与本所联系

