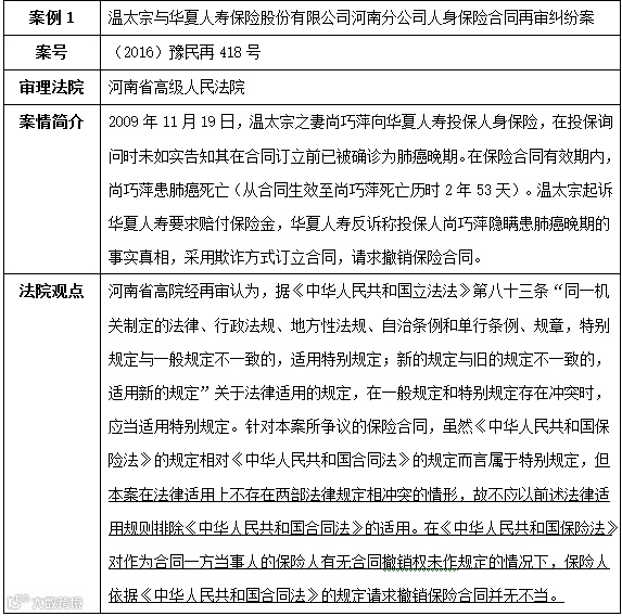
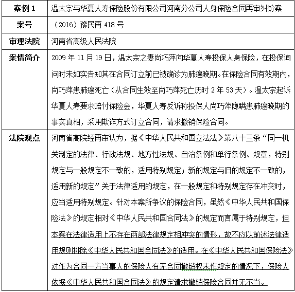
导语:2009年2月28日修订的保险法增加了第十六条不可抗辩条款,规定在投保人故意违反告知义务的情况下,保险人有权在两年内解除合同。在投保人故意未履行如实告知义务构成欺诈的情况下,保险人是否有权依据合同法第五十四条的规定以投保人存在欺诈为由向法院主张撤销保险合同?
《中华人民共和国保险法》
第十六条 订立保险合同,保险人就保险标的或者被保险人的有关情况提出询问的,投保人应当如实告知。投保人故意或者因重大过失未履行前款规定的如实告知义务,足以影响保险人决定是否同意承保或者提高保险费率的,保险人有权解除合同。
前款规定的合同解除权,自保险人知道有解除事由之日起,超过三十日不行使而消灭。自合同成立之日起超过二年的,保险人不得解除合同;发生保险事故的,保险人应当承担赔偿或者给付保险金的责任。
投保人故意不履行如实告知义务的,保险人对于合同解除前发生的保险事故,不承担赔偿或者给付保险金的责任,并不退还保险费。
投保人因重大过失未履行如实告知义务,对保险事故的发生有严重影响的,保险人对于合同解除前发生的保险事故,不承担赔偿或者给付保险金的责任,但应当退还保险费。
保险人在合同订立时已经知道投保人未如实告知的情况的,保险人不得解除合同;发生保险事故的,保险人应当承担赔偿或者给付保险金的责任。
保险事故是指保险合同约定的保险责任范围内的事故。
《中华人民共和国合同法》
第五十四条第二款 一方以欺诈、胁迫的手段或者乘人之危,使对方在违背真实意思的情况下订立的合同,受损害方有权请求人民法院或者仲裁机构变更或者撤销。
第五十八条 合同无效或者被撤销后,因该合同取得的财产,应当予以返还;不能返还或者没有必要返还的,应当折价补偿。有过错的一方应当赔偿对方因此所受到的损失,双方都有过错的,应当各自承担相应的责任。
我国的保险法第十六条规定了保险人的合同解除权(下称“保险合同解除权”)——投保人故意未尽告知义务时,保险人有权自知道之日起三十日内或者不知情两年内可解除合同。我国合同法第五十四条规定了合同一方当事人的合同撤销权(下称“合同撤销权”):一方以欺诈方式订立合同,使对方在违背真实意思的情况下订立的合同,受损害方有权请求人民法院或者仲裁机构变更或者撤销。
那么在投保人故意未尽告知义务构成欺诈时,保险人是否既享有保险合同解除权又享有合同撤销权?抑或保险人享有的保险合同解除权排除合同撤销权的适用?由于法律对该问题没有明确规定,导致司法实践中的适用难题,各地裁判标准不一。目前,我国司法实践中和理论界主要存在以下选择说和排除说两种观点。
观点一 选择说:支持保险人的合同撤销权

上述裁判体现的是“选择说”的观点,支持保险人享有合同撤销权。持“选择说”观点者主要理由归纳如下:
第一,合同法与保险法虽然是一般法与特别法的关系,但保险法中的保险合同解除权与合同法中的合同撤销权并不存在冲突,故保险法并不排除合同法的适用。在保险法对保险人有无合同撤销权未作规定的情况下,保险人有权依据合同法的规定请求撤销保险合同。
第二,合同法与保险法虽然是一般法与特别法的关系,但特别法没有规定的,仍应当适用一般法的规定。在保险法对合同撤销权制度没有规定时,应当适用合同法关于合同撤销权的规定,具有逻辑上的正当性。
第三,保险合同是最大诚信合同和最大善意合同,对投保人恶意欺诈的行为,无论是否超过两年,都不应当受到法律的正当保护。
第四,机械地适用2年不可抗辩条款存在较大的道德风险,投保人恶意欺诈不履行告知义务并在2年之后获得理赔与“任何人不能从自己的违法行为中获益”的原则相悖。
第五,合同解除权和合同撤销权在构成要件、立法目的、法律效果等方面均不相同,两者形成择一的法条竞合关系,保险人可选择适用。
观点二 排除说:否认保险人的合同撤销权

上述裁判体现的即为“排除说”的观点,否认保险人享有合同撤销权。“排除说”的主要理由归纳如下:
第一,合同法与保险法是一般法与特别法的关系,且后法优于前法,保险法的规定应当优先适用,因此保险合同解除权排除合同撤销权的适用。
第二,保险法只规定了投保人故意不履行告知义务的情况下,保险人享有合同解除权,并未规定其享有合同撤销权,因此保险人不享有合同撤销权。
第三,保险法第十六条已经赋予保险人在投保人故意违反告知义务情形下救济的权利,即有两年可抗辩期间的合同解除权,但保险人怠于行使该权利,又在两年后以欺诈为由撤销合同,将使得保险法的不可抗辩条款形同具文。
第四,就我国目前保险行业现状而言,既赋予保险人保险合同解除权又赋予其合同撤销权,将放纵我国目前并不规范的保险市场粗放式承保,不利于保险业的健康发展。
因此,即使投保人构成欺诈,保险人在两年内未积极行使该权利,使得其丧失通过解除保险合同免除其保险金赔付的权利,保险人在两年后不再享有通过撤销合同免除其保险金赔付的权利。
笔者支持“选择说”的观点,即保险人既享有保险合同解除权也享有合同撤销权,保险人可以择一适用。除上述归纳的五点理由外,从合同法的结构和立法本意上来看,保险人的合同撤销权也应被支持。观点如下:
第一,两个权利设置的立法本意不同
保险法中的保险合同解除权设置的立法本意是对于投保人未履行告知义务的惩罚,该设置是基于保险合同本身的特性。保险是经营风险的事业,保险人对于承保风险的判断、保险费率的适用取决于其对于投保人风险状况的正确估计,投保人对于风险的真实状况最为熟悉,因此需要投保人诚实的将尽足以影响保险人决定是否同意承保或提高保险费率的风险真实状况如实告知保险人。如果投保人故意未尽上述如实告知义务,保险法第十六条特别规定了在此情形下保险人的法定解除权,其法律后果是保险人不承担保险责任且不退还保险费。
合同法中的合同撤销权设置的立法本意是对合同当事人意思不自由的救济,并不是为了惩罚不如实告知的一方当事人。合同撤销权赋予被欺诈的一方当事人在知晓自己意思表示不自由时,撤销合同的权利。合同被撤销之后,产生合同无效的法律后果,即返还保费和过错赔偿。
因此,由于保险合同解除权和合同撤销权的立法本意不同,合同撤销权并没有体现出对于过错方的惩罚。在规范所有合同的合同法总则规定合同当事人意思不自由能获得合同撤销权的救济的情况下,没有理由下将保险合同排除在合同撤销权救济的范围之外。
第二,两个权利的法律后果不同
在投保人故意不履行告知义务构成欺诈的情况下,保险人依据保险法第十六条行使保险合同解除权,其法律后果是保险人对于合同解除前发生的保险事故,不承担赔偿或者给付保险金的责任,并不退还保险费。保险人依据合同法第五十四条行使合同撤销权,根据合同法第五十八条“合同无效或者被撤销后,因该合同取得的财产,应当予以返还;不能返还或者没有必要返还的,应当折价补偿。有过错的一方应当赔偿对方因此所受到的损失,双方都有过错的,应当各自承担相应的责任。”的规定,其法律后果是保险人应当退还保费,过错方应当赔对方遭受的损失。可见,在投保人故意未履行告知义务构成欺诈的情形下,保险人行使合同解除权和行使合同撤销权的法律后果并不相同。
第三,从合同法编纂的章节体例可知合同撤销权与合同解除权并非同一逻辑体系且并行不悖
合同法关于合同撤销权的规定在“第三章合同的效力”,合同撤销权的行使贯穿于合同成立及合同履行的各个环节。当事人知道被欺诈之后即可主张。被撤销的合同和无效合同的法律后果一致,自始无效。
而合同法关于合同解除权的规定在“第九章 合同的权利义务终止”,合同解除权是建立在合同合法有效的基础上,合同当事人在合同履行过程中发现存在法定解除权或约定解除权事由的,享有合同解除权的合同当事人可以主张。保险法第十六条规定的保险合同解除权,其权力本质是一种法定解除权,在投保人故意未履行如实告知义务足以影响保险人决定是否同意承保或者提高保险费率的情形下,保险人享有法定解除权。该法定解除权有两年的行使期限,合同成立后两年内不行使该权利消灭。
在合同法中,合同解除权的行使与合同撤销权的行使并不冲突且并行不悖。因此,属于保险人法定解除权的保险合同解除权当然与合同撤销权并不冲突,可以由保险人择一行使。
尽管笔者支持保险人有权行使合同撤销权,但实践中对于保险人的合同撤销权的适用仍应谨慎处理,严格审查其构成要件。笔者认为,《保险法》应该在加强对于投保人一方的合法权益进行保护的同时,适当的平衡保险人的合法权益。只有这样才能对社会及保险行业的发展产生正面引导作用,既可以引导投保人诚实守信积极履行告知义务,又可以引导保险人更加规范的开展业务。期待尽快出台符合我国国情和保险行业发展的法律规范,以统一保险人合同撤销权的适用问题。


文章仅代表作者观点,不视为安杰律师事务所正式法律意见或建议。如需转载或引用请注明出处。如有任何问题欢迎与本所联系。

