《电子商务法》于2018年8月31通过,自2016年12月《电子商务法(草案)》提请初次审议至今,《电子商务法》经过了五年的时间,其中三年时间起草,两年时间两届常委会四次会议审议。
一、《电子商务法》的立法过程
(一)立法进程
电子商务法经历了五年四审三公开,2013年启动立法程序,2018年最终完成。
2013年10月,十二届全国人大常委会将电子商务立法工作列入规划,并在之后成立了电商法起草组。
2016年12月,电商法初次提请十二届全国人大常委会审议。
2017年10月,电商法草案二审稿提交审议。相较于一审稿,二审稿对电子商务经营者特别是平台经营者的义务与责任做出补充和完善,同时强化了对消费者权益的保护。
2018年6月,电商法草案三审稿提交第十三届全国人大常委会第三次会议分组审议。电子商务引发的信息安全问题、个人经营者登记问题、制假售假问题和纳税问题等成为焦点。
2018年8月,四审通过。四审稿这一更改公布之际,恰逢浙江乐清女孩赵某乘坐滴滴顺风车被司机杀害一案,舆论对于平台责任的关注颇高,这一调整因此备受质疑。8月28日的分组审议中,多位全国人大常委提及该案,认为平台追责问题应得到充分考虑。
2019年1月,正式生效。
(二)重点修改条款
1. 修改电商平台违反安全保障义务的法律责任
电商平台因对消费者未尽到安全保障义务所应承担的责任条款,在三审和四审稿中都存在很大争议,直到草案通过的前一天还在修改。最终采用的“承担相应的责任”的表述。
2. 增加跨境电商的规制
电子商务经营者从事跨境电子商务,应当遵守有关进出口监督管理的法律、行政法规。
3. 增加快递服务条款
快递物流服务提供者将商品交由他人代收的,应当经收货人同意。
4. 上调罚款数额上限
对于 “电子商务平台经营者不合理限制平台内经营者的交易,以及对平台内经营者实施侵犯知识产权行为未依法采取必要措施”的罚款数额由“五万元以上二十万元以下”、“二十万元以上五十万元以下”分别修改为“五万元以上五十万元以下”、“五十万元以上二百万元以下”。
二、重点条款解读
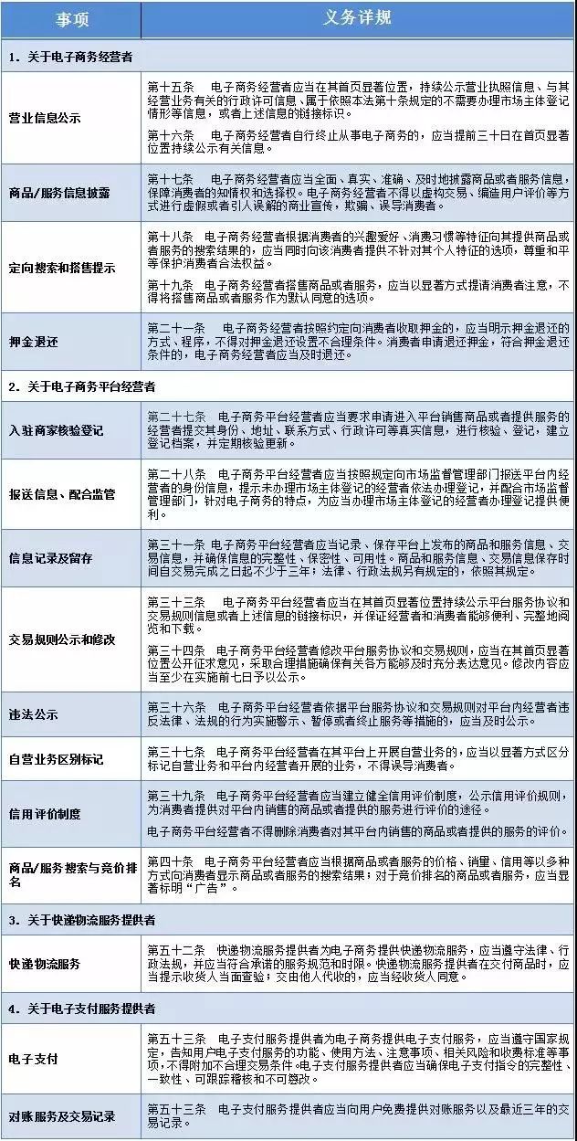
(一)重点条款归纳[1]
(二)相关术语的界定
1. 电子商务
《电子商务法》第二条:通过互联网等信息网络销售商品或者提供服务的经营活动。
根据该定义,以京东、淘宝为代表的通过互联网(包括APP)“销售商品”的平台属于电子商务,同样,以网约车平台、在线票务服务平台为代表的通过互联网(APP)“提供服务”的平台也属于《电子商务法》下的电子商务范畴。
2. 电子商务经营者
电子商务经营者,是指通过互联网等信息网络从事销售商品或者提供服务的经营活动的自然人、法人和非法人组织,包括电子商务平台经营者、平台内经营者以及通过自建网站、其他网络服务销售商品或者提供服务的电子商务经营者。
“微商”是移动互联网时代电子商务的新型表现形式之一,其经营者理应属于电商经营者范畴,微商与买家直接沟通时使用的微信则属于其他网络服务。
(三)对电子商务经营者的规制
1. 审核与安全保障义务
第二十七条和三十八条分别规定了电子商务平台经营者的审核义务和安全保障义务。
平台应对经营者的身份、地址、联系方式、行政许可等真实信息进行审核并定期更新;滴滴网约车频发乘客遇害事件,社会公众对电商平台安全保障义务有了更高的需求。电商平台的安全保障义务与《侵权责任法》第37条的公共场所安全保障义务如出一辙,电商平台安全保障义务的最高行政责任包括责令停业整顿并处以200万元以下罚款。
电子商务平台经营者知道或者应当知道平台内经营者销售的商品或者提供的服务不符合保障人身、财产安全的要求,或者有其他侵害消费者合法权益行为,未采取必要措施的,依法与该平台内经营者承担连带责任。
对关系消费者生命健康的商品或者服务,电子商务平台经营者对平台内经营者的资质资格未尽到审核义务,或者对消费者未尽到安全保障义务,造成消费者损害的,依法承担相应的责任。
2. 知识产权保护义务
《电子商务法》第42条规定,知识产权权利人认为其知识产权受到侵害的,有权通知电子商务平台经营者采取删除、屏蔽、断开链接、终止交易和服务等必要措施。
电子商务平台经营者接到通知后,应当及时采取必要措施,并将该通知转送平台内经营者;未及时采取必要措施的,对损害的扩大部分与平台内经营者承担连带责任。
因通知错误造成平台内经营者损害的,依法承担民事责任。恶意发出错误通知,造成平台内经营者损失的,加倍承担赔偿责任。
第84条进一步规定,在平台内经营者实施侵犯知识产权行为时,电商平台未依法采取必要措施的,承担罚款最高至200万元。
《电子商务法》对于实践中的“通知-删除”规则(亦称“避风港规则”)进行了修正。根据《信息网络传播权保护条例》,一般认为执行了“通知-删除”程序后,网络服务提供者即可免责,主张进入了“避风港”。 在司法实践中,有的法院认为,如果知识产权权利人发现某电子商务平台的商品侵犯其知识产权,可以告知平台,并要求平台经营者删除该商品。电子商务平台经营者在接到前述权利人的通知后,一般应首先评估侵权行为存在的可能性,如果侵权行为存在的可能性较大,应立即采取措施[2];实践中如果电商平台认为侵权的可能性较小,则一般会直接驳回权利人的投诉或者举报。
此外,第43条第2款规定,电子商务平台经营者接到声明后,应当将该声明转送发出通知的知识产权权利人,并告知其可以向有关主管部门投诉或向人民法院起诉。电子商务平台经营者在转送声明到达知识产权权利人后十五日内,未收到权利人已经投诉或者起诉通知的,应当及时终止所采取的措施。
3. 个人信息保护义务
《电子商务法》第31条规定,对于用户信息数据,比如平台上发布的商品和服务信息、交易信息,电子商务平台经营者应当确保信息的完整性、保密性、可用性,并且对信息的保存时间自交易完成之日起不少于三年。
第53条第2款更要求电子支付的服务提供者也应当向用户免费提供对账服务以及近三年的交易记录。
值得注意的是,现行的《网络安全法》第21条,仅仅要求网络日志的留存时间不少于6个月。这也是《电子商务法》的一大亮点。
4. 禁止限制、排斥竞争行为
《电子商务法》第35条规定:电子商务平台经营者不得利用服务协议、交易规则以及技术等手段,对平台内经营者在平台内的交易、交易价格以及与其他经营者的交易等进行不合理限制或者附加不合理条件,否则由市场监督管理部门责令限期改正并可以处5万元以上50万元以下或者50万元以上200万元以下的罚款。
5. 不得擅自删除差评
《电子商务法》第39条规定:电子商务平台经营者应当建立健全信用评价制度,公示信用评价规则,为消费者提供对平台内销售的商品或者提供的服务进行评价的途径。更明确要求:电子商务平台经营者不得删除消费者对其平台内销售的商品或者提供的服务的评价。
6. 违法、自营与广告事项公示
(1)违法公示
第36条规定,电子商务平台经营者依据平台服务协议和交易规则对平台内经营者违反法律、法规的行为实施警示、暂停或者终止服务等措施的,应当及时公示。
(2)自营公示
第37条规定,电子商务平台经营者在其平台上开展自营业务的,应当以显著方式区分标记其自营业务和平台内经营者开展的业务,不得误导消费者。
(3)广告标识
第40条规定,电子商务平台经营者应当根据商品或者服务的价格、销量、信用等以多种方式向消费者显示商品或者服务的搜索结果;对于竞价排名的商品或者服务,应当显著标明“广告”。
(四)对电商经营者的规制
1. 办理工商登记以及依法纳税义务
《电子商务法》第10条规定,“电子商务经营者应当依法办理市场主体登记”,同时留了一个小小的窗口,即“个人销售自产农副产品、家庭手工业产品,个人利用自己的技能从事依法无须取得许可的便民劳务活动和零星小额交易活动,以及依照法律、行政法规不需要进行登记的除外。”也就是说,除了极个别的例外情况,几乎所有的电商网络卖家将来都需要办理工商登记。
《电子商务法》第11条,明确要求电子商务经营者应当依法履行纳税义务。即使依照第10条规定不需要办理市场主体登记的电子商务经营者在首次纳税义务发生后,还是应当依照税收征收管理法律、行政法规的规定申请办理税务登记,并如实申报纳税。
网络卖家办理工商登记以及履行纳税义务,C2C电商平台上的大量自然人网店将需要进行工商登记,并且这些网店都将需要依法纳税。这也意味着,以自然人网店名义不纳税的电商避税福利将彻底终结。这两个条款无疑成为《电子商务法》执行后对于电商发展影响最大的重磅条款。
2. 信息披露义务——禁止刷好评、刷销量
实践中,电子商务平台往往可以按照价格、销量高低或者评价好坏等方式的排序展示相关商品或服务,广大消费者也经常按上述排序方式浏览选择商品或服务,因此一些经营者通过“刷销量”、“刷好评”等方式将其排序提前,达到宣传推广的目的,以此增加商品或者服务被消费者浏览、选择的可能。
第17条规定,电子商务经营者应当全面、真实、准确、及时地披露商品或者服务信息,保障消费者的知情权和选择权。电子商务经营者不得以虚构交易、编造用户评价等方式进行虚假或者引人误解的商业宣传,欺骗、误导消费者。
3. 禁止默认搭售
第十九条:电子商务经营者搭售商品或者服务,应当以显著方式提请消费者注意,不得将搭售商品或者服务作为默认同意的选项。
4. 禁止大数据杀熟
第十八条:电子商务经营者根据消费者的兴趣爱好、消费习惯等特征向其提供商品或者服务的搜索结果的,应当同时向该消费者提供不针对其个人特征的选项,尊重和平等保护消费者合法权益。
(五)物流
1. 快递员不征求同意不能直接把快递放驿站
第五十二条规定,快递物流服务提供者在交付商品时,应当提示收货人当面查验;交由他人代收的,应当经收货人同意。
2. 快递不得延期
第五十二条规定,快递物流服务提供者为电子商务提供快递物流服务,应当遵守法律、行政法规,并应当符合承诺的服务规范和时限。
(六)支付问题
造成用户损失需赔偿
第五十四条:电子支付服务提供者提供电子支付服务不符合国家有关支付安全管理要求,造成用户损失的,应当承担赔偿责任。
三、电商法存在的争议
(一)规范过于笼统
现有电商法属于基本法,以网络零售为主,但适用于所有领域。在交易性质上,售卖商品和提供服务视为同类,也没有根据服务的特性进行细致规定。如涉及食品安全的外卖平台、涉及交通安全的出行平台等,仍然存在规范过于笼统、易引发质量争议的问题。
(二)维权机制不完善
首先,出现纠纷时,电商法的参考价值有限,具体的监管和处罚规则仍然需要依靠各相关部门参照相关法律进行。在电子商务的维权与解决机制上,仅依靠现有的法律条文显然不能满足庞大而复杂的纠纷情况。
其次,某些条款的规定不尽合理。权利人因通知错误造成损害,要承担民事责任,该条可能会增加权利人维权的成本,相当于给权利人在权利救济时苛以了注意义务。不少权利人可能会对此有很大顾虑。一般来说,权利人只能根据证据反应的行为表象进行判断,被告可能存在合理抗辩,从而导致侵权不成立。删除链接确实会给商家造成损失,但是在“通知错误”的认定方面不考虑权利人的主观认知,就加以法律责任,可能对于权利人的维权活动带来一些过分的障碍。此外,根据法律规定,权利人如在十五日内未将投诉或者起诉通知发给平台,则平台会终止所采取的措施。然而,15天对于权利人来说也是很严格的规定,投诉或起诉需要准备证据,对于复杂的案件,还可能需要公证,15天的时间可能远远不够。
(三)多为倡导性规范,实践性不强
电商法中的大部分条款是倡导性的,没有规定违反规定后的法律后果,难以达到预期的实践效果。
附:部分电商法与其他法律法规间条款对比
[1]该图引自冯晓鹏律师团队:《一文读懂《电子商务法》∣新法项下电子商务合规的若干问题》,发表于金杜研究院公众号,2018年9月3日。
[2]京高法发〔2013〕23号《北京市高级人民法院关于审理电子商务侵害知识产权纠纷案件若干问题的解答》第13项:电子商务平台经营者如何处理通知?权利人的通知及所附证据能够证明被控侵权交易信息的侵权可能性较大的,电子商务平台经营者应当及时采取必要措施,否则认定其有过错。
[3]【电子商务模式规范(商务部2009年)】基于互联网技术和网络通信手段进行货物或服务交易,并提供相关服务的商业形态。


文章仅代表作者观点,不视为安杰律师事务所正式法律意见或建议。如需转载或引用请注明出处。如有任何问题,欢迎与本所联系。

