
在我们近期办理的一个股权收购项目中我们代表投资人收购目标公司部分股权,该部分股权中有一部分在上次收购中已经质押给原投资人。为担保转让方履行本次投资协议中的义务和责任,投资人希望将已经质押给原投资人的股权进行二次质押,以使得投资人成为第二顺位质押权人。投资人就股权二次质押事宜咨询了目标公司所属工商局,工商局答复已经质押的股权不可以再次质押,理由是股权出质登记办法虽然没有明文禁止股权二次质押,但法无授权他们就不可以办理,而且他们也从未办理过该业务。工商局可以接受的变通办法是先解除原股权质押,然后将股权重新质押给原投资人和新投资人,但同一股权只能质押一次,必须把质押股权总额在原投资人和新投资人之间按照一定比例进行分配。
股权究竟能不能重复质押呢?本文结合相关法律法规进行探讨。
一
股权能否重复质押?
参考《物权法》第208条的规定,股权质押指为担保债务的履行,公司股东将其股权质押给债权人,在公司股东不履行到期债务或者发生双方约定的实现质押权的情形时,债权人有权就该质押股权优先受偿。股权重复质押指公司股东将其股权质押给债权人后,为担保其他债务的履行,将其已经质押的股权再次质押给原债权人或其他债权人。
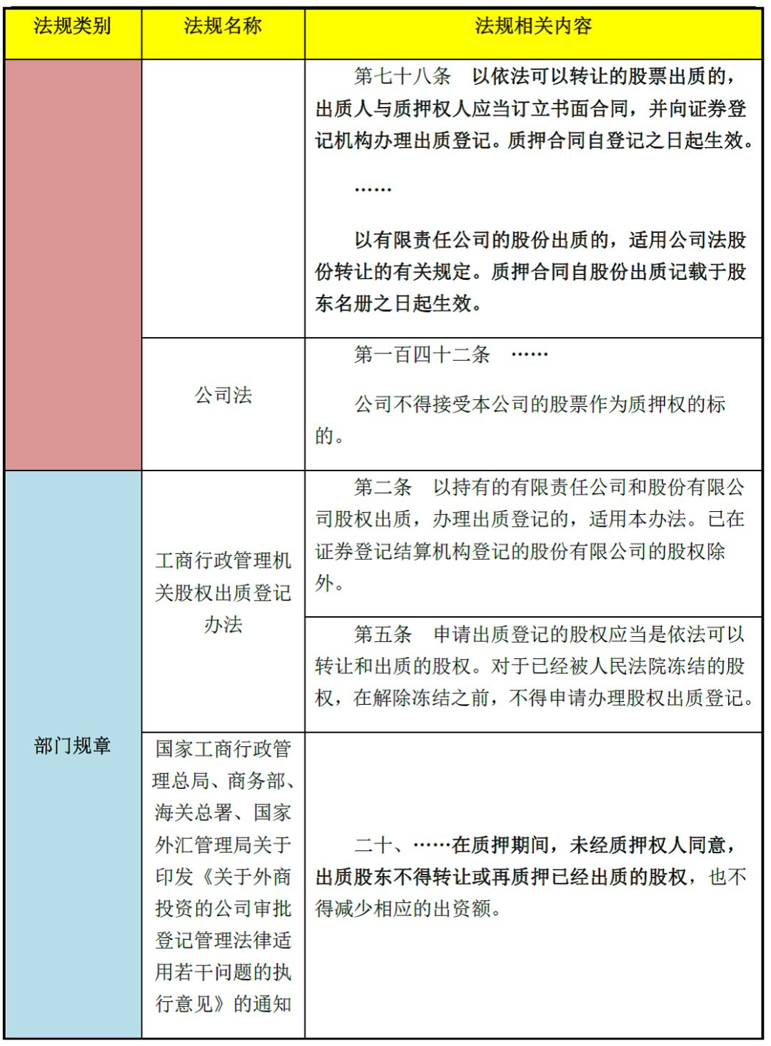
我们在北大法宝法律法规系统中检索了与股权质押(本文中仅指由工商部门负责登记的股权质押,不包括在证券登记结算机构登记的股份质押)登记有关的法律法规,检查结果详见附件。
从检索出来的股权质押相关法律法规中,我们总结出以下要点:
1. 与股权质押有关的三部法律《物权法》、《担保法》、《公司法》均没有明确规定股权是否可以重复质押;
2. 作为股权质押专门法规的《工商行政管理机关股权出质登记办法》也没有明确规定股权是否可以重复质押;
3. 根据原国家工商总局与其他部委联合出台的外资监管规定,外商投资企业的股权经原质押权人同意后可以重复质押;
4. 湖南省、天津市、山东省、江苏省、湖北省和安徽省蚌埠市制定的地方性股权质押规定中明确规定已经质押的股权不得重复质押。
由于法律没有明文规定,能否办理股权重复质押取决于地方工商部门的规定及地方工商部门的操作实践。对于已经出台规定不允许股权重复质押的地方,无法办理股权重复质押登记。对于尚未出台明确规定的地方,当事人有必要与当地工商部门咨询确认是否可以办理股权重复质押登记。
二
当事人能否要求工商部门参照重复抵押规定办理股权重复质押登记?
《物权法》第199条规定:“同一财产向两个以上债权人抵押的,拍卖、变卖抵押财产所得的价款依照下列规定清偿:
(一)抵押权已登记的,按照登记的先后顺序清偿;顺序相同的,按照债权比例清偿;
(二)抵押权已登记的先于未登记的受偿;(三)抵押权未登记的,按照债权比例清偿。”根据该规定,法律允许重复抵押,债务人可以用同一个抵押物向多个债权人进行重复抵押,设立多个抵押权,多个债权人之间按照法律规定的顺位清偿债权。但是对于与抵押权同属担保物权的质押权,《物权法》却区别对待,并未明文规定允许同一个质押物上可以设立多个质押权。因此,当事人如要求工商部门参照《物权法》中的重复抵押规定办理股权重复质押登记,能否如愿取决于工商部门对法律法规和地方规定的理解和适用以及当地工商部门的操作实践,工商部门极可能以法无明文规定为由拒绝办理。
三
在不能办理股权重复质押登记的情况下,
有哪些解决方案?
在投资人和目标公司与当地工商部门沟通办理股权重复质押登记后,如当地工商部门拒绝办理,可考虑采取以下方案:
方案一:解除原股权质押后股权按一定比例质押给新老投资人
在不能办理股权重复质押登记的情况下,如果新投资人仍然要求在投资协议签订时就将其登记为质押权人,则可以与老投资人和出质股东协商先解除原股权质押并办理股权质押注销登记,然后由新老投资人共同作为质押权人对原质押股权办理质押登记,新老投资人之间需要按一定的比例分配质押股权数额,具体分配比例由新老投资人协商确定。比如新老投资人可以考虑按以下方式分配质押股权总额:假设原投资人持股比例为A%,新投资人持股比例为B%,原投资人分配的质押股权数额为a,新投资人分配的质押股权数额为b,质押股权总数额为C,则a=A%/(A%+B%)*C,b=B%/(A%+B%)*C。
方案二:办理原股权质押的变更登记,将新投资人增加登记为质押权人
根据《工商行政管理机关股权出质登记办法》第8条规定:“出质股权数额变更,以及出质人、质权人姓名(名称)或者出质股权所在公司名称更改的,应当申请办理变更登记。”当事人可以尝试与工商部门沟通在不解除原股权质押的情况下,办理原股权质押的变更登记,在原质押权人基础上增加新投资人为质押权人,原质押权人与新质押权人可以协商按照一定的比例分配原质押股权数额。分配比例可参考方案一确定。
方案三:原股权质押到期解除后再质押给新投资人
新老投资人和出质股东可以在签订投资协议同时签订书面质押协议,约定在原股权质押到期后,老投资人和出质股东应当解除原股权质押并办理股权质押注销登记,之后出质股东须将原质押的股权全部质押给新投资人并办理股权质押登记手续。此类约定实质是赋予了新投资人未来在原质押股权上设立新质押权的期待权。为避免该期待权无法实现,新投资人可要求在质押协议中约定未经新投资人书面同意出质股东不得以转让、赠与以及其他任何方式处分原质押股权。
四
除了已经质押的股权外,地方工商部门还不允许办理哪些股权的质押登记?
根据湖南省、天津市、山东省、江苏省、湖北省和安徽省蚌埠市的工商部门出台的地方规定,除已经质押的股权不能办理重复质押登记外,有以下情形之一的股权也不能办理股权质押登记:
1.法律法规规定不得转让或者不得出质的股权;(山东省、湖南省、江苏省、湖北省、安徽省蚌埠市)
2.未实际缴付出资部分的股权;(山东省、湖北省)
3.被人民法院依法冻结的股权;(天津市、湖南省、山东省、江苏省、湖北省、安徽省蚌埠市)
4.本公司的股权;(山东省、江苏省、湖北省)
5.公司章程规定不得转让或者不得出质的股权;(湖南省、湖北省)
6.有限责任公司未经公司登记机关登记的股权;(江苏省、安徽省蚌埠市)
7.权属关系不清或价值难以评估的股权。(安徽省蚌埠市)
五
结语
《物权法》、《担保法》、《公司法》等法律均没有明确规定股权是否可以重复质押。原国家工商总局参与制定的外资监管法规中明文规定外商投资企业股权经原质押权人同意可以重复质押。部分地方工商部门出台了禁止股权重复质押的规定。实际操作中,能否办理股权重复质押取决于地方工商部门的规定及地方工商部门的操作实践。对于湖南省、天津市、山东省、江苏省、湖北省和安徽省蚌埠市等已经出台规定不允许股权重复质押的地方,无法办理股权重复质押登记。对于尚未出台明确规定的地方,我们建议当事人在协商股权重复质押协议时,与当地工商部门沟通确认是否可以办理股权重复质押登记,以避免质押协议无法执行。我们建议当事人在办理股权重复质押以外的其他股权质押前也需事先查阅法律法规尤其是地方规定,必要时向当地工商部门沟通确认,避免存在不得进行质押的情形而导致无法办理股权质押登记。
附件:股权质押登记相关法规检索结果
截至2018年10月31日北大法宝法律法规系统中股权质押登记相关法规检索结果如下:
陈剑锋
安杰律师事务所合伙人
主要业务领域:
投融资及并购重组、国有资产交易、破产清算
点“阅读原文”了解更多


文章仅代表作者观点,不视为安杰律师事务所正式法律意见或建议。如需转载或引用请注明出处。如有任何问题,欢迎与本所联系。

