一、含义:是指通过签订资产出让合同的方式,使用资产的一方(承租方)通过支付租金,向出让资产的一方(出租方)取得资产使用权的一种交易行为。
特征:①所有权与使用权相分离,②融资与融物相结合,③租金的分期归流
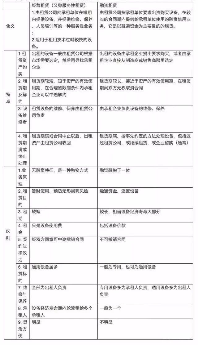
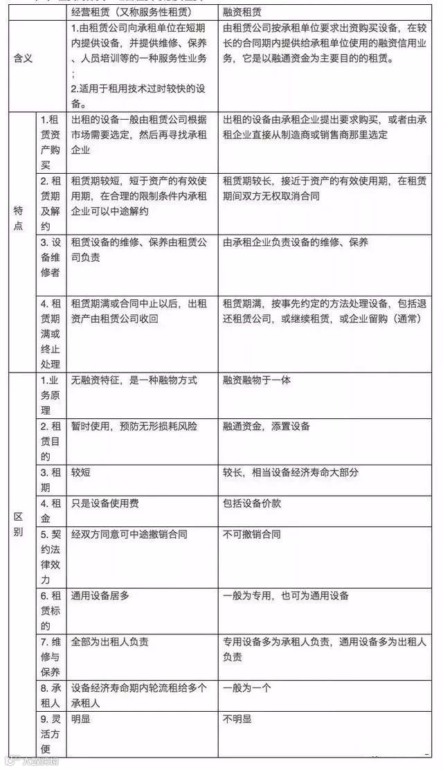
二、租赁的分类:经营租赁与融资租赁

三、融资租赁的基本形式
基本形式包括直接租赁、售后回租、杠杆租赁。
(1)直接租赁。直接租赁是融资租赁的主要形式,承租方提出租赁申请时,出租方按照承租方的要求选购,然后再出租给承租方。
(2)售后回租。售后回租是指承租方由于急需资金等各种原因,将自己资产售给出租方,然后以租赁的形式从出租方原封不动地租回资产的使用权。在这种租赁合同中,除资产所有者的名义改变之外,其余情况均无变化。
(3)杠杆租赁。杠杆租赁是指涉及到承租人、出租人和资金出借人三方的融资租赁业务。一般来说,当所涉及的资产价值昂贵时,出租方自己只投入部分资金,通常为资产价值的20%~40%,其余资金则通过将该资产抵押担保的方式,向第三方(通常为银行)申请贷款解决。租赁公司然后将购进的设备出租给承租方,用收取的租金偿还贷款,该资产的所有权属于出租方。出租人既是债权人也是债务人,如果出租人到期不能按期偿还借款,资产所有权则转移给资金的出借者。
四、融资租赁租金的计算
1.决定租金的因素

2.租金的支付方式
租金通常采用分次支付的方式,具体类型有:
(1)按支付间隔期的长短,可以分为年付、半年付、季付和月付等方式。
(2)按在期初和期末支付,可以分为先付租金和后付租金两种。
(3)按每次支付额,可以分为等额支付和不等额支付两种。
【提示】实务中,承租企业与租赁公司商定的租金支付方式,大多为后付等额年金。
3.租金的计算
折现率通常要根据利率和租赁手续费率确定。
五、融资租赁筹资特点
优点:①在资金缺乏情况下,能迅速获得所需资产;②财务风险小,财务优势明显(借鸡生蛋、卖蛋还钱);③限制条件较;④能延长资金融通的期限(相对于贷款);⑤免遭设备陈旧过时的风险。
缺点:资本成本高。租金通常比银行借款或发行债券所负担的利息高得多,租金总额通常要高于设备价值的30%。
来源:供应链finance智库

长期坚持提供干货不易,如文章引起大家共鸣、对大家有帮助,请大家点赞并转发,以支持我们提供更多干货,谢谢。
商务合作\内容撰写\软文推广:18501955840(备注合作事由或电联)
需求发布\业务对接\投融资需求:18600329996(电话联系)


