作者 | 詹昊 喻丹
自2008年金融危机爆发以来,金融机构治理引起了学术界积极深入研究和监管机构的高度重视,而保险公司治理作为金融机构治理的一个分支,自然也一直备受关注。
有学者认为,保险公司治理的目标是保护包括投保人在内的利益相关者利益,提高治理质量是实现这个目标的基本途径;而保险公司治理质量主要反映在两个层面:治理的合规性和治理的有效性。1本文基于保险公司治理的合规性层面,从监管机构对保险公司股东(大)会、董事会、监事会(即俗称的“三会”)的特殊规定要求角度,将保险公司“三会”基本合规要求与《公司法》对一般公司的“三会”规定进行对比,以便于读者对保险公司“三会”主要的合规性底线要求有一个基本了解。
注:本文将以未上市的股份有限公司为基本公司形式进行分析。
一、股东大会
(一) 职权
股东大会是最高权力机构,就保险公司股东大会的职权而言,在《公司法》基础之上,银保监会作出了更加细致的规定要求:
(二)形式
根据《公司法》的规定,股东大会分为年度股东大会和临时股东大会。年度股东大会每年召开一次,而临时股东大会则在发生法定或公司章程规定事由时召开。
保险公司的年度股东大会要求与《公司法》一致,区别在于临时股东大会的召开情形。在《公司法》规定的一般情形基础之上,银保监会增加了召开临时股东大会的其他情形:
(三)议事规则
1、股东大会的召集
就保险公司股东大会的召集、主持、通知、临时提案等相关内容,均与《公司法》的规定一致,并无区别。所不同的是,根据《中国保险监督管理委员会办公厅关于保险监管机构列席保险公司股东(大)会、董事会会议有关事项的通知》第一条的规定,保险公司召开股东大会的,应按规定履行向银保监会的通知义务,通知内容应当包括会议日期、地点、议题、会议召集人、联系人及联系方式等。
也就是说,保险公司召开股东大会,应事先通知银保监会,且结合后面的内容来看,保险公司召开董事会也应提前通知银保监会。该等举措,有利于银保监会更加全面、深入地对保险公司的治理情况进行监管。
2、股东大会的出席与表决
3、决议及会议记录
保险公司股东大会的普通决议、特别决议、会议记录的作出及保存等内容与《公司法》基本一致,但不同的是,保险公司应在股东大会作出决议后三十日内报告中国银保监会。
二、董事会
在“三会”中,银保监会对保险公司董事会的监管要求最为细致和严格,以下将从董事会主要几个方面简单分析:
(一) 董事会构成
1、董事会人数
2、保险公司应设立专门委员会
根据《关于规范保险公司治理结构的指导意见(试行)》(保监发[2006]2号)、《保险公司开业验收指引》(保监发[2011]14号)、《保险公司关联交易管理办法》(银保监发[2019]35号)、《中国银保监会关于银行保险机构加强消费者权益保护工作体制机制建设的指导意见》(银保监发〔2019〕38号)的相关规定,保险公司应至少在董事会下设如下专业委员会:
3、董事会换届时的要求
对于董事会的换届,《保险公司董事会运作指引》第六条作出了如下明确细致的规定:
(1) 董事会任期届满前3个月,董事会秘书应当以书面形式通知各位董事,董事长应当启动董事会换届程序。
(2) 董事会秘书应当向有董事提名权的股东或其他提名人发出通知,通知内容包括现有董事会人员名单、本届董事会任期起止时间、提名规则与截止时间等。
(3) 有董事提名权的股东或其他提名人应当在截止时间前将其提名的董事候选人名单及其个人资料以书面形式提交董事会秘书。
(4) 由于股东资质不符合要求、股权交易纠纷或不可抗力等原因,可能导致董事会任期届满无法按时改选的,保险公司董事会秘书应当及时向中国保监会报告。报告内容包括本届董事会任期、董事会人员、无法按时换届改选的原因、换届改选计划及其他需要说明的事项。
(二)董事会职权及授权
(三)董事会秘书
(四)董事会议事规则
1、会议形式和方式
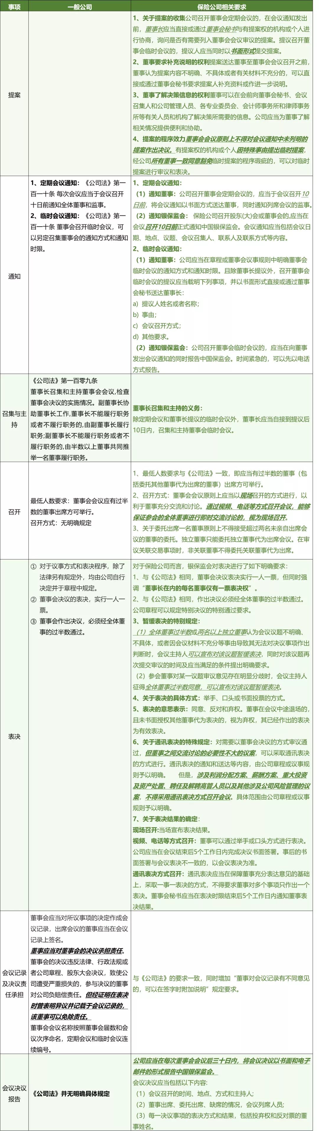
2、董事会会议流程
对于董事会整个召开流程而言,银保监会对保险公司的要求也是更加细致,各保险公司应严格根据该等规定流程拟定章程及董事会议事规则,且实务中应按相关流程要求召开董事会。
具体如下:
三、监事会
对于监事会,总体而言,保险公司与一般公司差异不大,基本遵守《公司法》等法律规定对监事会的要求即可,具体如下:
(一) 构成
(二)召开频率
(三)职权
(四) 议事规则
(五) 监事任期
脚注:
1.《国外保险公司治理研究最新进展——基于2008~2017年文献的综述》 作者:郝臣、付金薇、李维安
作者介绍
詹昊
安杰律师事务所 合伙人
喻丹
安杰律师事务所 合伙人
声 明
文章仅代表作者观点,不视为安杰律师事务所正式法律意见或建议。如需转载或引用请注明出处。如有任何问题,欢迎与本所联系。

