作者 | 任谷龙、杨安舒
2019年11月14日,最高人民法院(“最高院”)正式发布《全国法院民商事审判工作会议纪要》(“《九民纪要》”)。《九民纪要》在第二部分“关于公司纠纷案件的审理”部分的第(六)点专门就法定代表人越权代表公司提供担保问题展开论述。正式发布的《九民纪要》与今年8月7日发布的征求意见稿(“征求意见稿”)的内容大体上一致,但也有一些改动。
本文将结合法院案例,介绍司法实务中法院对越权担保争议的处理方式,同时对《九民纪要》的重点问题进行解析。
一、司法实践中关于越权担保效力认定的两种观点
由《公司法》第十六条[1]引发的公司提供担保是否必须要有决议,以及如果没有决议相关担保协议是否无效的问题,实务中长期以来都没有明确定论,此前的法院判决也呈现出以下两种截然不同的观点:
近年来,关于越权担保问题的处理,司法实践中更多从采纳“内部限制说”转向采纳“代表权限制说”[5]。从2017年12月2日召开的最高院民二庭第7次法官会议的会议纪要(“第7次法官会议纪要”)[6]、2018年8月9日印发的《最高人民法院关于审理公司为他人提供担保纠纷案件适用法律问题的解释(稿)》(“解释稿”),直至《九民纪要》,虽然在具体规则上略有不同,但均采纳了“代表权限制说”。此外,在可以公开检索到的与越权担保相关的8个2019年最高院案例中,仅在一例案例中,最高院采纳“内部限制说”,认为《公司法》第十六条第一款“调整的对象是公司为他人提供担保时公司内部的决议程序,对公司外部善意第三人不具有约束力”[7],从而驳回上诉人关于担保人未出具股东会决议因此股权质押协议无效的上诉理由。其他7则案例均直接或间接地采纳“代表权限制说”,从债权人是否善意角度考虑越权担保效力及责任承担[8]。
二、《九民纪要》重点条款解读
如前文所述,无论是第7次法官会议、解释稿,还是《九民纪要》征求意见稿和正式稿均采纳了“代表权限制说”。但在一些具体规则上,《九民纪要》相比解释稿和征求意见稿更为明确和完善。
1.越权担保行为的效力和责任承担
《九民纪要》认为,如债权人非善意,则法定代表人越权签署的担保合同无效。《九民纪要》进一步明确,担保合同无效的,债权人请求公司承担担保责任虽然不会得到法院支持,但可以参照《担保法》及有关司法解释关于担保无效的规定处理。不过,公司举证证明债权人明知法定代表人超越权限或者机关决议系伪造或者变造,法院不支持债权人要求公司承担合同无效后民事责任的主张。
根据《九民纪要》的规定,在法定代表人越权代表公司提供对外担保时,公司并非一定不承担责任,假如公司有过错且未证明债权人明知法定代表人越权或决议不真实,仍然需要按照《担保法》及其司法解释承担责任。
目前,对于在法定代表人越权代表公司提供担保的情况下该如何认定公司是否存在过错并无统一标准。《九民纪要》在公司是否承担责任问题上最后也未采纳征求意见稿中提及的“公司须承担选任、监督法定代表人的过错责任”。但是值得注意的是,在我们检索到的案例[9]中,假如在未经决议程序的情况下,担保文件上却有公司的真实印章,法院可能会以公司印章管理不善而判断公司存在过错。
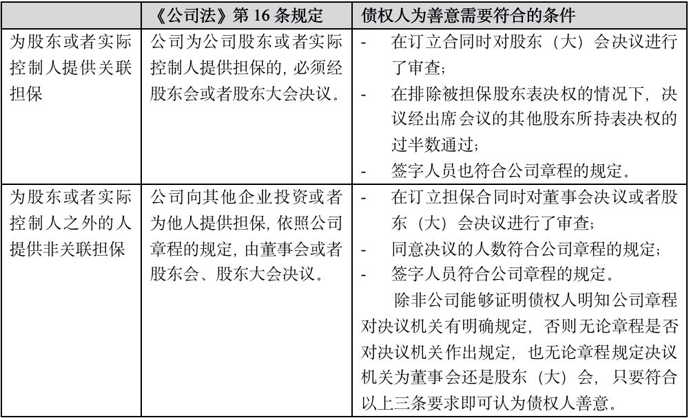
2.善意的认定
《九民纪要》明确以债权人是否善意来认定法定代表人越权代表公司提供担保的合同效力,如债权人善意,则有效,反之,则无效。因此,如何判断债权人是否善意成为重点。在善意的判断标准上,《九民纪要》对关联担保和非关联担保提出不同要求:
《九民纪要》要求债权人主张自己善意时需要证明其审阅过相关决议。在由哪一层级机关进行决议的问题上,关联担保因《公司法》明确规定是股东(大)会,因此没有争议。但是在非关联担保问题上则相对复杂,因为《公司法》未明确非关联担保的决议机关应为董事会还是股东(大)会。实践中,公司章程有可能规定公司提供担保事项的决议机关是董事会,也可能规定是股东(大)会,或者完全未做规定。在这个问题上,《九民纪要》不再考虑章程的具体内容,而是规定原则上只要债权人证明其审阅过公司决议,同意人数和签字人员符合章程规定,即可认为债权人善意。唯一的例外是,公司证明债权人明知公司章程对决议机关有明确规定。但此项例外引发两个未明确问题。
首先,如何证明债权人明知公司章程对决议机关有明确规定?债权人在接受公司提供的非关联担保时,如果要明确同意人数和签字人员符合章程规定,必然要审阅公司章程。假如公司向债权人提供了章程,而章程又明确规定了具体的决议机关,是否即可认为债权人明知公司章程对决议机关有明确规定?
其次,该例外是否等同于假如债权人明知章程规定的决议机关与实际决议机关并不一致,例如章程规定对外担保需要董事会决议,但实际只有股东(大)会决议,或者章程规定对外担保需要股东(大)会决议,实际只有董事会决议,即否认公司为善意。此前的解释稿曾经具体讨论过这两种情形,并且规定如为前者,法院支持担保合同对公司发生效力。如为后者,则不支持。但《九民纪要》未予明确。
此外,在债权人审查决议方面,《九民纪要》规定债权人只需要进行形式审查。决议是否是真实的、决议程序是否违法、签章或签名是否真实以及担保金额是否超过法定限额,不会影响善意的认定,除非公司有证据证明债权人明知决议伪造或变造。
根据《九民纪要》的规定,债权人似乎只需要审查决议中同意担保的股东或董事的表决权是否达到《公司法》和章程的要求,以及决议签字人员是否符合章程要求即可。但是,考虑到上述待明确事项以及实践中法院在判断债权人是否为善意时有时候会综合多种因素一起考量,除《九民纪要》中提及的审查要求外,我们还是建议债权人在审查决议时对决议的机关、会议的召集程序和表决方式等是否符合法律和章程的规定,以及担保金额是否符合法律和章程的规定进行一定程度上的审查。当然,确认以上事项实际上是否符合法律或章程规定并非债权人能力所及,但债权人应至少确保决议文件从外观上看未违反法律和章程。
3.无须决议的例外情况
《九民纪要》规定了即使债权人知道或者应当知道没有公司机关决议,仍应当认定担保合同符合公司真实意思表示且合同有效的四种情形:
公司是以为他人提供担保为主营业务的担保公司,或者是开展保函业务的银行或者非银行金融机构;
《公司法》第十六条专门对公司提供担保事宜作出限制,是考虑到对一般公司而言,提供担保并非其日常经营事务,因此通常不宜仅由法定代表人或经理层作出决定,而需要董事会乃至股东(大)会决议批准[10]。但是对以提供担保、提供保函为主营业务的担保公司和金融机构而言,《公司法》第十六条的限制既没有必要,也会给此类公司带来太多负担。
公司为其直接或者间接控制的公司开展经营活动向债权人提供担保
本条例外背后的原理是一般认为公司为其控制的公司提供担保不会给其带来实质风险。不过,这条例外未明确“控制”的标准,是否要求持股比例达到50%以上才算控制,还是只要公司能对其施加影响即可算控制,还有待司法实践进一步明确。
公司与主债务人之间存在相互担保等商业合作关系
在公司与主债务人之间存在相互担保关系时,一般认为公司为其提供担保符合其自身利益。在江苏省古典建筑园林建设有限公司与李军保证合同纠纷案[11]中,由于签署担保文件的公司与主债务人受同一实际控制人控制,同时存在相互担保关系,法院认为符合各公司自身利益。因此虽然担保文件未经股东会决议,法院最后还是支持公司承担保证责任。
担保合同系由单独或者共同持有公司三分之二以上有表决权的股东签字同意
在本条例外的情形下,可以推定担保合同实质上已经过股东会批准同意。本条例外其实在法院案例中已有体现。例如在河北华安生物医药股份有限公司、以岭医药科技有限公司新增资本认购纠纷、买卖合同纠纷案[12]中,公司为其股东提供担保也未经股东会同意,但是由于案件证据足以表明公司股东均同意公司为股东回购义务提供担保(主要是股东均已在相关文件上签字),实际上符合《公司法》第十六条第二款的规定,最高院最终认为公司仍应承担保证责任。
不过,这条例外没有区分关联担保和非关联担保的情况。在提供关联担保的情况下,假如被担保的股东持有较高的表决权,其实很容易通过这条例外实现未经决议即能提供担保的目的。在这种情况下,我们认为不应适用本条例外,否则无法保护小股东利益,也会与《公司法》第十六条第三款[13]的规定相矛盾。
4.其他规定
《九民纪要》还特别规定,债权人根据上市公司公开披露的关于担保事项已经董事会或股东大会决议通过的信息订立的担保合同,法院应当认定为有效。《九民纪要》的这条规定较为实用。因为实践中,上市公司一般很少愿意针对专门的交易提供决议文件,债权人往往也只能依赖上市公司已经披露的信息。
此外,《九民纪要》还提出法定代表人以公司名义与债务人或债权人的债务加入约定的效力也参照《九民纪要》的担保规则。
三、总结与建议
《九民纪要》主要针对法定代表人越权代表公司提供担保的情况作出了规定,但未提及法定代表人之外的其他人员以公司名义越权对外提供担保的效力问题。不过,在采纳“代表权限制说”的趋势下,实务中对于该问题通常适用无权代理的规定,如果无法构成表见代理,公司无须承担责任[14]。
虽然《九民纪要》中就公司担保问题的规定仍然有需要进一步解释的地方,但其在越权担保合同效力、债权人善意的认定、公司担保无须机关决议的例外情况以及越权担保的责任承担方面的明确论述,无疑可以起到定分止争的作用,也是目前关于公司越权担保问题最直接有效的指引。
结合《九民纪要》和司法实践情况,我们对融资实务中的交易各方提出如下建议:
(1) 对一般公司而言,需注意严格规范管理公司公章,避免未经授权的相关人员在担保文件上加盖公章。因为已经有案例显示,担保文件上加盖的印章为公司真实印章可能会导致公司被法院认为存在过错,从而承担相应责任。此外,公司应尽量在章程中明确非关联担保的决议机关。如章程对此已有所明确,且债权人也取得了该等章程,在债权人未取得章程规定的决议机关的决议时,公司可以以此主张债权人非善意。
(2) 对于债权人而言,除《九民纪要》明确规定的几种例外情况,在接受公司提供的担保时,一定要获取公司章程和公司就该担保作出的决议文件。在审查公司章程时要特别注意章程是否约定公司对外担保的决议机关,决议通过应取得的表决权数额以及有权代表公司签字的人员,并参照章程审查决议是否符合章程规定。
脚注:
1.《公司法》第十六条规定,“公司向其他企业投资或者为他人提供担保,依照公司章程的规定,由董事会或者股东会、股东大会决议;公司章程对投资或者担保的总额及单项投资或者担保的数额有限额规定的,不得超过规定的限额。公司为公司股东或者实际控制人提供担保的,必须经股东会或者股东大会决议。”
2.相关案例可参见最高人民法院(2018)最高法民终36号民事判决书。
3.相关案例可参见最高人民法院(2018)最高法民申5596号民事裁定书、江西高级人民法院(2018)赣民终299号民事判决书。司法实践中,法院通常适用《担保法》司法解释第7条判断公司责任,即在债权人无过错情况下,对于债权人的经济损失,公司应与债务人一起承担连带赔偿责任,在债权人有过错情况下,担保人应承担的民事责任部分,不应超过债务人不能清偿部分的二分之一。在我们检索到的案例中,如果法院认定担保行为无效,一般都会认为债权人存在一定过错。
4.相关案例可参见最高人民法院(2017)最高法民终892号民事判决书。
5.我们通过公开途径(主要是裁判文书网(http://wenshu.court.gov.cn/)、无讼网(https://www.itslaw.com/bj)和聚法案例网(https://www.jufaanli.com/))收集到的与公司越权担保相关的最高院案例有82个。在第7次法官会议召开(即2017年12月2日)之前的此类案例有45起,其中有27个案例明确适用“内部限制说”,接近所有案例的三分之二,明确适用“代表权限制说”的只有10起。但在第7次法官会议召开后的37个案例中,明确适用“内部限制说”的案例仅有7起,适用“代表权限制说”的案例则有19起,占所有案例一半。
6.关于第7次法官会议纪要可参见贺小荣主编:《最高人民法院民事审判第二庭法官会议纪要》,人民法院出版社2018年12月第1版,第189-205页。
7.甘肃瑞鑫联邦投资有限公司、甘肃瑞鑫投资集团有限公司借款合同纠纷二审民事判决书(案号:(2019)最高法民终697号)。
8.7则案例的案号分别是:(2018)最高法民终907号、(2019)最高法民申535号、(2019)最高法民申420号、(2019)最高法民申1277号、(2019)最高法民终60号、(2019)最高法民申1862号以及(2019)最高法民申2439号。
9.参见“甘肃苏鑫投资担保有限公司、甘肃武威宏业房地产开发有限公司民间借贷纠纷案”((2016)最高法民申3160号民事裁定书)和“丁浩与张大清、张世彬等民间借贷纠纷案”((2015)民申字第3236号)。
10.参见曹士兵著:《中国担保制度与担保方法》,中国法制出版社2017年5月第4版,第88页。
11.参见江苏高级人民法院(2019)苏民申274号裁定书。
12.参见最高人民法院(2018)最高法民申5504号民事裁定书、河北省高级人民法院(2018)冀民终87号二审民事判决书。
13.《公司法》第十六条第三款规定,“前款规定的股东或者受前款规定的实际控制人支配的股东,不得参加前款规定事项的表决。该项表决由出席会议的其股东所持表决权的过半数通过。”
14.相关案例可参见最高人民法院(2019)最高法民终60号案例、(2017)最高法民再209号案例以及(2016)最高法民再207号案例。
相关文章回顾
作者介绍
任谷龙
安杰律师事务所金融与资本部合伙人
杨安舒
安杰律师事务所金融与资本部实习律师
声 明
文章仅代表作者观点,不视为安杰律师事务所正式法律意见或建议。如需转载或引用请注明出处。如有任何问题,欢迎与本所联系。

