
自中国武汉爆发新型冠状病毒疫情(以下称“新冠肺炎”或“新冠病毒”)以后,中国政府采取严格、果断的隔离措施和交通管控措施,致力于抑制新冠肺炎的扩散。从目前公布的每日新增病例数据来看,中国国内的新冠肺炎的扩散得到较为有效的控制。但是,由于新冠病毒的易于传播性以及现代交通的发达,其他国家也不可避免地出现了新冠病毒的患者,并有日益增加的趋势。根据世界卫生组织(“WHO”)公布的截止于2020年2月22日的数据[1],日本(日本国内确诊105人,钻石公主号游轮确诊634人)、韩国(确诊346人)和新加坡(确诊86人)的新冠病毒患者人数仅次于中国,WHO也将新冠肺炎对全球构成的风险级别更改为“高”[2]。
随着人们对于新冠肺炎的认知不断提高,各国政府可能会在其法律体系允许的范围内不断调整各项管控措施的适用,以避免新冠肺炎进一步的蔓延。本文拟以日本和新加坡为例,对比中国的正在实施的管控措施,尝试讨论伴随新冠肺炎进一步蔓延的趋势,新加坡和日本政府还可能采取怎样的管控措施。
一、中国、日本和新加坡对新冠肺炎的定性
由于新冠肺炎高度传染性的特点,在开发出有效疫苗之前,采取包括隔离在内的管控措施是阻止其进一步蔓延的唯一有效办法。但管控措施可能涉及对人身自由的限制以及对交通的阻断等,一旦实施会对个人和社会的正常生产生活产生较大影响,并非所有传染病都适用隔离等管控措施。以中国、新加坡和日本三个国家的相关法律规定为例[3],只有针对法律规定的危险性高的传染病可采取隔离措施[4]。目前,中国、新加坡和日本均已将新冠肺炎认定为各自传染病防治法体系下可采取最高等级管控措施的传染病[5],但实施的力度和范围有实质上的区别。
二、 防止新冠肺炎从外部输入所采取的管制措施
根据目前获得的信息,新冠肺炎从武汉爆发,所以各国首先都要从源头防止病毒的输入。对于中国而言,也不能排除有从境外向中国境内输入病毒的可能性。所以中国、新加坡和日本均对外部输入的病毒采取出入境管制措施。
根据中国《国境检疫卫生法》[6]及其实施细则、日本《检疫法》[7]以及新加坡《传染病法案》[8]的相关规定,三个国家对于防止国外传染病进入国内的规定较为类似,主要有:①来自国外的船舶或航空器必须停泊、降落在指定场所;②船舶或航空器上的人员需要接受医学检查后,经许可后方可入境;③对于检查出的病人可实施隔离等。
目前,中国、日本和新加坡在防止国外新冠肺炎传播入境方面均已采取了在法律规定下可采取的措施,但新加坡更为严格,已全面禁止中国护照持有者入境,而日本仅禁止湖北省和浙江省签发的中国护照持有者入境。相关措施列举如下:
三、防止新冠肺炎在内部扩散所采取的管控措施
各国政府对于防范新冠肺炎的外部输入已经采取了严格的管制措施,但由于早期的外部输入,各国已经产生了新冠肺炎的内部扩散。如何制止其蔓延呢?中国、日本和新加坡各自采取了不同的措施。
1. 中国
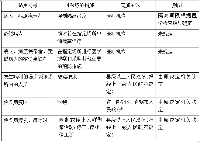
根据中国《传染病防治法》,针对法律规定的传染病可采取以下措施:
《传染病防治法》第九条第二款还规定,居民委员会、村民委员会应当组织居民、村名参与社区、农村的传染病预防与控制活动。
新冠肺炎爆发后,中国于1月23日采取了对武汉“封城”措施,中国其他各地也相继要求返回本地人员进行自我隔离,大范围地开始控制人员流动。相关措施列举如下:
(1)武汉市新冠肺炎疫情防控指挥部2020年1月23日发布通告,自1月23日10时起,全市城市公交、地铁、轮渡、长途客运暂停运营;无特殊原因,市民不要离开武汉,机场、火车站离汉通道暂时关闭。
(2)武汉疫情爆发后,中国各地相继发出通知,要求外地前往或返回当地的人员一律在居住地或居家自我隔离14天,隔离期间应遵循不得外出等隔离义务。如,上海市新型冠状病毒感染的肺炎疫情防控工作领导小组办公室于1月27日发布通告,要求1月12日后从湖北省来沪的人员从抵沪之日起14日内居家隔离或集中隔离观察。
(3)武汉市新冠肺炎疫情防控指挥部于2月22日发布通知,新冠肺炎治愈出院患者完成医院治疗后,应到指定场所统一实施为期14日的康复隔离和医学观察。观察期满,身体状况符合条件的解除隔离。
2. 日本
根据日本《感染症预防法》,针对法律规定的传染病可采取以下措施:
截至目前的检索,除了针对已经确诊的新冠肺炎患者或密切接触者个案,日本对其采取了隔离或医学观察等措施,我们尚未发现日本为控制新冠肺炎在日本国内蔓延而采取大规模的管控措施,基本以劝导性的建议为主。列举如下:
(1)针对相关症状的患者(感冒症状或37.5度以上发热持续4日以上;强烈的倦怠感或呼吸困难;高龄者或有基础疾病者,持续两日以上),日本各都道府县开设了“归国者、接触者咨询中心”,任何疑似患者就可前往咨询、检查。[10]
(2)针对大型聚会活动,2020年2月18日,日本厚生劳动省建议有感冒症状的人避免参加大型聚会活动,并希望活动主办方采取鼓励使用口罩、手帕、洗手等措施[11]。2020年2月21日,日本政府则进一步希望主办方可以出于防止感染扩散的目的,根据场地状况等,重新考虑举办的必要性,但并非要求一律停办[12]。
(3)为防止新冠肺炎在职场扩散,2020年2月21日,日本厚生劳动省提出,劳动者出现发热等感冒症状后,应休假,并限制外出。[13]
3.新加坡
根据新加坡《传染病法案》第15条,由医疗服务总监(Director of Medical Services,DMS)在其认为必要的情形下,命令任何确诊或疑似感染传染病的病例或携带者,或与感染病例有接触的人,在医院或其他地点隔离,也可命令上述人员,或最近接受治疗的或已治愈的人员,在其住所进行隔离并进行治疗(如有必要)。但隔离的期限必须为保护公众所必要的时间。如无合理理由未能在规定时间内前往隔离地点,或未经医疗服务总监许可,离开或试图离开其隔离地点,或无合理理由未能遵守其应遵守的隔离条件,则属于犯罪。
自2月3日出现第一例在新加坡本地感染的病例后,新加坡政府也陆续采取了较为严格的居家隔离14天的措施,但隔离对象仅限于有中国旅行史的人员,并开始对聚集性活动加以控制。相关措施列举如下:
(1)2020年2月3日,新加坡出现了首起在本地感染的病例,政府随即将疫情警戒级别(DORSCON (Disease Outbreak Response System Condition) Alert Levels)调高至黄色。2月7日,出现数例群聚感染病例之后,新加坡政府再将级别调高到橙色。橙色级别意味着疫情严重,而且疾病容易传播,但在新加坡还未广泛传播且传播得到控制。在此情况下,政府可能会发布一些强制性的防控措施,居民必须遵守。
(2)针对返回新加坡的人员,新加坡政府要求所有在到达新加坡前14天内有湖北旅行史的新加坡公民、永久居民或长期准证持有者,或者是湖北省签发护照的新加坡永久居民或长期准证持有者,到达新加坡后必须隔离。而到达新加坡前14天内有中国旅行史(湖北除外)的新加坡公民、永久居民或长期准证持有者,都必须请假14天缺席假(Leave of Absence, LOA)。[14]
2020年2月17日,新加坡政府通告,将采用更为严格的居家通告(Stay Home Notice, SHN)取代之前实施的缺席假。按照新规,收到居家通告的人员应在家隔离观察14天,期间严禁外出。此前实施的缺席假虽然也要求相关人员在家观察14天,但在必要情况下,比如购买生活必需品,依然可以短期外出。[15]
(3)针对聚集性活动,2020年2月4日,新加坡教育部下达了紧急通知,要求各级学校暂停大型群聚活动。对于学前班以及一些适用于弱势群体的社会服务场所而言,大型团体和公共活动将被暂停。[16]2月14日,针对此前教会活动中发生的新冠肺炎感染情形,新加坡总教区总主教也宣布暂停弥撒和大型聚会。[17]
四、比较分析
比较中国、日本和新加坡三个国家关于传染病预防与控制的法律规定后,我们发现:
新加坡的规定最为宽泛,给予行政长官较大的自由裁量权实施隔离等管控措施,但同时也考虑到对社会秩序的影响,强调隔离的期限应为保护公众所必要的时间。
中国的规定次之,地方政府具有较大的裁量权,采取隔离、交通封锁等管控措施,主要由上一级政府对主管行政机关予以监督。并且,居民委员会和村民居委会作为中国特有的基层自治组织,《传染病防治》也赋予了其协助传染病防治活动的义务,从在本次中国国内各地实践来看,居民委员会和村民委员会在控制新冠肺炎传播中扮演了重要角色。
而日本的规定更强调对传染病患者或疑似患者自身权益的保障和尊重[18],对主管行政机关行使强制权力时设置了制衡机制。主要体现在:主管行政机关在采取隔离措施前,需要先行劝告患者,不听劝告时方可加以强制;强制住院也有不超过72小时和10天的时间限制;关于10天强制住院,也赋予了患者提出异议的机会、提交有利证据的权利;同时,主管各地医院的保健所设立“协议会”,主管行政机关采取强制住院、就业限制措施需听取其意见等。另外,日本《感染症预防法》中还规定了应在所需的最小限度内实施强制住院、就业限制、建筑物、交通封锁等管控措施[19],这一原则的规定也体现了日本政府在防治疫情时,尽量避免对患者本人、社会正常运行秩序产生过大影响的考量。
五、未来关注点
就现状而言,中国付出了巨大的代价,相当于瞬间点穴,封闭自身血脉,新加坡次之,日本最为保守,尽量维护正常社会经济秩序以及防止影响奥运会的召开。
从效果来看,除了湖北地区,中国其他地方已经暂时控制了新冠病毒的传播。但在完全复工后是否会迎来冠状病毒的反弹还未可知。而新加坡的确诊人数还在增长,就当前情况而言,重症和死亡的比例比较低。如果疫情大面积传播,新加坡政府是否会效仿中国政府的举措,在付出巨大经济代价的前提下,将管控措施大幅度提高?这对新加坡政府是非常大的挑战。
就日本现行的法律规定,并没有采用大范围、长时间隔离的依据和基础。一旦发生大面积疫情传播,仅就交通阻断而言,有不得超过72小时的规定,因此,日本政府难以采取类似“封城”的举措。
新冠肺炎病毒的特性还没有被专家完全掌握,它的传染性和毒性是否会随着迭代而下降也未可知。当前新加坡和日本的管控措施符合其政治体制和经济结构的现状。各国在体制上的特点将在未来迎来大考。三个国家交出的答卷是否合格,将在疫情渡过之后,交由人民评判。




* 实习生卢意对本文亦有贡献*

