作者:陈贵、王东、褚一超
上篇回顾:
(2)《九民纪要》生效前,认定民间票据贴现行为无效具体裁判如下:
A. 贴现人未满足票据的形式要件且双方没有真实的交易关系和债权债务关系的情况下,票据法律关系无效,贴现人不可主张享有票据权利
案例1:吴利标、杨平武票据返还请求权纠纷、返还原物纠纷再审民事判决书

案例2:安阳市铁路器材有限责任公司、邯郸市团亿物资有限公司与安阳市铁路器材有限责任公司、邯郸市团亿物资有限公司等票据返还请求权纠纷、返还原物纠纷申请再审民事裁定书

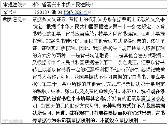
案例3:沈祥观、浙江嘉善农村商业银行股份有限公司票据纠纷二审民事判决书

B. 贴现人未满足票据的形式要件,虽不具备票据权利,但若其支付了合理对价依法取得票据,在民事层面上有效。
案例1:邯郸市绿业物资有限公司与肥乡县万逾贸易有限公司、李志彬等买卖合同纠纷二审民事判决书

通过中国裁判文书网(http://wenshu.court.gov.cn/)的公开检索,目前认定民间票据贴现行为无效的案例中,法院均以民间票据贴现行为因票据贴现方并非金融机构即不具备贴现的主体资格,且违反了《非法金融机构和非法金融活动取缔办法》而作出无效认定。由于民间贴现行为贴现双方的真实意思表示且该行为未违反强制性法律、行政法规的规定,如无其他无效事由,法院普遍认定民间贴现行为在民法层面应上被认定为有效,当票据取得符合法律规定的形式要件时,票据贴现的受让人应被认定其享有票据权利。
2. 《九民纪要》生效之前法院对贴现行为是否构成犯罪的刑事审判实践
(1)《九民纪要》生效之前,法院一般判定民间贴现行为违反《刑法》第二百二十五条,构成非法经营罪:
A. 民间贴现行为属于非法从事资金支付结算业务,构成非法经营罪
案例1:万某某非法经营二审刑事裁定书

案例2:被告人周某某犯非法经营罪一审刑事判决书

案例3:董雷忠、宋某某非法经营、诈骗二审刑事裁定书

B.少数法院以民间贴现行为扰乱金融市场秩序为由,判定民间贴现行为构成非法经营罪
案例1:张某戊非法经营罪,张某戊非法吸收公众存款罪等一审刑事判决书

案例2:薛惠文等人非法经营罪一审刑事判决书

(2)《九民纪要》生效之前,部分法院认为民间贴现行为不构成非法经营罪:
A. 民间贴现不属于资金结算业务,也不宜认定为其他严重扰乱市场秩序的非法经营行为,不构成非法经营罪
案例1:于某非法经营罪二审刑事裁定书

案例2:马正华非法经营罪再审刑事判决书

B.法律无明文规定民间贴现属于非法经营罪
案例1:马琰诈骗罪、非法经营罪一审刑事判决书

《九民纪要》对票据贴现的法律效果影响及
司法实践变化
(一)《九民纪要》对票据贴现的法律效果影响
《九民纪要》要求正确理解票据行为无因性的立法目的,在维护票据流通性功能的同时,依法认定票据行为的效力,依法确认当事人之间的权利义务关系以及保护合法持票人的权益。因此,对于《九民纪要》认定民间贴现行为无效应结合票据的无因性进行判断。
《九民纪要》第100条和第101条明确了:(1)票据贴现属于国家特许经营业务,票据民间贴现无效,贴现款和票据应当相互返还。《九民纪要》明确了单纯的票据转让行为无效,即交易的标的为票据本身。(2)民间贴现后基于真实的交易和债权债务关系再背书转让,根据票据行为无因性原理,最后持票人则可以主张票据权利。也就是说,不具有“贴现”资质的主体贴现的行为并不影响后续再行背书后并通过真实基础交易关系获得票据的最后持票人的票据权利,即只要保证持票人基于真实的基础交易关系并符合票据转让的形式要件,即使之前存在的非法贴现,不影响票据的流通性。(3)贴现行的负责人或者有权从事该业务的工作人员与贴现申请人合谋伪造贴现材料,贴现行将不享有票据权利。(4)“贴现为业”构成非法经营罪,移送公安处理。人民法院在民商事案件审理过程中,发现不具有法定资质的当事人以“贴现”为业的,因该行为涉嫌犯罪,应当将有关材料移送公安机关。(5)票据贴现民刑交叉案件,先刑后民,但民事案件基本事实无须以相关刑事案件的审理结果为依据的,人民法院应当继续审理。
(二)《九民纪要》后票据民间贴现的司法实践变化
1、《九民纪要》生效后票据民间贴现的民商事司法实践变化,法院主要以民间贴现因持票人不具有法定贴现资质而无效:
(1)民间贴现行为因危害国家金融管理秩序、损害社会公共利益无效
案例1:江苏新旺混凝土有限公司与杨国云买卖合同纠纷一审民事判决书

(2)票据贴现属于国家特许经营业务,合法持票人向不具有法定贴现资质的当事人进行“贴现”的,该行为应当认定无效,贴现款和票据应当相互返还
案例1:河南吉程医药有限公司、河南正丰钨钼光电器材有限公司票据纠纷二审民事裁定书

通过中国裁判文书网(http://wenshu.court.gov.cn/)的公开检索,《九民纪要》虽然并不是司法解释,但目前各地法院均已援引相关条款作为裁判文书“本院认为”部分具体分析法律适用,可见《九民纪要》对于民间贴现引发的票据纠纷审判趋势产生了重要的影响。
2、《九民纪要》生效后票据民间贴现的刑事司法实践
就刑事审判而言,《九民纪要》生效之后迄今尚未有对民间贴现是否构成犯罪的判决。值得注意的是,《九民纪要》第101条第一款后半段还规定人民法院在民商事案件审理过程中,发现不具有法定资质的当事人以“贴现”为业的,因该行为涉嫌犯罪,应当将有关材料移送公安机关。根据《刑法》第三条规定,“法律明文规定为犯罪行为的,依照法律定罪处刑;法律没有明文规定为犯罪行为的,不得定罪处刑。”因此我们理解,偶发性的民间贴现行为并不属于第二百五十五条规定的“(四)其他严重扰乱市场秩序的非法经营行为”,不构成非法经营罪。结合《中华人民共和国反不正当竞争法》第二条规定,“本法所称的经营者,是指从事商品生产、经营或者提供服务(以下所称商品包括服务)的自然人、法人和非法人组织”我们理解,经营行为必须具有两个构成要素:(1) 是否提供商品或服务为内容;(2) 以营利为目的。因此,不具有法定资质的当事人以“贴现”为业的,通过提供民间贴现服务谋取利益的,该行为才构成非法经营罪。此外,结合《九民纪要》以及此前若干高级人民法院对职业放贷人的认定,非法贴现构成非法经营罪,需要满足贴现次数、贴现金额等若干门槛,有待实践中进一步厘清。
《九民纪要》对票据贴现业务的影响
《九民纪要》规定了民间贴现无效,贴现款和票据应当相互返还的解决方式,但实践中,原持票人(包括合法、非法持票人)申请民间贴现的目的一般为解决当下资金需求,若让原持票人返还已取得的票据转让价款基本很难实现。此种情况下,贴现人若无法行使票据权利,必然会采取规避手段,使票据来源“合法化”。比如从事票据贴现业务的自然人或法人可能为了逃避监管,通过注册空壳公司或与其他公司制造真实交易的票据行为假象,并通过再次“转让”票据使其成为《民九纪要》101条第二款认可的“合法持票人”。另外,上述情形下,若原持票人实际无力返还票款,由于此时其已经不是持票人无法主张向出票人主张票据权利,而贴现人持有票据却不能向出票人主张票据权利,可能被出票人等票据债务人利用,为其恶意拒付票款行为提供理由。因此,《九民纪要》对于民间贴现的规制效果有待实践进一步检验。
《九民纪要》强化了贴现行票据贴现人员行为合规监管义务,贴现行的负责人或者有权从事该业务的工作人员与贴现申请人合谋伪造贴现材料,贴现行将不享有票据权利。关于贴现行审查具有真实的商品交易关系的合同、增值税专用发票等材料,虽没有法律明确规定体现行票据贴现审核材料清单,但《票据管理实施办法》第十条、《贴现暂行办法》第十八条、《支付结算办法》第九十二条中都规定了贴现行办理票据贴现的前提条件是“贴现人与出票人或者直接前手之间具有真实的商品交易关系”。各贴现行内部一般会编制贴现材料审核清单。但自2016年以来,贴现材料审核的监管政策有所放松。2016年12月《票据交易管理办法》(中国人民银行公告〔2016〕第 29 号)第十七条规定,纸质票据必须记载事项与已登记承兑信息一致后,贴现申请人无需提供合同、发票等资料。《关于规范和促进电子商业汇票业务发展的通知》(银发〔2016〕224号)规定,提高贸易背景真实性审查效率……对资信良好的企业申请电票承兑的,金融机构可通过审查合同、发票等材料的影印件,企业电子签名的方式,对电票的真实交易关系和债权债务关系进行在线审核。对电子商务企业申请电票承兑的,金融机构可通过审查电子订单或电子发票的方式,对电票的真实交易关系和债权债务关系进行在线审核。企业申请电票贴现的,无需向金融机构提供合同、发票等资料。
而且,《九民纪要》生效之前,部分人民法院认为即使贴现行与申请人合谋伪造贴现材料,但由于贴现行已支付票据对价,贴现行仍享有票据权利。
案例:招商银行股份有限公司厦门江头支行、邯郸市团亿物资有限公司与恒丰银行股份有限公司烟台南大街支行、罗爱国票据纠纷申诉、申请民事判决书

与2016年来放松票据贴现的真实贸易背景导向有所不同,银保监会在《九民纪要》出台前夕也加大了对贴现行未严格审查贸易背景真实性即办理票据贴现的行政处罚力度,其中典型案例包括:
案例1:沪银保监银罚决字〔2019〕85号

案例2:潍银保监罚决字〔2019〕1号

案例3:浙银保监罚决字〔2019〕46号

根据《九民纪要》之规定,贴现行的负责人或者有权从事该业务的工作人员与贴现申请人合谋伪造贴现材料,贴现行将不享有票据权利。即如果贴现行为被人民法院认定为合谋进行的贴现,那么贴现行将丧失票据权利,只能基于资金支付等产生的基础民事关系去向贴现人主张,而不能基于票据权利中的追索权去向承兑行、前手的所有背书企业去追索。这不仅大大强化贴现行对票据贴现业务人员的管理义务,而且改变了最高人民法院在(2016)最高法民再68号再审案件所确定的贴现行即使有合谋行为,但如已支付票据对价仍享有票据权利的判例。然而,《九民纪要》并未对“合谋”作出定义或界定,这将有待于通过司法审判实践进一步加以观察。
陈贵 合伙人
adam.chen@anjielaw.com
陈贵律师是安杰律师事务所的合伙人,在金融、投融资及并购业务领域拥有超过15年的经验,并曾在大型金融机构担任高管,陈贵律师毕业于清华大学,获法学学士学位,并在荷兰莱顿大学获得优等荣誉法学硕士学位,陈贵律师目前兼任上海市政协委员、民建中央法制委员会委员、上海市工商联青创联副会长等职务。
王东 律师
王东律师主要从事私募股权投融资、并购重组和合规业务,为客户提供法律尽职调查、文件起草、合规咨询及常年法律顾问等方面的法律服务,涉及行业包括医药健康、电子商务、教育、养老等领域。
褚一超 律师
褚一超律师主要从事私募股权投资、信托、保险资金投资、企业境内上市及公司并购等领域的法律服务,为客户提供法律尽职调查、文件起草、合规咨询及常年法律顾问等方面的法律服务。

