原文刊发于《中国保险资产管理》2020年第2期
作者:詹昊
2020年3月25日,中国银行保险监督管理委员会正式发布《保险资产管理产品管理暂行办法》(以下简称《暂行办法》),《暂行办法》作为《关于规范金融机构资产管理业务的指导意见》(银发〔2018〕106号,以下简称《指导意见》)在保险资金运用领域中的具体落实,几经征询意见终于颁布,并将于5月1日正式实施。
从《暂行办法》的规定主要内容来看,其高度契合了《指导意见》的要求。《暂行办法》基于《指导意见》要求,强调禁止刚性兑付、保本保收益,强调管理人责任,履行穿透式管理。同时,《暂行办法》规定明确了保险资产管理产品(以下简称“保险资管产品”)的私募定位,面向合格投资者以非公开方式发行,并禁止刚性兑付,明确投资者投资保险资管产品,应当根据自身能力审慎决策,独立承担投资风险。另外,在产品结构要求方面,《暂行办法》在嵌套、穿透要求、禁止通道等方面的规定基本与《指导意见》的要求保持了一致。本文将通过对比的方式对《暂行办法》进行简要解读。
一、明确保险资管产品的类型和性质
表1 保险资管产品类型及性质明确
《暂行办法》颁布前,保险监管体系项下的各类资产管理产品虽有一些符合各自特点的监管规定,但是并未有统括性规定从共性角度对设立、发行、管理、监督等方面的内容进行明确,《暂行办法》出台后将一改这一局面。根据《暂行办法》第三条第二款的规定,《暂行办法》明确了其规制的保险资管产品的类型,即“债权投资计划、股权投资计划、组合类保险资产管理产品和其他符合银保监会规定的保险资管产品”。
除明确保险资管产品的类型外,《暂行办法》也明确了保险资管产品的定位和性质,即面向合格投资者通过非公开方式发行的具有私募性质的金融产品,结合债权投资计划、股权投资计划、组合类产品的实际情况,《暂行办法》的这一规定可以视作将实践中的通常情况提升到了法律规定的层面,从而为厘清产品定位进行了定性。
从《暂行办法》的体例安排上看,关于保险资管产品的类型和性质由征求意见稿中的第十八条,提前到正式稿中的第三条及第四条,可以说《暂行办法》开门见山地明确了保险资管产品的类型和性质,为后续具体条款的适用奠定了基础、厘清了“私募”的规范框架(见表1)。应该讲,这一基础与框架的强调非常必要,它澄清了产品的属性,避免了监管机构、投资人、发行人等相关主体因为属性不明而可能引发的冲突。
二、突出保险资管理产品自律管理
《暂行办法》第九条规定,中国保险资产管理业协会、上海保险交易所股份有限公司、中保保险资产登记交易系统有限公司依照法律、行政法规以及银保监会的规定,对保险资产管理机构开展保险资管产品业务实施自律管理。
相对其他非保险市场的金融监管框架,《暂行办法》的这一规定明确了针对保险资管产品进行自律管理的三个机构——中国保险资产管理业协会、上海保险交易所股份有限公司、中保保险资产登记交易系统有限公司。在实践中,上述机构已经实际承担保险资管行业监督管理的自律管理职责,如中国保险资产管理业协会承担着债权投资计划和股权投资计划的注册审核职能;而对于上海保险交易所股份有限公司和中保保险资产登记交易系统有限公司,《暂行办法》明确其作为保险资管产品的资产登记交易平台,对于保险资管产品的交易登记和信息披露等事项进行自律管理。
此次将保险资管产品的自律管理写入《暂行办法》中,明确了行业基础设施服务监管、服务市场的定位和要求,强化了市场机构的前端自律约束,使市场主体在开展业务时有法可依、有章可循;同时也对注册机构和登记机构提出明确要求,落实了各自的自律管理责任,避免了自律机构因为定位不清的尴尬局面。
从《暂行规定》的这一态度我们也不难看出,保险资管产品正在更加努力地追求标准化的产品发行和管理方式,以期为保险资管产品的准确估值、顺畅流通与充分利用奠定基础。
三、合格投资者范畴获得扩展
表2 拓展合格投资者范畴
《暂行办法》的征求意见稿首次将合格投资者的范畴从机构投资者扩展到自然人投资者引起了广泛的关注,《暂行办法》的正式稿保留了上述规定。比较而言,《暂行办法》关于合格投资者的标准基本上遵循了《指导意见》的规定。
《暂行办法》正式稿的亮点在于,其将合格投资者的范围进一步扩展,将“接受金融监督管理部门监管的机构及其发行的资产管理产品”及“基本养老金、社会保障基金、企业年金等养老基金”纳入合格投资者。考虑到基于《指导意见》的规定,银行、证券、信托等领域均已建立起了较为统一的合格投资者认定标准,笔者认为将“接受金融监督管理部门监管的机构及其发行的资产管理产品”作为合格投资者属于《指导意见》的应有之意;而将“基本养老金、社会保障基金、企业年金等养老基金”纳入合格投资者的范畴,则一方面是和《证券期货经营机构私募资产管理计划运作管理规定》等规定的合格投资者标准保持一致,另一方面也有强化保险资管机构积极引导长期资金作用的考量。
此前,保险资管产品只能面向合格机构投资者,此次《暂行办法》明确保险资管产品可以面向合格个人投资者销售,拓宽了保险资管产品的销售渠道,但是也可以预见,在面向合格个人投资者募集时可能与面向合格机构投资者进行募集存在一定的差异,如何进一步细化保险资管产品募集方面的具体规范体系将是保险资管产品规范募集工作的重中之重。
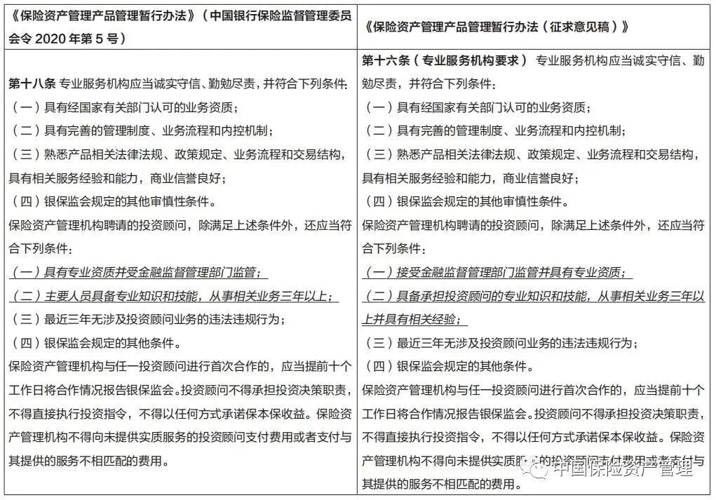
四、正向疏导,规范“投资顾问”作用
表3 对投资顾问的限定及要求
《指导意见》第二十二条概括性的规定了在金融机构资产管理业务中,可以聘请具有专业资质的受金融监督管理部门监管的机构作为投资顾问,并且明确投资顾问的投资建议对于委托机构来说仅具有指导意义。
由于在保险资金运用领域投资顾问的大量存在,《暂行办法》将《指导意见》中简要提及的投资顾问进行了更为详尽的限定。《暂行办法》对投资顾问提出了更加严格和具体的资质要求,即主要人员具备专业知识和技能,从事相关业务三年以上,同时也要求投资顾问应当在历史业务中诚信开展相关业务,无涉及投资顾问业务的违法违规行为。
在《暂行办法》颁布之前,实际存在的投资顾问现象由于法律规定的缺失,容易存在不规范操作的情形,也容易引发纠纷。《暂行办法》的规定填补了实践中投资顾问往往无法可依、无章可循、缺乏有效监管的空白。《暂行办法》除了重申了投资顾问的资质条件,也强调了投资顾问在从事业务中的“四不准”,即不得承担投资决策职责,不得直接执行投资指令,不得以任何方式承诺保本保收益,未提供实质服务的投资顾问不得收取费用或者收取与其提供的服务不相匹配的费用。
五、微调保险资管产品分类
表4 明确保险资管产品分类
《暂行办法》第十九条明确了保险资管产品的具体分类,即固定收益类产品、权益类产品、商品及金融衍生品类产品和混合类产品。正式稿中的这一规定与征求意见稿中的规定别无二致,但较之《关于加强组合类保险资产管理产品业务监管的通知》中的规定来看,《暂行办法》微调了保险资管产品的分类。
这种调整主要体现在:一方面删除了关于“单一型产品”及“另类产品”的规定,并增加了“商品及金融衍生品类产品”,这一划分方式也与《指导意见》保持了一致;另一方面将权益类产品投资于权益类资产的比例由现行规定的不低于60%调整为不低于80%,同时“商品及金融衍生品类产品”投资于商品及金融衍生品的比例阈值也规定为不低于80%,这就使得固定收益类产品、权益类产品、商品及金融衍生品类产品的投资于对应资产的比例均以80%为限进行划分,不能满足上述三种类型的保险资管产品将被认定为混合类产品。
六、引入保险资管产品代销模式
表5 保险资管产品代销模式
目前,保险资管产品的销售方式仍以自销方式为主,较少采取代销的方式,《暂行办法》则明确了今后保险资管产品可以采取代销方式进行销售。
关于从事保险资管产品代销的机构,《暂行办法》规定的范围较征求意见稿进一步扩展,将征求意见稿中的“符合条件的银行业保险业金融机构”拓展为“符合条件的金融机构以及银保监会认可的其他机构”。换言之,《暂行办法》正式实施后,除银行业和保险业的金融机构外,证券业金融机构以及银保监会认可的非金融机构也将可以作为保险资管产品的代销机构,代为销售保险资管产品。上述规定,会进一步拓宽保险资管产品的销售渠道,给人以适当的想象空间。
七、引导养老保险公司保险资管产品业务开展
《暂行办法》第六十二条规定,符合条件的养老保险公司开展保险资管产品业务,参照本办法执行。
关于养老保险公司开展保险资管产品投资运作参照《暂行办法》执行的规定,解决了长期以来养老保险公司开展保险资管产品业务并不具有完备充足的法律依据的尴尬现状,体现了监管部门对实践中现有情形的及时回应,同时也为养老保险公司发行保险资管产品纳入正式监管体系、加强监管部门对其相关业务的监督管理提供了制度支撑。
八、结语
《暂行办法》中除了上述亮点外,尚有一些事项需要后续根据实践操作的具体情况来进一步进行调整、落实,如有人提出的关于保险资管产品的分级安排,在《关于加强组合类保险资产管理产品业务监管的通知》与《指导意见》的规定存在差异的情形下如何适用的问题,目前银保监会也正在积极通过加快推进和颁布《暂行办法》配套规定的方式予以解决。
截至目前,银保监会已经在加快推进《关于规范开展债权投资计划业务有关事项的通知》《关于规范开展股权投资计划业务有关事项的通知》以及《关于规范开展组合类保险资产管理产品业务有关事项的通知》的公开征求意见工作,以期尽快解决《暂行办法》的相关规定如何具体适用于债权投资计划、股权投资计划和组合类产品的问题。
《暂行办法》正式生效之时,《指导意见》颁布实施也两年有余,相较于其他金融行业的配套规定,《指导意见》在保险监管领域的配套规定显得有些来迟;但从总体上看,《暂行规定》体现了《指导意见》的监管精神,对于《指导意见》颁布之初很多人关心的其如何在保险资产管理领域加以落实的问题进行了详细的解答。金融资产管理领域的“大资管”一体化趋势仍然在向前推进,《暂行办法》的出台也为保险资管产品的规范化、监管体系化运作迈出了重要的一步。
作者介绍
詹昊 合伙人
zhanhao@anjielaw.com
执业领域:
保险与再保险|反垄断与反不正当竞争|诉讼与仲裁|境外投资
声 明
文章仅代表作者观点,不视为安杰律师事务所正式法律意见或建议。如需转载或引用请注明出处。如有任何问题,欢迎与本所联系。

