搜索
首页
大数快讯
大数活动
服务超市
文章专题
出海平台
流量密码
出海蓝图
产业赛道
物流仓储
跨境支付
选品策略
实操手册
报告
跨企查
百科
导航
知识体系
工具箱
更多
找货源
跨境招聘
DeepSeek
首页
>
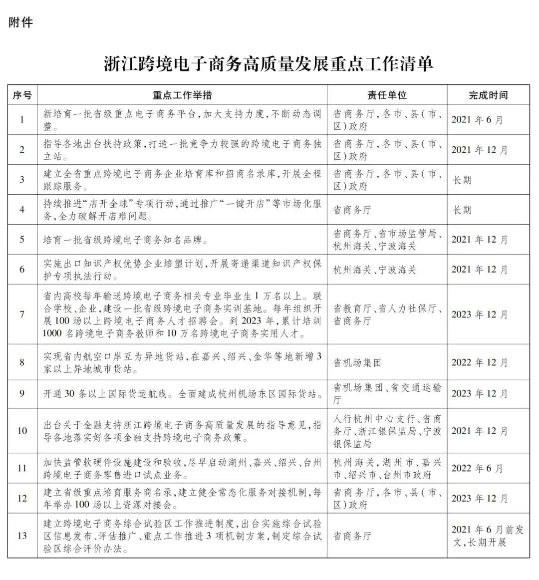
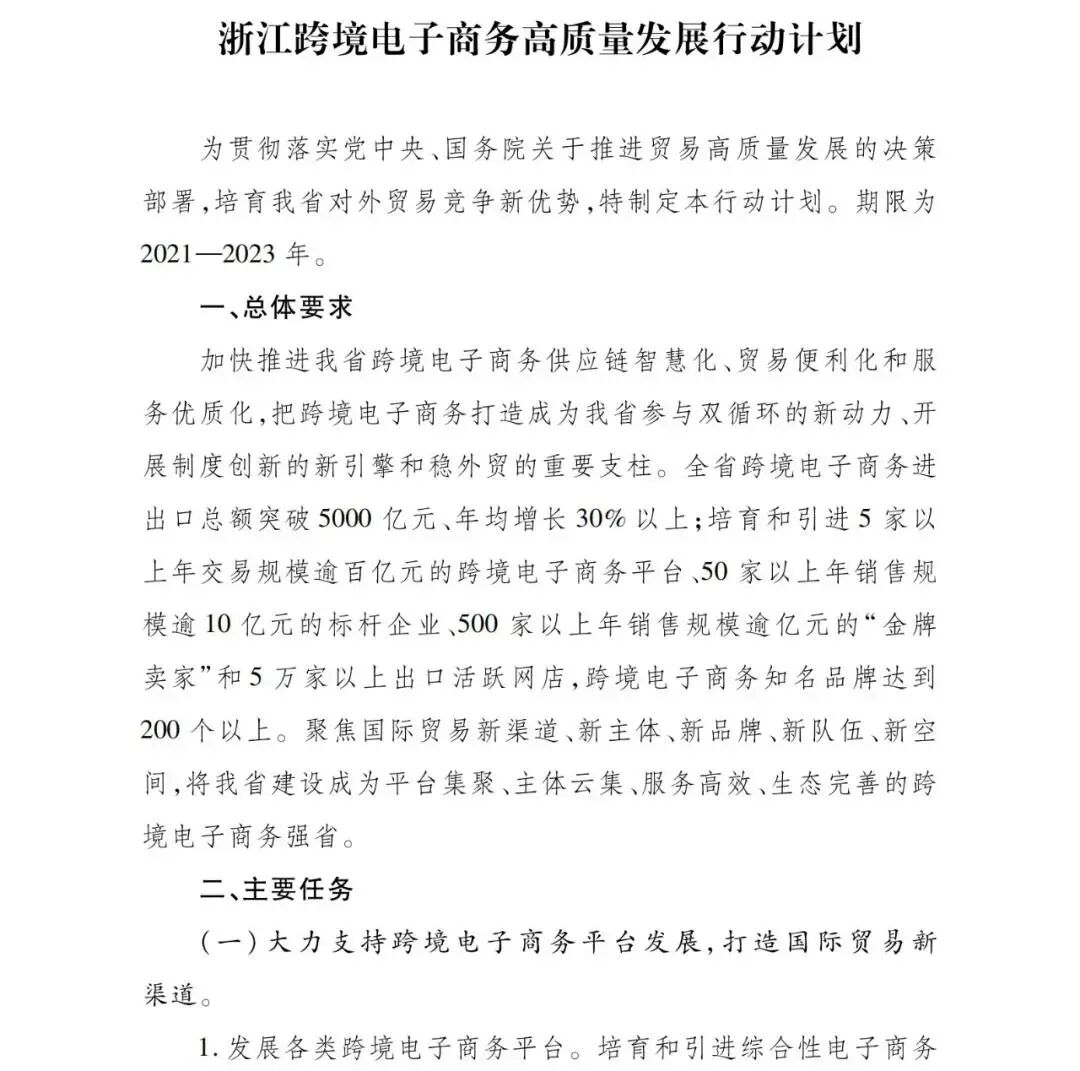
浙江省人民政府办公厅关于印发浙江跨境电子商务高质量发展行动计划的通知
>
0
0
浙江省人民政府办公厅关于印发浙江跨境电子商务高质量发展行动计划的通知
龙港市电子商务协会
2021-06-22
0
导读:点击蓝字|关注我们◎来源:浙江省人民政府办公厅 扫码关注我们龙港市电子商务协会
点击蓝字|关注我们
◎来源:浙江省人民政府办公厅
扫码关注我们
龙港市电子商务协会
【声明】内容源于网络
0
0
龙港市电子商务协会
发布电商企业发展情况,做好咨询服务、政策技术宣传、产业市场导向工作。
内容
340
粉丝
0
立即咨询
关注
龙港市电子商务协会
发布电商企业发展情况,做好咨询服务、政策技术宣传、产业市场导向工作。
总阅读
62
粉丝
0
内容
340
立即咨询
关注