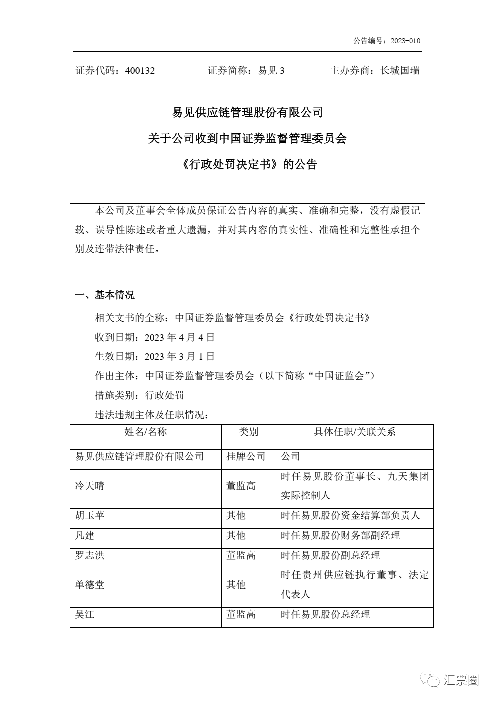
4月4日,易见股份披露了《行政处罚决定书》,这家曾有“区块链第一股”之称的公司,数百亿造假细节随之公开。行政处罚书内容显示,易见股份造假涉及假回单、假贸易、假保理、假票据、假公章等。
经证监会查明,易见股份2015年度至2018年度报告未如实披露实际控制人。
同时,易见股份2015年至2020年年度报告存在虚假记载,包括虚增银行存款、应收票据,虚增收入及利润,开展虚假商业保理业务,虚构供应链预付款业务,开展无商业实质的供应链贸易业务。
2021年4月30日,易见股份公告称公司无法在法定期限内披露经审计的2020年年度报告,公司股票将自2021年5月6日起停牌。迟至2021年7月6日,易见股份才披露了2020年年度报告。
中国证监会决定对易见股份及公司高管按相关规定进行处罚:
(一)对易见股份未按规定披露年报行为给予警告,并处以50万元的罚款;对易见股份披露年报虚假记载行为责令改正,给予警告,并处以1000万元的罚款,对易见股份罚款合计1050万元;
(三)对胡玉苹、凡建、罗志洪给予警告,并分别处以150万元的罚款;
(四)对王跃华、单德堂给予警告,并分别处以100万元罚款;
(五)对吴江、任子翔给予警告,并分别处以80万元的罚款;
根据当事人违法行为的事实、性质、情节与社会危害程度,依据 2005年《证券法》第一百九十三条第三款,中国证监会决定:对冷天晴给予警告,并处以30万元的罚款。
据悉,易见股份成立于1997年,位于云南省昆明市,主要业务为供应链管理、商业保理、数字科技服务。
2022年6月23日,上交所将易见股份股票予以摘牌,公司股票终止上市。2022年8月24日,易见股份转入全国中小企业股份转让系统进行股份转让。
易见股份2015年至2020年年度报告存在虚假记载
2015年,易见股份通过伪造银行回单,虚构银行承兑汇票背书转让记录及开具没有真实交易背景的商业承兑汇票入账等方式 ,虚增应收票据2,979,150,000.00元和银行存款 1,208,436,000.00元。
2017年,易见股份采用与2015年相同的手法,虚构银行承兑汇票背书转让记录,虚增应收票据 706,920,000.00元。
上述行为导致易见股份披露的2015年和2017年年度报告存在虚假记载。
2016年度至2020年度,易见股份利用之前开展过真实业务的核心企业以及有点肥科技等21家公司,通过私刻其他企业的公章、虚构基础购销业务合同和单据、伪造代付款及保理业务合同等方式开展虚假供应链代付款业务、虚假商业保理业务和虚假供应链预付款业务,虚增收入和利润。此外,2015年度至2020年度,易见股份为完成业绩承诺,大量开展无商业实质的供应链贸易业务,并通过体外个人账户向贸易对手方支付贸易差、服务费、贴现息等费用,扩大收入规模,粉饰经营业绩,虚增贸易收入和利润。
易见股份以云南滇中供应链管理有限公司(以下简称“滇中供应链”)、深圳市榕时代科技有限公司(以下简称“榕时代”)等为主体虚构代付款业务,虚构基础购销关系,伪造合同、核心企业付款指令、银行回单和商业承兑汇票等合同单据,虚构代付款业务,在2016年至2018年以代付款名义持续滚动将资金转出给九天集团,并虚增代付款业务服务费收入和利润。
经查,2016年至2019年,易见股份虚假代付款业务累计代付资金21,009,373,211.41元,各年虚假代付款业务相关的服务费收入和利润(虚增服务费收入金额与影响利润总额金额一致)分别为475,428,999.81元 、791,560,816.95元、 606,029,348.11元、 8,622,570.70元,分别占当年合并报表营业收入总额的2.94%、4.96%、4.18%、0.06%,占当年合并报表利润总额的48.16%、66.54%、59.48%、0.99%。
易见股份通过下属子公司深圳滇中商业保理有限公司(以下简称“滇中保理”)、霍尔果斯易见区块链商业保理有限公司(以下简称“霍尔果斯保理”)、 榕时代提供商业保理服务,以保理业务名义持续滚动将资金转出给九天集团,并虚增保理业务收入和利润。
经查,易见股份与51家房地产公司、有点肥科技等21家公司以及云南跃坦矿业有限公司、上海远畅国际贸易有限公司、上海东坦国际贸易有限公司、云南远畅投资有限公司、云南鸿实供应链管理有限公司、上海今瑜国际贸易有限公司、广东钜太国际贸易有限公司、江苏筑正实业有限公司、江苏丹灿实业发展有限公司、福清耀点贸易有限公司、福州恋韵贸易有限公司、福州市鼓楼区嘉视贸易有限公司等公司的保理业务均为虚假业务。易见股份虚假保理业务的资金由九天集团统筹使用。易见股份虚构保理业务涉及的核心企业均未开展过保理相关的基础购销业务。
经统计,2016年至2020年,易见股份虚假商业保理业务账面累计投放本金53,443,863,132.31元,确认保理利息和服务费收入2,623,229,043.04元,产生利润总额2,623,229,043.04元,截至2020年末账面应收保理款(本金)、应收利息(保理利息)、应收账款(服务费)共8,817,871,542.90元。
2020年,易见股份通过下属子公司滇中供应链、 贵州易见供应链管理有限责任公司(以下简称“贵州供应链”)、贵州易泓供应链管理有限公司与有点肥科技等21家公司、江苏佰匡纳实业有限公司、贵州盘江电投天能焦化有限公司等发生虚假供应链预付款业务。截至2020年末,虚假供应链预付款业务形成预付账款余额4,271,549,342.36元。
2015年至2020年期间,易见股份以滇中供应链、贵州供应链为实施主体,先后建立多个贸易条线开展有色金属等大宗商品的供应链贸易业务,以销售总额确认收入,以采购总额结转生产成本,以销售收入与采购成本的差额确认利润。经查,上述供应链贸易业务中的部分大宗有色金属条线业务无商业实质,九天集团还指使易见股份通过体外账户将购销业务产生的价差返还给交易对手方,并向对方支付业务相关的服务费、贴现息等,实质上虚增了易见股份的营业收入和营业利润。2015年至2020年,易见股份通过虚假供应链贸易业务虚增收入金额分别为4,441,377,299.56元 、11,290,221,694.05元 、10,924,558,571.90元 、 9,391,212,785.44元 、9,774,075,527.29元 、5,924,347,186.48元,虚增利润金额分别为43,318,490.25元、54,871,041.21元 、68,144,524.72元、42,637,067.43元、27,305,079.06元、25,351,098.89元。
综上,2015年至2020年,易见股份以上各类虚假业务各年合计虚增收入分别为4,441,377,299.56元 、11,919,663,519.42元 、12,003,895,365.20元 、10,469,873,593.76元、10,987,210,733.58元、6,428,643,331.81元,占各年度披露的营业总收入的比例分别为84.26%、73.68%、75.20%、72.18%、71.59%、66.16%;各年虚增利润43,318,490.25元、684,312,866.58元、1,147,481,318.02元、1,121,297,875.75元、1,240,440,285.35元、-3,975,223,534.39元(考虑易见股份 2020 年自行计提的坏账准备),占各年度披露的利润总额的比例分别为9.49%、 69.33%、 96.46%、110.06%、142.94%、33.07%;扣除虚增利润后,2018年至2020年三年连续亏损。
易见股份的上述行为导致其披露的2015年至2020年年度报告存在虚假记载。
来源:汇票圈、中国证券监督管理委员会行政处罚决定书
长期坚持提供干货不易,如文章引起大家共鸣、对大家有帮助,请大家点赞并转发,以支持我们提供更多干货,谢谢。
商务合作\内容撰写\软文推广:18501955840(备注合作事由或电联)
需求发布\业务对接\投融资需求:18600329996(电话联系)
