来源 | 企业预警通
编辑 | 前海融资租赁俱乐部之贤
来源 | 企业预警通
编辑 | 前海融资租赁俱乐部之贤
本期重点:66家主要金租公司经营动态,部分金租已披露年度业绩。
截至2023年4月6日,国内融资租赁公司已有20家披露高管变动信息,大部分由银保监会地方分局公布。

上述租赁公司中,依据财汇AI数据研究院整理,有3家实控人在今年变更。

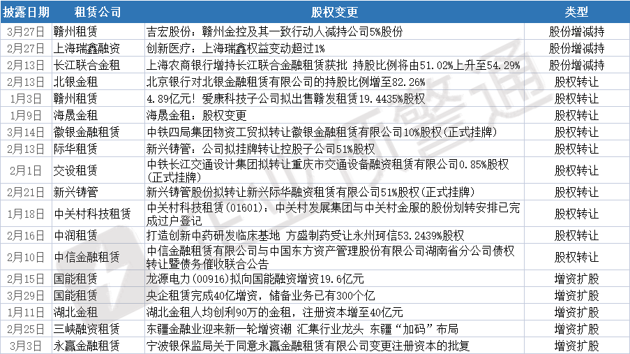
此外,还有部分租赁公司股权变动在今年披露,依据市场舆情整理分类,包括:股权转让、增资扩股、股份增减持等。

今年以来,市场披露的租赁公司舆情较多,关于租赁公司经营项目则最多。
依据公开信息去重整理,国内披露了23家租赁公司的业务项目动态。

在第一季度,租赁公司的经营业务还有2家兼并收购、1家资产重组。

另外,租赁业务在今年披露较多的还有绿色金融等等,截至目前统计市场主要披露了19家租赁公司。

长期坚持提供干货不易,如文章引起大家共鸣、对大家有帮助,请大家点赞并转发,以支持我们提供更多干货,谢谢。
商务合作\内容撰写\软文推广:18501955840(备注合作事由或电联)
需求发布\业务对接\投融资需求:18600329996(电话联系)


