来源:任博宏观论道

本篇报告聚焦金融租赁行业和全部70余家金融租赁公司。
一、金融租赁行业最新动态(2022年以来)
(一)金融租赁公司股权变动情况(1家新成立+2家拟对外转让但目前未完成)
1、2022年以来,金融租赁公司股权结构发生变动但变动不大的金融租赁公司主要有横琴华通金融租赁、河北省金融租赁、佛山海晟金租、长江联合金租、北银金租等几家。
2、2022年以来,有两家金融租赁公司的股权拟对外转让,不过目前转让过程并未完成:
(1)2021年11月18日,中国华融发布公告称拟启动其附属公司华融金融租赁股份有限公司股权转让项目立项,拟将持有的华融金融租赁79.92%股权对外公开转让。不过,华融资产于2023年4月26日发布的2022年年报显示,目前华融金融租赁转让工作未完成。
(2)2022年8月4日,广州农商行发布公告称计划转让其持有的珠海金融租赁公司全部或部分股权,不过,广州农商行于2023年4月28日发布的2022年财报显示目前珠海金融租赁仍未转让出去,这意味着珠海金融租赁的股权转让动作目前尚未完成。
3、2022年以来,还新设了1家金融租赁,即建信航运航空金融租赁。2023年1月12日,原银保监会核准建信金融租赁出资3亿美元在香港全资设立建信航运航空金融租赁(文号:银保监复〔2023〕16号)。这是国内第5家航运金融租赁子公司,其它4家分别为国银航空金融租赁、交银航空航运金融租赁、招银航空航运金融租赁以及华融航运金融租赁。

(二)金融租赁行业有两份政策文件值得关注
1、第一份文件为原银保监会于2022年1月7日发布的《金融租赁公司项目公司管理办法》(银保监办发〔2021〕143号),明确了项目公司设立地点、设立资格条件、设立原则及业务范围,并要求金融租赁公司、专业子公司遵循并表管理原则、穿透管理原则管理项目公司。例如,143号文明确金融租赁公司取得在境内保税地区设立项目公司开展融资租赁业务资格后,可以在境内保税地区、自由贸易试验区、自由贸易港等境内区域设立项目公司开展融资租赁业务;专业子公司可以在境外设立项目公司开展融资租赁业务。
2、第二份文件为原银保监会于2022年11月28日发布的《关于加强金融租赁公司融资租赁业务合规监管有关问题的通知》(银保监办发〔2022〕12号),要求金融租赁公司摒弃“类信贷”经营理念,引导分步压降构筑物租赁业务,严禁将道路、市政管道、水利管道、桥梁、坝、堰、水道、洞,非设备类在建工程、涉嫌新增地方政府隐性债务以及被处置后可能影响公共服务正常供应的构筑物作为租赁物,严肃查处新增地方政府隐性债务、违规参与置换隐性债务、虚构租赁物、租赁物低值高买等违法违规行为,着力整治金融租赁公司以融物为名违规开展业务,防止租赁业务异化为“类信贷”工具。
二、金融租赁的基本内涵及相关概念辨析
(一)何为金融租赁?
1、金融租赁公司是指由原银保监会批准,以经营融资租赁业务为主的非银行金融机构。根据监管要求,金融租赁公司的名称中必须有“金融租赁”字样,且未经银保监会批准,任何单位和个人不得经营融资租赁业务或在其名称中使用“金融租赁”字样。
根据机构和监管属性以及资本来源的不同,我国融资租赁机构主要包括金融租赁公司、内资融资租赁公司和外资融资租赁公司三类。
2、金融租赁是我国特有概念,其英文名称为“Finical Lease”,可以翻译成金融租赁、融资租赁或财务租赁等。在国外,融资租赁、财务租赁、金融租赁在国外均指同一事物,而在中国则被分为金融机构与类金融机构。
3、自20世纪80年代初诞生至今,我国融资租赁行业已历经40年,目前租赁行业已经成为航空、医疗、印刷、工业装备、船舶、教育、市政等领域的主流融资方式。
(1)金融租赁公司的租赁物既包括固定资产,不仅包括飞机、船舶、钻井平台、生产线、医疗器械等大型设备,也包括工程机械、计算机、农机等中小型设备;服务范围既包括制造、电力、交通运输、航空基建、采矿、水利、基础设施、医疗器械等传统行业,也包括高端装备制造、节能环保、新能源、化工等新兴产业。
(2)现阶段国内融资租赁行业的业务模式基本以售后回租为主、直接租赁为辅,其它诸如联合租赁、转租赁、杠杆租赁、风险租赁等国际上较为普遍的业务模式在国内融资租赁实践中并不多见。
(3)目前金融租赁公司的融资渠道大多依赖于银行信贷、金融债券和资产证券化产品,渠道相对较窄、受政策影响较大,后续预计租赁信托计划、保险资管项目和租赁理财产品等多种融资渠道将会逐步打开。
4、从市场空间上来看,全球租赁报告显示欧美发达国家的租赁市场渗透率平均为25%、美国则已经超过30%,而我仅为11%左右,明显低于发达经济体。考虑到,目前全球约1/3的固定资产投资主要通过融资租赁方式完成以及我国固定资产投资较大、存量较为可观等因素,预计未来融资租赁行业仍有提升空间。
(二)区分融资租赁与经营租赁
1、融资租赁是指出租人根据承租人对租赁物和供货人的选择或认可,将其从供货人处取得的租赁物按合同约定出租给承租人占有、使用,向承租人收取租金的交易活动。
与融资租赁相对应的是经营租赁。经营租赁是为满足承租人临时或季节性使用资产的需要而安排的“不完全支付”式租赁,泛指融资租赁以外的其他一切租赁形式。
2、融资租赁可进一步分为售后回租和直接租赁两类。
(1)售后回租是承租人和供货人为同一人的融资租赁方式,即承租人将自有物件出卖给出租人,同时与出租人签订融资租赁合同,再将该物价从出租人处租回的融资租赁形式。可见售后回租业务的本质相当于承租人进行的抵质押融资(相当于变相授信),该方式有助于帮助企业盘活存量资产。

(2)直接租赁则会涉及设备供应商、租赁公司(发行人)和承租人三方,即发行人与承租人签订融资租赁合同,并根据承租人的要求向设备供应商购买承租人所需设备并支付货款,设备运抵承租人经营地并投入运行后,承租人按融资租赁合同的相关约定定期向发行人支付租赁款项,而租赁期满后,发行人向承租人以名义价格转让相关租赁资产的所有权。

(三)何为金融租赁专业子公司?
和银行、券商、基金、保险等金融机构拥有专业子公司一样,金融租赁公司也有自己的子公司。2014年7月11日,银监会印发《金融租赁公司专业子公司管理暂行规定》(银监办发(2014)198号),正式拉开了我国设立金融租赁专业子公司的大幕。
1、金融租赁专业子公司的目的是希望能够借助于特殊经济区的对外开放功能,在飞机租赁、船舶租赁等具备特色但又被国外租赁垄断的领域中有所突破。
2、金融租赁专业子公司具体是指在中国境内自贸区、保税地区以及境外设立的专门从事特定领域融资租赁业务的专业化租赁子公司。
这里的特定领域是指金融租赁公司已开展、且运营相对成熟的融资租赁业务领域,包括飞机、船舶等。而金融租赁专业子公司也可以在境外设立,如国银航空租赁便是注册在爱尔兰(注册资本为5000万美元)。
3、金融租赁专业子公司的名称中应含有“特定领域”的标识,如国银航空金融租赁、交银航空航运金融租赁、招银航空航运金融租赁和华融航运金融租赁。
4、金融租赁专业子公司的注册资本最低为5000万元(金融租赁公司最低为1个亿),且金融租赁公司原则上应当100%控股。当然特殊情况下也可以引进其它投资者,但金融租赁公司的持股比例不得低于51%。
5、金融租赁专业子公司的业务范围仅限其母公司的业务范围及相应授权,且不包括同业拆借和固定收益类证券投资业务。
(四)金融租赁项目子公司
2010年1月13日,银监会发布《关于金融租赁公司在境内保税地设立项目公司开展融资租赁业务有关问题的通知》,明确满足一定条件的金融租赁公司(资本充足率不低于8%、提足损失准备金后的净资产不低于10亿元)可以在境内保税地区设立项目公司从事融资租赁业务。这里的项目子公司可开展融资租赁以及与融资租赁相关的进出口业务、接受承租人的租赁保证金、受让和转发应收租赁款、向金融机构借款、境外外汇借款、租赁物品残值变卖及处理、经济租赁等业务。
(五)金融租赁公司与融资租赁公司
1、金融租赁公司属于金融机构,隶属国家金融监督管理总局监管,而融资租赁公司则属于类金融机构、隶属地方金融监管局监管。
2、金融租赁公司作为金融机构,其股东背景以金融机构为主,资金来源主要包括同业资金、股东存款、金融债等。融资租赁公司的股东多为制造类企业(特别是国企类为主),其资金来源则包括金融机构借款、股东借款、发行债券等。
3、金融租赁公司和融资租赁公司的业务重点有所不同,金融租赁公司由于多为银行股东背景,资产规模大,主营范围集中于飞机、船舶等大型交通工具领域;内资租赁公司规模次之,主要集中于市政工程和工业设备;外资租赁公司家数最多,但是平均资产规模最低,多为中外合资形式,业务范围包括工程机械、医疗、教育、公用事业等行业,覆盖广且分散。
4、不过金融租赁公司和融资租赁公司在集中度方面的指标约束是一致。


三、金融租赁行业的发展历程简述
我国融资租赁业起步于20世纪80年代,其发展历程大致可以分为两个阶段,即银监会成立前的1981-2003年和银监会成立后,而在1995-2007年期间的12年时间里,没有一家金融租赁公司获批。
(一)1981-2003年:央行批准成立16家金融租赁公司,两次重组洗牌
金融业重新放开得益于20世纪80年代改革开放时引进外资(如机械设备、技术和管理)的“战略需求”。1981年7月中国国际信托投资公司组建了中国东方租赁(中日合租资)和中国租赁(内资),专司负责进口设备。
1、这一时期所成立的一系列地方租赁公司实际上多是中国租赁公司的下属分公司或代理部门升级而成,如上海新世纪租赁、浙江租赁、江苏租赁、河北租赁、四川租赁、甘肃租赁、山西租赁、新疆租赁、深圳租赁等。
别外一部分租赁公司则是信托投资公司的下属地方公司设立,如广东国际租赁、海南国际租赁以及武汉国际租赁。
2、20世纪80年代,融资租赁、保险、信托、信用社、典当等均统一归为非银行金融机构体系(后来典当被分离至商务部等),因此内资租赁公司在上世纪80年代末纷纷转为非银行金融机构,但转型为金融机构后经营情况并没有得到改善。与此同时,1997年商务部与国家税务总局合批内资租赁试点企业,大批厂商纷纷设立了融资租赁公司。
3、1999年,多数金租赁公司大量开展高息揽储、直接投资实体企业、大炒房地产和股票等非主营业务,最终导致整个金融行业陷入生存性危机中。为此央行在河北秦皇岛召开会议,明确当时现存金融租赁公司要么像典当那样退出金融机构序列,要么重组成新的金融租赁公司。
4、2000年6月30日,央行发布《金融租赁公司管理办法》,明确规定“经中国人民银行批准以经营融资租赁业务为主的非银行金融机构在其名称中标明‘金融租赁’字样。且未经中国人民银行批准,其他公司名称中不得有‘金融租赁’字样”。这一时期,深圳金融租赁被三九集团重组、新疆租赁和上海新世纪租赁被德隆系重组、四川租赁被托系普重组、甘肃租赁被东欧系重组、浙江租赁被明天系重组,另有四家金融租赁公司跟随股东而破产。
这4家被破产清算的金融租赁公司分别为中国华阳租赁、广东国际租赁(跟随广东国际信托投资公司破产)、海南国际租赁(跟随海南国际信托投资公司破产)以及武汉国际租赁(跟随武汉国际信托投资公司破产)。
5、经过上述重组洗牌, 1986-1995年期间成立的16家金融租赁公司仅剩下12家,直到2007年银行系金融租赁公司重新放开。这12家金融租赁公司分别为中国租赁、中国电子租赁、中国外贸租赁、上海新世纪租赁、浙江租赁、江苏租赁、河北租赁、山西租赁、四川租赁、甘肃租赁、新疆租赁以及深圳金融租赁。
其中,最初成立的中国租赁公司和中国电子租赁公司多次尝试重组失败,直到现在也没有新的进展,也查询不到任何相关信息,因此12家金融租赁公司实际上只有10家。
6、2000年期间的洗牌重组并没有真正改善金融租赁行业的经营情况情况,一些上市民营企业继续以租赁的名义涉足股东,引来了金融租赁行业的第二次大整顿,除河北金融租赁和山西金融租赁变更股东变为省属金融机构外,更多金融租赁公司被重组后更名或消失。例如,华融资产重组浙江租赁(变成华融金融租赁)、东方资产重组外贸租赁(变成中国外贸金融租赁且正慢慢退出并由五矿系接手)、长城资产重组新疆租赁(变成长城国兴金融租赁)、信达资产重组甘肃租赁(变成信达金融租赁)、国开行重组深圳租赁(变成国银金融租赁)、中石油重组四川租赁后新成立昆仑金融租赁等。
(二)2007年以来:银行系金租重新试点,进入规范发展期
1995-2007年期间,金融租赁行业处于整顿之中,没有一家金融租赁公司重新获批,直到2007年这一沉寂的局面才被打破。
1、2007-2009年(稳健探索):5家银行系金租设立
2007年1月23日,银监会发布《金融租赁公司管理办法》(2007年第1号),重新放开银行系金融租赁公司的试点。2007年当年工银金融租赁、交银金融租赁以及建信金融租赁相继在天津、上海和北京三地成立开业,紧接着民生金融租赁和招银金融租赁于2008年3月月 6日同一天分别在天津和上海开业。
这5家金融租赁公司中有3家为银行系100%控股,分别为工银金融租赁、交银金融租赁和招银金融租赁,而建信金融租赁则由建设银行(75.10%)和美国银行(24.90%)合资设立,民生金融租赁中民生银行仅持有54.96%。
2、2010-2013年(快速推进):11家金租(含1家专业子公司)设立
2010年6月21日,一行三会发布《关于进一步做好中小企业金融服务工作的若干意见》(银发〔2010〕193号),明确提出“扎实推进扩大商业银行设立金融租赁公司试点工作……”,金融租赁公司第二批试点正式开启。
这一时期光大金融租赁、农银金融租赁、昆仑金融租赁、兴业金融租赁、浦银金融租赁、皖江金融租赁、华夏金融租赁、北部湾金融租赁、天津金融租赁、邦银金融租赁等10家金融租赁公司相继批设成立。其中我国第一家金融租赁专业子公司,即交银航空航运金融租赁也于2013年9月29日在上海自贸区正式获批(2014年8月份开业)。
第二批试点的发起人范围有所扩容,有4家为非银行系,如昆仑金融租赁是由中国石油发起、皖江金融租赁是由天津渤海租赁发起、北部湾金融租赁则是由广西柳工集团和广西金融投资集团共同发起等。
3、2014-2016年(全面铺开):合计成立45家(银行系34家)
进入2014年后,金融租赁公司开始由试点转向全面铺开的阶段。这一时期,金融租赁公司真正实现了三大转型,即由单一银行系向银行与产业系并存转型、由国有控股向混合与民营并存转型以及由大型金融租赁公司主导向大型、中型和小型并存转型等。2014-2016年期间合计批设了45家金融租赁公司,具体包括2014年的13家(银行系10家)、2015年的13家(含两家专业子公司)以及2016年的19家(银行系15家)。
其中几个政策文件起到了关键性的作用,分别为2014年3月银监会发布的《金融租赁公司管理办法》(银监会第3号令)、2014年7月银监会发布的《关于印发金融租赁公司专业子公司管理暂行规定的通知》(银监办发(2014)198号)、2015年8月和9月国务院分别印发的《关于加快融资租赁业务发展的指导意见》和《关于促进金融租赁行业健康发展的指导意见》。
4、2017年以来(缓慢推进):合计6家(银行系3家)
进入2017年以来,金融租赁公司的批筹进度明显放缓,合计仅批筹5家(银行系3家)。其中,2017年有3家,2018年1家、2020年1家以及2023年1家。
(1)2017年批筹设立的3家金租公司分别为吉林九银金融租赁(九台农商行)、天津国泰金融租赁、厦门金融租赁(厦门农商行)。
(2)2018年和2020年分别批筹设立的金融租赁公司分别为中车金融租赁(2019年2月开业)和中银金融租赁。
(3)2023年设立的金融租赁公司为建信航运航空金融租赁。
四、75家金融租赁公司整体情况剖析
目前银保监会公布的口径共有71家金融租赁公司,但实际上还有4家金融租赁公司亦已经获批筹建(分别为国银航空金融租赁、无锡华银金融租赁、无锡锡银金融租赁和建信航运航空金融租赁),所以算起来应该有75家金融租赁公司。


(一)分类情况
1、注册地集中在天津、上海、重庆和北京等地
金融租赁公司的注册地主要集中于天津12家、上海10家、重庆4家、北京3家、武汉3家、深圳2家、南京2家、济南2家、广州2家、兰州2家。其中,江苏合计7家、广东合计6家、浙江合计4家、湖北合计3家、河南合计3家、山东合计3家以及甘肃、福建、河北各2家,安徽、江西、广西、辽宁、吉林、黑龙江、山西、新疆、云南、四川、贵州等其它省级行政区各1家。
2、注册资本合计超过2900亿元人民币(8家超100亿、17家超50亿)
目前70余家金融租赁公司的注册资本合计超过2900亿元。其中,注册资本超过100亿元(含)的金融租赁公司有8家,分别为工银金融租赁(180亿元)、交银金融租赁和交银航空航运金融租赁(140亿元)、国银金融租赁(126.42亿元)、招银金融租赁(120亿元)、建信金融租赁(110亿元)和中银金融租赁(108亿元)、华夏金融租赁(100亿元)。
此外,注册资本位于50-100亿元人民币之间的金融租赁公司共计12家,分别为农银金租(95亿元)、兴业金租(90亿元)、昆仑金租(79.61亿元)、永赢金租(60亿元)、华融金租(59.27亿元)、光大金租(59亿元)、中国外贸金租(51.66亿元)、浦银金租(50亿元)、太平石化金租(50亿元)、招银航空航运金租(50亿元)、河北省金租(50亿元)以及西藏金租(50亿元)。
3、上市金租公司有3家(1家A股+2家H股)
目前有3家上市金融租赁公司,分别为中国金融租赁(2312.HK)、国银金融租赁(1606.HK)和江苏金融租赁(600901.SH)。
不过有两家金租公司容易被搞混,一个是成立于2002年5月并于2002年10月在港交所上市的中国金融租赁集团(2312.HK),另外一个是成立于2013年6月(注册地为天津)并由天津金融投资100%控股的中国金融租赁公司(注册资本为30亿元)。这两家金融租赁公司是名称相同,但实质上没有任何关联性的两家金融租赁公司。目前,前者业绩正处于亏损状态,后者的业绩也不怎么样。
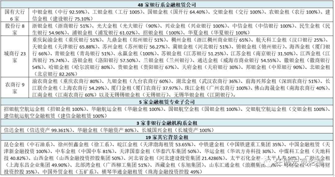
4、股东背景:银行系52家(均为内资行)+4家AMC系以及19家其它系
从股东背景来看,共有52家银行系金租公司。具体包括国开行背景1家、国有大行背景6家、股份行背景8家、城商行背景23家以及农商行背景11家。其中,股份行中的平安银行、恒丰银行、渤海银行与广发银行还未设立尚未设立金租公司。
这里的50家金租公司包括招银航空航运金租、国银航空金租、交银航空航运金租以及建信航空航运金租等4家金租专业子公司,也包括两家还未真正成立的农商行系金租(即无锡银行旗下的无锡锡银金租和江阴银行旗下的无锡华银金租)。




(二)财务情况
1、行业体量:总资产达3.78万亿元,10家超过1000亿元、25家超过500亿元
(1)根据近日中银协发布的《中国金融租赁行业发展报告(2022)》,截至2022年底,,金融租赁公司总资产规模达3.78万亿元,同比增长5.60%;租赁资产余额3.64万亿元,同比增长9.27%,其中,经营租赁资产余额6656.94亿元,同比增长20.16%,直接租赁资产余额3447.99亿元,同比增长15.04%。
(2)从体量上看,金融租赁行业的集中度较高。2022年底总资产超过1000亿元和500亿元的金融租赁公司分别有10家和25家,规模合计分别达到2.30万亿左右(占比达61%)和3.15万亿(占比达83%)。
(3)目前总资产从高到低的金融租赁公司依次为交银金租、国银金租、工银金租、民生金租、华夏金租、光大金租、建信金租、兴业金租、浦银金租、江苏金租、华融金租、永赢金租、农银金租、苏银金租、信达金租、长城国兴金租、徽银金租、昆仑金租、中国外贸金租、浙银金租、渝农商行金租、湖北金租、中信金租和太平石化金租,多为银行系背景。
2、分化较为明显:头部特征突出,部分问题金融租赁公司值得关注
从已经披露的数据来看,目前金融租赁公司之间的分化较为明显,。
(1)数据显示,经营情况相对较优的金租公司主要有交银金租、国银金租、招银金租、华夏金租、光大金租、兴业金租、江苏金租、永赢金租、苏银金租、徽银金租、浙银金租、渝农商行金租、湖北金租、中信金租、太平石化金租、重庆鈊渝金租、长江联合金租等。
(2)部分数据披露不完整、较迟或较差的金融租赁公司值得关注,如西藏金租、冀银金租、邦银金租、哈银金租、中国金租、珠江金租、皖江金租、徐州恒鑫金租、山西金租、广融达金租、吉林九银金租、厦门金租、华运金租、锦银金租、天银金租、江南金租等。

3、资产负债结构:应收租赁款/总资产、借款/总负债平均分别超过75%和80%
从我们梳理的9家金租公司情况来看,金融租赁公司的资产负债表结构整体比较相近,即应收租赁款占其总资产的比例平均在75%以上,各家金租公司因其从事融资租赁业务的程度而有所差异。同时从负债结构来看,同业借款与拆借资金基本贡献了其总负债的80%以上,各家金租公司因其在债券市场上的活跃程度而有所差异。这说明,金融租赁行业的资金来源主要依赖于银行等金融机构的支持。近年国内同业市场利率整体走低,有助于降低金融租赁行业的融资成本,一定程度上支撑了金融租赁行业的发展。
因此,在市场利率走低的环境下,金融租赁公司等金融机构是显著受益的。
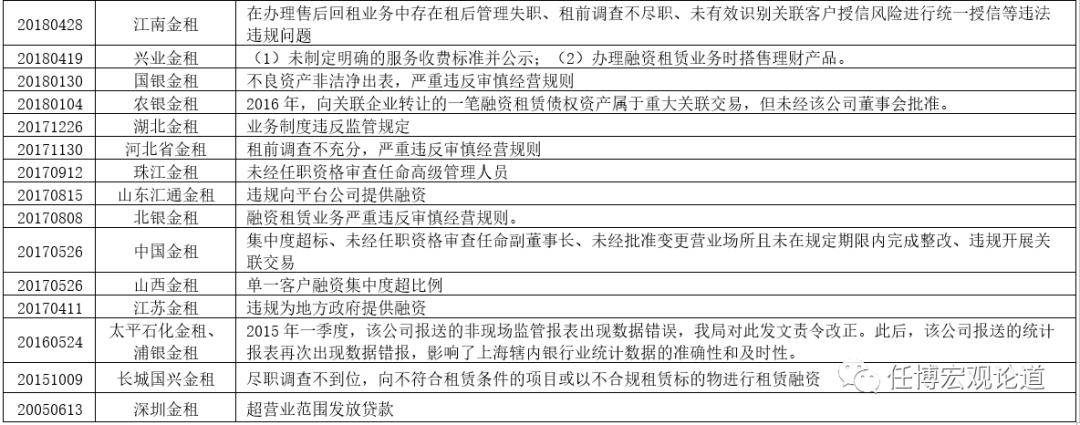
(三)金融租赁公司的违规案由主要有哪些?
我们汇总了所有与金融租赁公司相关的处罚案例(合计共47个),归纳发现监管处罚案主要集中在以下几个方面。
1、违规为政府或平台融资并要求地方政府提供担保。
2、租赁物不符合监管规定(如以公益性资产作为租赁物、未办理权属转移登记等)
3、违规开展非固定收益类证券投资业务(固定收益类业务是金融租赁公司的业务范围之一),如衍生品业务等。
4、租赁资产违规出表且未计提资本。
5、租赁资金用途监控不到位。
6、客户融资集中度超标、关联交易违规等。
7、售后回租业务中存在租后管理失职、租前调查不尽职、未有效识别关联客户授信风险进行统一授信等违法违规问题。


五、结语
(一)目前金融租赁公司数量有70多家,以银行系背景为主,实体系背景的金融租赁公司数量较少。同时从财务指标的表现上来看,银行系背景的金租公司普遍好于其它系,这可能是因为银行系背景的金租公司能够以更低的成本融到钱。
(二)70多家金租公司的财务表现差异较大,分化较为明显。同时,目前金融租赁行业的集中度总体较高,且有进一步上升的趋势。
(三)公开信息显示,2021年以来金融租赁行业收到的罚单明显减少,体现出金融租赁行业的监管环境总体是友好的,至少没有进一步恶化。
(四)从资产负债结构来看,金融租赁公司之间差异不到,应收租赁款占总资产的比例超过75%、同业借款占总负债的比例普遍超过80%。这意味着,从链条上看,银行等金融机构充当着金融租赁公司的上游角色,为其提供资金,而具有租赁需求的装备制造业等则充当着下游角色。因此,在上游和下游均有主导权的金租公司优势将会更明显。
(五)考虑到,这几年市场利率总体趋于下行,为金租公司获得低成本资金创造了条件。同时,政策层面对装备制造业等领域的倾斜也在一定程度上支撑了金租公司的资产投放。所以,无论是政策环境还是市场环境,似乎对金租行业来说均是偏利好的。我想,这大概是近期同业对金租行业关注度明显提升的最重要原因。
长期坚持提供干货不易,如文章引起大家共鸣、对大家有帮助,请大家点赞并转发,以支持我们提供更多干货,谢谢。
商务合作\内容撰写\软文推广:15201196271(备注合作事由或电联)
需求发布\业务对接\投融资需求:18600329996(电话联系)


