
8月18日,在《塑料加工业“十三五”发展规划指导意见》基础上,中国塑料加工工业协会编制了《塑料加工业技术进步“十三五”发展指导意见》。
至“十二五”末,中国塑料加工业获得授权发明与实用新型专利达6.6 万余件,获批国家级企业技术中心30 个,国家技术创新示范企业9 个,国家级中小企业公共服务示范平台2 个;轻工行业重点实验室10 个、特色区域和产业集群17 个;国内开设高分子材料科学与工程相关专业的高校300 多个,企业建立院士工作站28 个以上,高校与企业联合开发新产品数量稳步增长,科技成果转化效果显著。
当前,世界新一轮科技革命、产业变革加速演进,全球进入高强度研发时代,经济增长更加依赖科技发展。
中国塑料加工业起步晚、中小企业多、技术力量弱、创新能力不足,仍处于机械化、电气化、自动化、数字化并存,不同地区、企业发展不平衡的阶段。发展智能制造面临基础薄弱、新模式尚未成型,关键共性技术和核心装备受制于人,系统整体解决方案供给能力不足等问题突出。
如何在智能转型大潮中不掉队、不落伍,跟上时代步伐,缩小而不拉大差距、不输在起跑线上,是行业面临的一项重要任务。
塑料加工业呈现功能化、轻量化、生态化和微成型发展趋势
功能化既是塑料制品具有明显优势的特有属性,更是产品结构调整的重要方向,是塑料加工业作为国民经济重要基础性产业的重要标志。
轻量化伴随低碳经济同步到来,飞机、汽车和轨道交通等的轻量化越来越成为人们关注的焦点,传统材料及工艺已不能满足要求,新的环境友好、轻质高强材料加工成型技术成为实现轻量化及节能减排的有效途径。
生态化是充分利用生物资源开发、生产生物质降解塑料和生物基塑料,促进塑料加工业向环保、高效、可持续发展的必然方向。
微成型作为聚合物微纳尺度制造科学的前沿技术,在光电通讯、影像传输、信息储备、医疗器械、高端复杂结构零件等方面有广泛的应用,是塑料加工业精密智能装备、模具和先进成型工艺的集中体现。
主要目标
1、完善科技创新体系
培育、支持行业公共科技资源共享机制和服务体系的建立。在重点产业中构建技术创新战略联盟,培育、建立具有创新、咨询、检测、工程放大等科技公共服务平台,其中国家级中小企业公共服务示范平台数量达到5 家以上,特色区域和产业集群25 个以上。鼓励技术要素参与分配。
2、增加科技资源总量
行业内国家重点实验室、国家工程技术研究中心增加2-3 个,国家级企业技术中心增加到35 家以上,30%以上中型及“专特精尖”小型企业获省市级企业中心认定;整合行业优势资源,重点建设不少于20 个中国轻工业重点实验室、5 个中国轻工业工程技术研究中心。
3、提高自主创新能力
重点企业研发经费的投入占收入比重超过3.0%,行业整体力争达到2%;重点行业关键技术和装备自主化率力争由40%提高到60%。
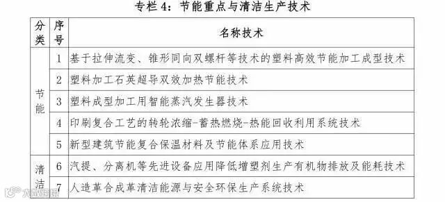
4、推进节能减排
推进节能减排及清洁生产技术应用,推进新能源利用,采用环保新材料、新工艺及新技术降低能耗,实现经济和环境、社会效益协调发展。
规模以上企业综合能耗符合国家指标;复合软包装、合成革行业溶剂型传统生产工艺产生的有机废气全面治理、达标排放;60%以上塑料改性造粒及塑料异型材、塑料管道、塑木复合材料等生产线实行混配料一体化技术改造,减少粉尘污染;
进一步推动塑料在建筑保温、节能改造及给排水等领域的应用;聚氨酯、挤出聚苯乙烯(XPS)等泡沫塑料生产积极淘汰氢氯氟烃发泡剂;完善废旧塑料回收加工体系,实现废旧塑料改性、高质和高值可资源化利用、无污染排放。
5、加快产业转型升级
瞄准产业链前沿,价值链高端,加快行业产品结构调整。实现产业技术和产品的安全升级;中、高档产品比例及产品的质量与配套水平有显著提高,部分产品达到国际先进水平。
大力实施“进口替代”战略,争取到2025 年,塑料加工业主要产品及配件能够满足国民经济和社会发展尤其是高端领域的需求,部分产品和技术达到世界领先水平。
主要任务
1、加快整合创新资源和要素,不断完善以企业为主体的科技创新体系
2、加强前沿技术研究和技术储备,努力缩小差距
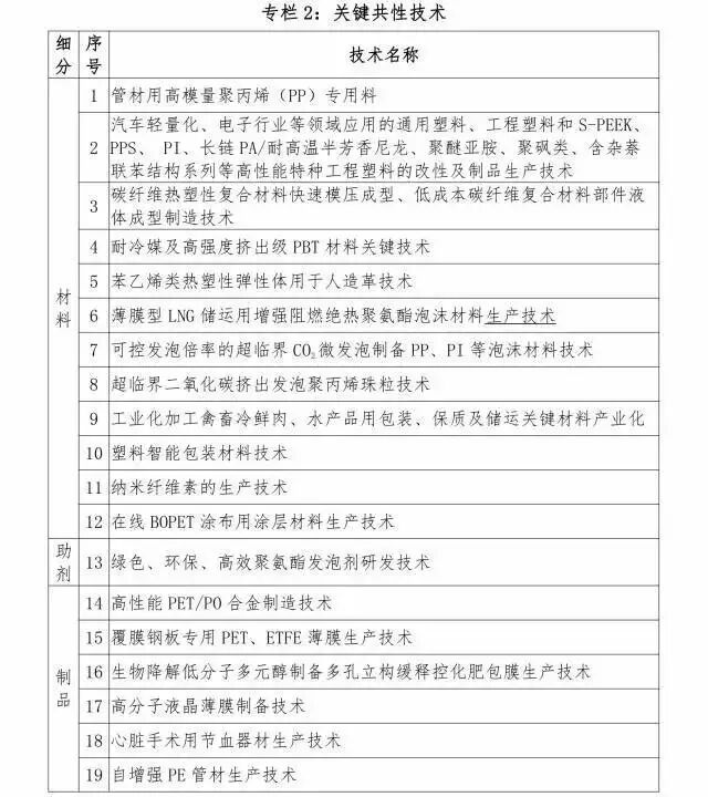
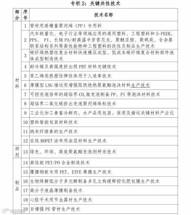
3、组织突破共性关键技术,推进科技创新和产业化示范
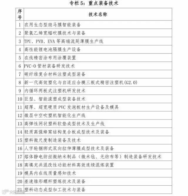
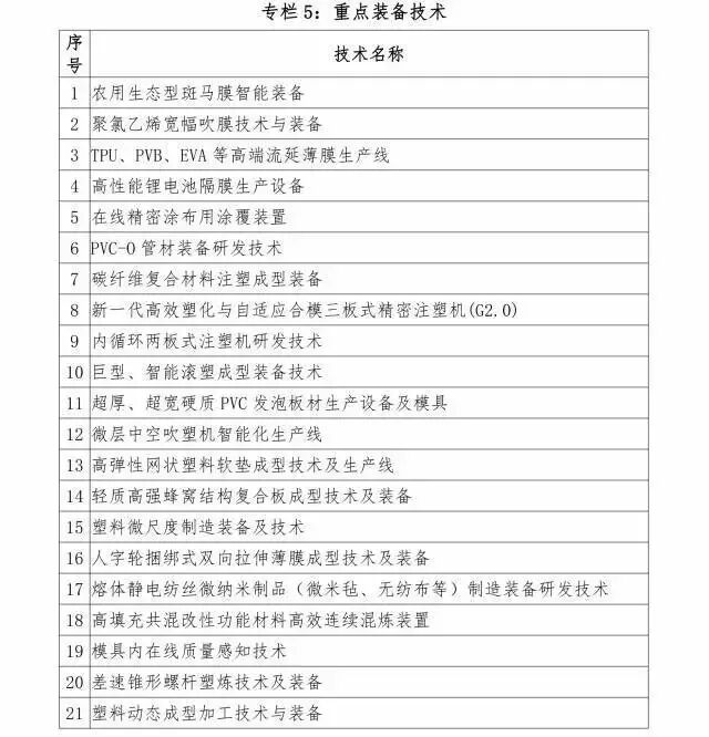
4、加快重点塑料加工装备研发,提高装备自主化水平
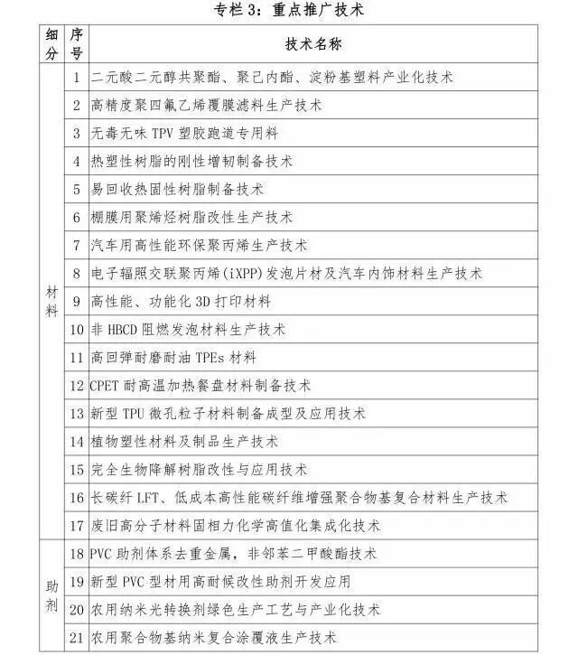
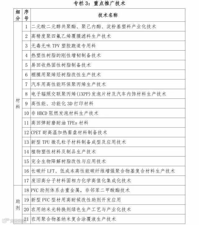
5、加快新产品、新技术推广应用,促进产品升级换代
6、加快新型工艺研发,加大力度推行清洁生产和节能减排
7、推动安全工程体系建设,保障食品和环境安全
8、加快两化深度融合,提高企业智能制造水平,推进塑料加工业智能转型
“十三五”期间重点产品发展方向
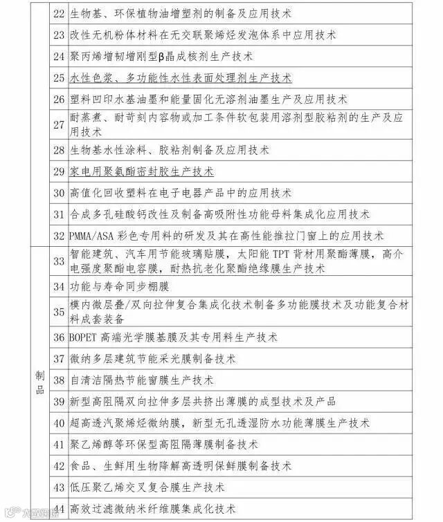
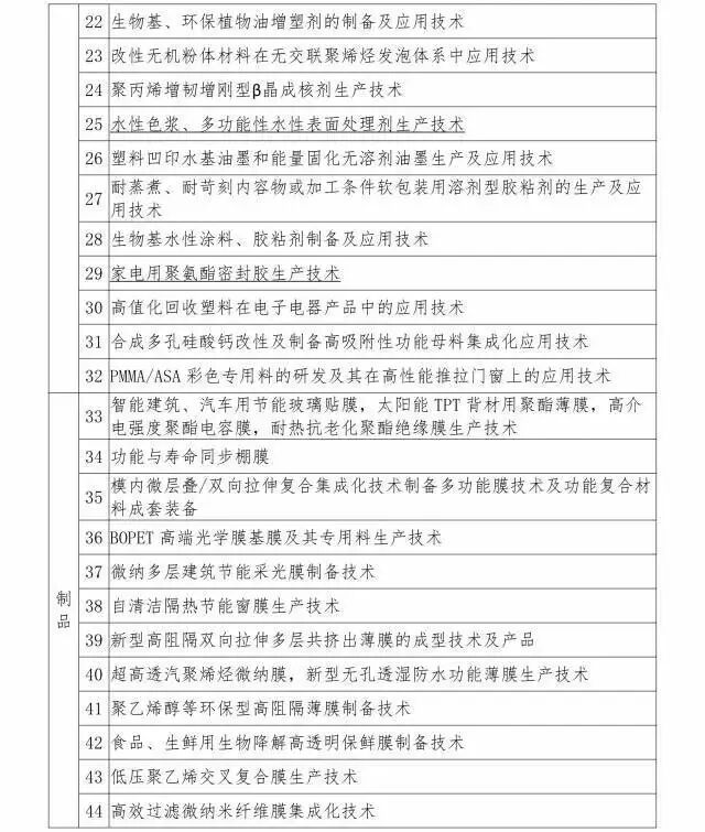
1、制品及助剂
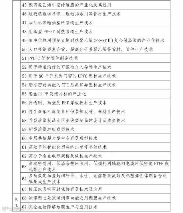
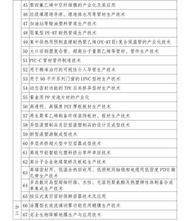
——塑料管材及管件:重点发展高模量 PP 双壁波纹管、复合缠绕增强等大口径排水排污管,接枝改性 PVC-M管,PVC-O 管,可熔接(FPVC)管、燃气用 PA 管、PVC-U 双壁波纹管、PE-RT 耐热管,PVC-C 管,长效抗菌 PP-R 给水管,非开挖施工技术和旧管道修复用塑料管材,增强复合热塑性塑料管(RTP),耐磨、耐腐蚀、耐热等特点特种介质输送用塑料管、矿山用阻燃和抗静电的双抗塑料管,超高分子量聚乙烯(UHMW-PE)管、聚烯烃消音静音管、多层复合管材、大口径塑料检查井等。
——塑料型材、板片材:重点发展高耐候 ASA/PVC 共挤彩色门窗型材,动态密封功能的 TPE 后共挤异型材,非铅盐稳定剂塑钢型材,高气密性、隔音塑料推拉窗,PVC 基全包覆共挤异型材,共挤出全塑窗型材,PVC 结皮发泡建筑模板、硬质超透厚板,功能型共挤包覆类塑木板材及型材,显示、保护等高性能电子电器片材等。
——改性及工程塑料:重点发展液晶高分子原位增强复合改性材料,石墨烯/碳纳米管纳米复合改性材料,防霉、阻燃塑木复合改性材料,废旧塑料高值化利用改性材料,高效纳米抗菌功能塑料,高填充改性环保装饰材料,纤维连续增强改性复合材料,环保型无卤阻燃改性材料,用于汽车船舶、航天航空、电子电器、轨道交通等高端领域高性能工程塑料及改性料、长效高耐热改性工程塑料等。
—— 生 物 基 材 料 及 制 品 : 突 破 二 氧 化 碳 基 聚 合 物(PPC)、聚乳酸(PLA)、聚对苯二甲酸己二酸丁二酯(PBAT)等全生物降解材料的合成、改性、加工核心关键技术,重点发展全生物降解高分子材料在快递、日用品、医用、工业品包装、低成本可控全生物降解地膜、3D 打印材料、一次性餐饮具等领域的应用;发展生物基石墨烯制备及应用的产业化技术、生物基汽车零部件(车挡板、保险杠等)、聚氨酯硬泡、高阻隔功能性材料,淀粉基塑料,秸秆、麻、竹及木质纤维,木质素等农业废弃物,甲壳素等生物质天然高分子原料资源的热塑成型加工生物转化技术制备功能性复合材料的制造技术及其制品。
——功能性薄膜、袋:窗膜用光学级聚酯薄膜、高耐湿热聚酯薄膜、光伏农业功能膜、高阻隔性聚酯薄膜,在新能源电池中的锂离子、镍氢电池隔膜,在平板显示器中的扩散膜、棱镜膜、光学膜、柔性屏幕膜等,以及电器绝缘、石墨烯、纳米纤维素导电、导热功能膜、半导体及微电子用膜等。加强对光伏薄膜、热收缩膜、热封膜、水处理超滤纳滤膜以及 BOPP 彩印膜袋、真空镀铝膜袋、复合袋、淋膜袋、集装袋、高温蒸煮袋及鲜果蔬的透汽抗菌保鲜包装膜的深度开发。
——医用塑料制品:重点发展心血管支架植入手术用可扩张气囊导管,不含 DEHP 的 PVC 软管、肾透析用特种中空塑料透析用纤维,人造血管、关节、心脏瓣膜等医用塑料制品;重点开发生物质塑料医疗植入物和药物传输系统,如关节置换、骨折固定板、骨缺损填充物、人工腱、韧带和骨接合剂等方面的产品。
——农用塑料制品:重点发展具有长寿、流滴、保温、消雾、防菌防霉、防尘、转光、高透光、高散射等功能的各种单层、多层复合棚膜,流滴、除草、增温、降解、防虫等功能的地膜,如降解地膜、功能与寿命同步棚膜、新型材质高强度、耐候、易回收地膜及农用超长寿聚酯、氟材类温室棚膜;发展节水灌溉器材、防渗膜和渠道防渗管材,不同类型的微灌(滴灌、微喷、渗管等)器材及各种土工材料。
——滚塑制品:重点发展渔船、皮划艇、高级游艇等,物流领域的保鲜箱、防腐箱、冷冻箱等,环保领域的垃圾地埋桶、化粪池等,生活日用品领域的家具、灯饰等,工业领域的车辆装饰件、油箱、水箱等;重点发展多规格、成系列的烘箱摇摆成型设备取代明火加热。
——人造革合成革:重点发展水性、无溶剂、热塑弹性体材料制备人造革、合成革,抗菌防霉、防紫外线、阻燃、透气透湿、自洁防污、耐刮、耐候性等功能性聚氯乙烯人造革、聚氨酯合成革超细纤维合成革与超纤基材、环保型助剂。
——氟塑料制品:重点开发高功能膜材、高端密封、电子、低温余热回收用氟塑料制品。重点发展新能源、环保、电子、化工、航空航天等领域用过滤、高纯、电池、离型等膜材,如太阳能电池背板用 PVDF 薄膜、PVDF 中空纤维膜、航空用含氟离型膜、建筑用氟塑料膜材;重点发展低蠕变高性能填充聚四氟乙烯密封材料、高纯氟塑料板材及管材、聚四氟乙烯雷达天线外壳、电厂烟气低温余热回收用氟塑料换热器、膨体聚四氟乙烯(ePTFE)弹性航空密封板及密封条。
——塑料助剂:绿色、高效、多功能成为目前塑料助剂产品的主要发展方向。重点发展农膜用抗农药型防老化剂、高效转光剂、流滴消雾剂,环氧化、聚合物型、生物降解型增塑剂,钙/锌复合、稀土类、水滑石类热等绿色、高效、多功能热稳定剂稳定剂,低 GWP(物质的全球变暖潜能值)新型环保发泡剂,无卤低烟高效纳米复合阻燃剂,快速光固化胶粘剂,满足食品接触与医疗塑料制品安全的新型助剂。
——塑料软包装:高阻隔、抗菌塑料软包装膜。高性能塑料合金薄膜制造技术,食品包装及建材、家电用覆膜钢板专用 PET、ETFE 薄膜生产技术,啤酒、化妆品、医疗、食品包装及农药、汽车油箱油管用高阻隔、抗菌等产品技术,纳米复合 PET 软包装技术,高性能废旧塑料共混合金及产品(编织袋、包装膜、片材等)生产技术,物流、仓储及制造过程智能包装及其材料的研发技术,创意、功能化包装标签、喷码技术,薄膜高速印刷、复合用水性胶粘剂、水性凹版油墨制备及应用技术。
2、塑料加工设备
——新型成型装备:塑料微尺度制造装备,聚合物动态反应成型加工设备,极端流变行为高分子挤压造粒装备,特种工程塑料体积脉动精密高效注塑成型装备,差速锥形螺杆塑炼技术及装备,行星式挤出机、熔融立体三维打印成型设备,高弹性网状塑料软垫成型生产线,高性能芳纶、功能膜、无纺布等的熔体静电纺丝微纳米纤维化绿色制造装备。
——注塑成型设备:精密智能化注塑机,全电动、全液压精密注塑成型机,纳米复合 PET 注-拉-吹生产用高效注塑机,内循环两板式注塑机,大型高效混炼注塑一体化塑木注射成型机,节能大容量挤出注塑成型机,强化传热塑化注射成型装备。
——薄膜成型及辅助设备:五层以上多层共挤薄膜生产线,微纳叠层共挤(双向拉伸、超强力膜、光学膜及复合管材等)成型装备。小型及宽幅、高速柔性双向拉伸、同步双向拉伸薄膜生产线。CPE 流延包装薄膜生产线,高性能锂电池干湿法隔膜生产设备,TPU 薄膜、PVB 玻璃夹层膜、EVA 太阳能背板封装膜等高端流延薄膜生产线。宽幅聚氯乙烯吹膜装备,完全生物降解地膜生产线,厚型宽幅糙面土工膜生产线。BOPET 在线涂布装置、链夹式弯轨薄膜平拉机,农膜纳米涂层用微量液体在线涂覆装置,地膜全自动化机械手式收卷机。模内微层叠/双向拉伸集成化功能膜及功能复合材料装备研发。
——管材、板片材成型设备:聚合物管旋转挤出装备,大口径 PE-X 管材、高速超高分子量聚乙烯管材及取向聚 氯 乙 烯 ( PVC-O ) 管 材 、 高 压 增 强 热 塑 性 塑 料 管 材(RTP)加工设备。大挤出量、宽幅多层、高速 PVC 板/片材生产线,立式真空风冷板材成型机。
——中空成型设备:大型多层共挤出中空塑料成型机,智能型高速节能 PET 吹瓶机,大型挤吹塑料成型机,“一步法”注拉吹中空塑料成型机,多层共注射瓶胚设备,三维挤吹中空塑料成型机。
——滚塑成型设备:大型、多工位、自动化旋模滚塑成型装备,船舶滚塑装备,高效节能烘箱式滚塑成型装备,高效多层滚塑成型设备,滚塑电磁加热、负压加热机构、双充气结构、模内无线测温仪、燃烧机二次燃烧等装备。
——氟塑料成型设备:高精度可熔融氟塑料挤出机及专用流延设备,发泡、高频、交联等高性能氟塑料线缆专用设备,大直径糊状挤出 PTFE 管材设备,氟塑料板材、大口径管材生产线,新型煤电烟气低温余热氟塑料热交换器。
——其他成型设备:难再生混杂废塑料高效高质回收利用装备,各类有机/无机物再生循环利用与高效集中回收处理设备,PET 瓶片回收及再利用装备。高铁、船体、建筑等用轻质高强塑料复合蜂窝板、折叠结构及非吸塑成型蜂窝复合板成型装备,PE/PP/PET 热塑弹性体高弹网状软垫成型装备。无 HCFC 超临界 CO 2 聚合物发泡挤出装备,热固改性 EPS生产装备,挤出石墨造粒设备,双螺杆反应挤出装备。编织袋生产用宽幅、高速拉丝机,高速自动切袋机,高速切缝机,塑编切缝一体机,高效节能智能化塑料挤出草坪单丝机组技术及装备。快干型无溶剂复合机、塑料水墨凹版印刷机、聚氨酯与聚烯烃类热塑弹性体合成革生产线及辅助设备。
——管理、智能制造:塑料管材、管件、注塑等制品加料、加工、包装、流转、运输生产自动化流水线,大型密闭原料混配、精密计量生产系统;实施车间自动化管理。以塑机控制系统为核心,将人、机、料互联互通,科学下单、排单、跟单、录单和入库生产全过程实施监控的智能工厂的应用。高填充共混改性功能材料的智能、绿色、高效连续混炼装置,连续混炼双阶造粒成套设备及直接成型辅机,智能自动化连续密炼母料生产线,聚烯烃塑木原料预处理混合及造粒一体化设备。塑料薄膜、管材等制品在线自动检测设备,全自动连续式数控振动切割机,人造革合成革智能制造与生产过程零排放在线检测系统,塑料成型加工用智能蒸汽发生器。
3、塑料加工模具
层叠模具装置,大型化、精密化模具,多功能复合模具,热流道模具,气体辅助注射模具,高压注射成型用模具,微型、复杂模具,先进智能模具,新型免钢衬型材模具,塑料模板制粉机。










来源 |买化塑
声明 |本文观点不代表聚烯堂,若该文章涉及版权问题,请及时联系我们,我们将第一时间予以删除。


