前 言
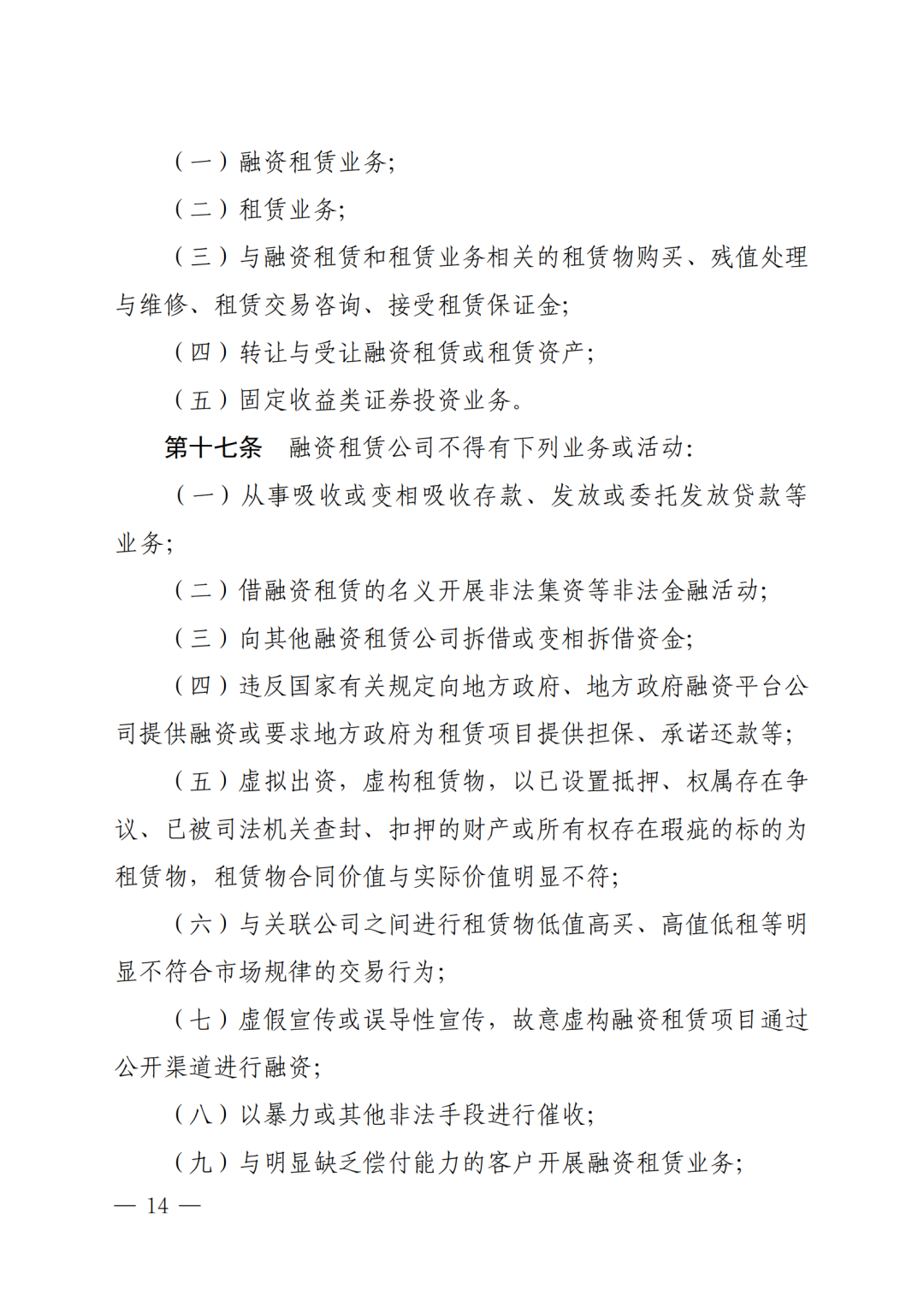
融资租赁公司不得有下列业务或活动:
(一)从事吸收或变相吸收存款、发放或委托发放贷款等业务;
(二)借融资租赁的名义开展非法集资等非法金融活动;
(三)向其他融资租赁公司拆借或变相拆借资金;
(四)违反国家有关规定向地方政府、地方政府融资平台公司提供融资或要求地方政府为租赁项目提供担保、承诺还款等;
(五)虚拟出资,虚构租赁物,以已设置抵押、权属存在争议、已被司法机关查封、扣押的财产或所有权存在瑕疵的标的为租赁物,租赁物合同价值与实际价值明显不符;
(六)与关联公司之间进行租赁物低值高买、高值低租等明显不符合市场规律的交易行为;
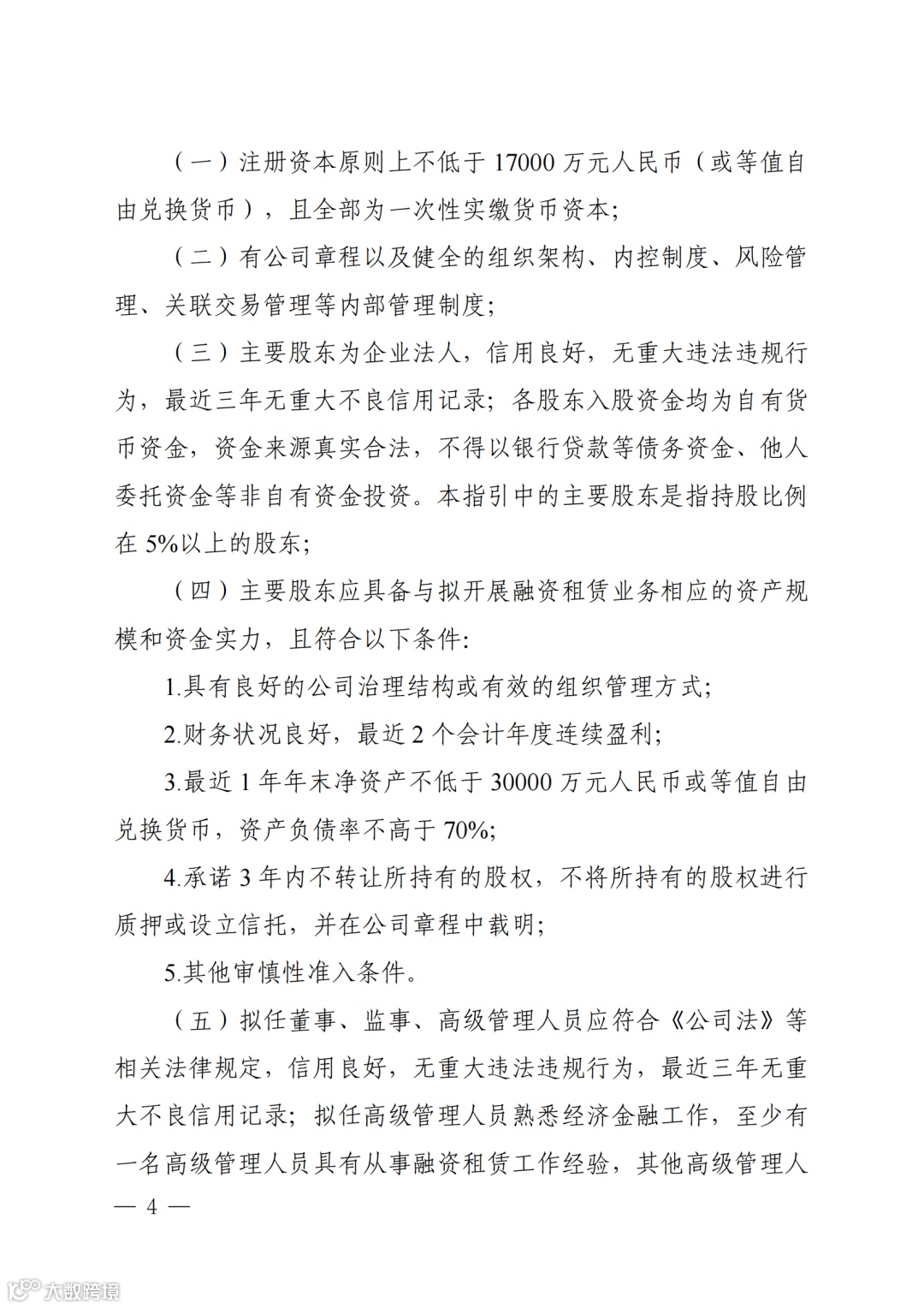
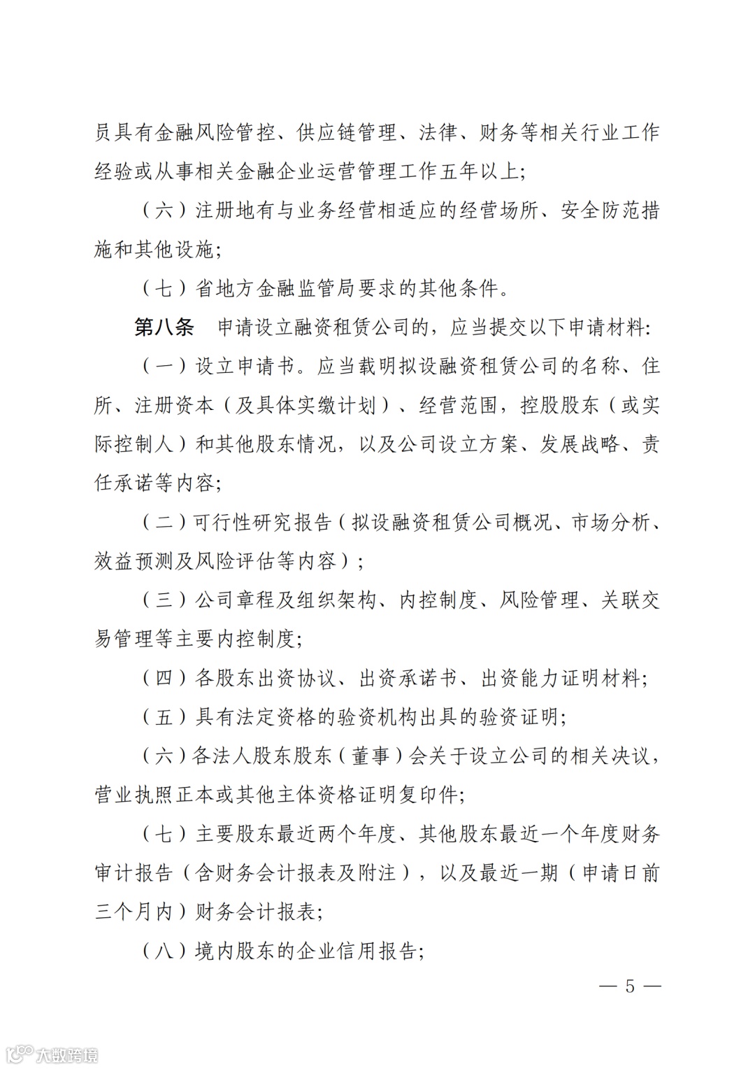
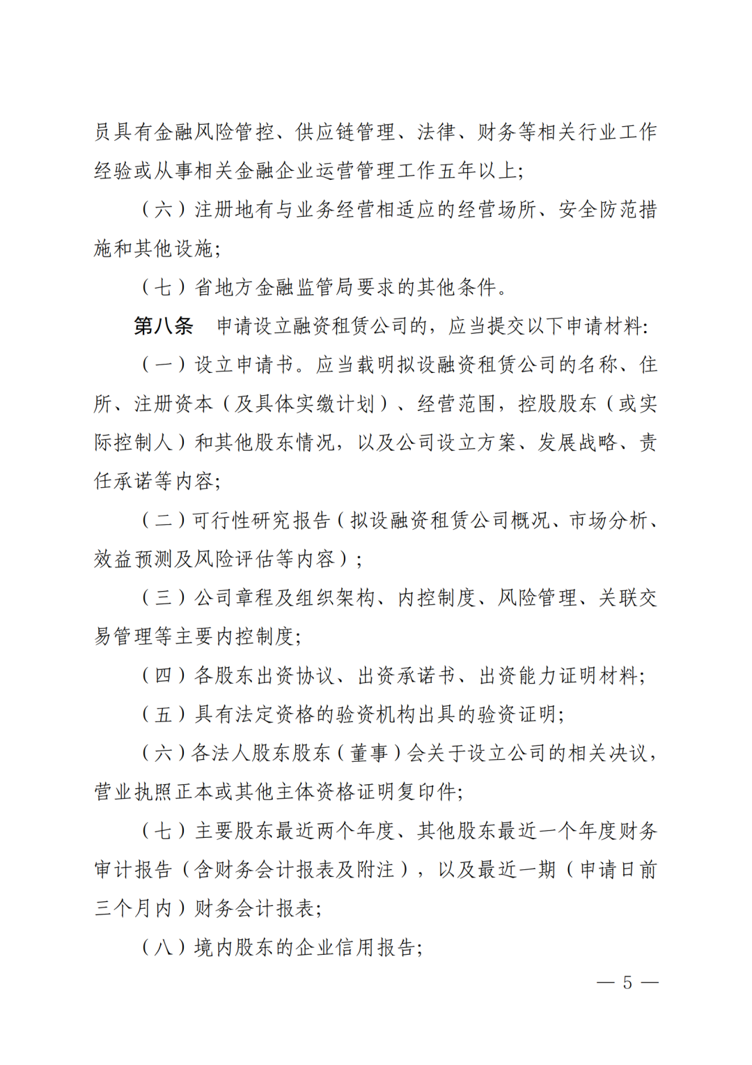
申请设立融资租赁公司,应当具备下列条件:
(一)注册资本原则上不低于17000 万元人民币(或等值自由兑换货币),且全部为一次性实缴货币资本;
...
(五)相关法律法规和省地方金融监管局规定的其他条件。
除了江西省明确提出:融资租赁公司不得违反国家有关规定向地方政府、地方政府融资平台公司提供融资或要求地方政府为租赁项目提供担保、承诺还款等。江苏省、山东省、河北省、福建省、湖北省、湖南省、重庆市等省市在发布的融资租赁监管办法或细则中也明确提出相关规定。















数字时代 共筑世界一流财务管理体系
企业财务管理者怎样把握发展先机?重塑企业司库价值
2023中国CFO峰会
欢迎扫码查看更多内容~

长期坚持提供干货不易,如文章引起大家共鸣、对大家有帮助,请大家点赞并转发,以支持我们提供更多干货,谢谢。
商务合作\内容撰写\软文推广:15201196271(备注合作事由或电联)
研究报告定制\公众号代运营\投融资需求:18600329996(电话联系)


