作者 | 安寿志 刘雪琪
厦门行政管理机关对《厦门市经营性海上休闲船舶备案管理办法(试行)》(厦府〔2019〕369号)实施以来(下称“2019年管理办法”),有力推进厦门市经营性海上休闲船舶的安全生产和服务质量提升,有效提高海上休闲旅游规范管理。但是,随着厦门海上经营船舶项目的快速发展以及新兴业态的兴起,对2019年管理办法下的备案制度带来冲击:第一:新兴的海上经营船艇和器材类型,如桨板、水翼帆板、风筝冲浪板等是否需要纳入备案管理;第二:新兴船舶或船舶的用途从单一运动型,演变至休闲体验功能,前者为体育运动,后者的付费体验是否属于企业经营行为;第三:如果将上述新兴船舶纳入备案,则船舶证书的检验标准应当统一还是区分;第四:船级社对新兴船舶没有相应的检验标准(国家标准、行业标准)无法出具船舶检验证书,导致购置的船舶无法盘活经营。
厦门港口管理局和市体育局经向相关部门及社会公开征求意见、公平竞争审查、合法性审核等步骤,对2019年管理办法进行了修订并且更名为《厦门市经营性游艇帆船备案管理办法》(下称“2022年管理办法”),并自2022年10月1日起施行。
修订内容:
在宽监管中促产业安全发展
2022年管理办法共19条,主要修改内容包括:
(一) 进一步限定需要备案的船舶,明确游艇、帆船的定义
2019年管理办法中“休闲船舶”的定义模糊且宽泛,导致但凡与船舶相关的海上器材都要备案的错觉,船舶经营企业面临没有备案就不能经营的风险,而行政备案部门也面临备案标准不能适用其他新兴种类船舶反而无法办理备案手续。
第一,关于船舶种类,2022年管理办法采用列举法仅列出了“游艇”与“帆船”两类,删除了“摩托艇”,将备案船舶范围限缩在帆船与游艇两种类别。
第二,关于船舶标准,2022年《管理办法》直接定义了船舶标准。游艇为艇长10.5米以上,且具备舱内推进动力装置和封闭式舱间,不包括钓鱼艇和帆艇;帆船为艇长5米以上(不含5米),且以船帆作为全部或主要航行动力的帆船船艇。
(二) 简化游艇经营备案材料,但帆船经营者仍要提供安全与防污染能力文件
根据《游艇安全管理规定》,为满足安全与防污染能力的要求,游艇需要加入游艇俱乐部,并持有海事局核发的《游艇俱乐部备案书》,2022年管理办法第五条以《游艇经营海上休闲活动备案告知承诺书》的形式,简化取消经营者备案时提交的经营管理制度资料和经营管理、安全管理人员资料,并且采取在备案后5日内现场核查的形式予以确认。
第六条是帆船的备案材料,同样为了保障安全与防污染能力,仍需要帆船经营者另外提供组织实施方案、突发事件应急预案、安全生产责任制度、安全与防污染管理制度等文件。
(三) 完善备案全流程
明确了游艇、帆船经营者备案的条件、材料、受理程序、公示、变更、终止删除等一系列流程。如备案证书或文件发生变更,应在15个工作日内提交变更证书或文件;终止经营或不具备经营条件的,需要从备案名录中删除并公布。
(四) 完善事中和事后监管,经营者应履行配合义务
第一,明确了哪些管理部门的事中事后监管职责,如第十六条指明了为备案部门、依法负有监督管理职责的相关部门及属地政府,避免出现脱离监管或监管漏洞的现象。
第二,第十四条明确了备案部门的事后职责为监督检查,如,向经营人了解情况,要求提供有关凭证、文件及其他相关材料;对涉嫌违法的合同、票据、账簿及其他资料进行查阅、复制;进入经营人从事经营活动的场所、船舶调查了解情况。而经营人及其从业人员应当配合监督检查,如实提供有关凭证、文件及其他相关资料。
(五) 经营者面临的行政处罚进一步细化
第一,监管谈话、责令改正。第十八条规定“经营人违反法律、法规和规章的,由相关管理部门依照法律、法规实施处罚。有关法律、法规未明确处罚规定的,各相关管理部门可采取监管谈话、责令改正、将其违法违规和不履行公开承诺等情况记入经营人信用档案并向社会公布等处理措施”。
第二,若公司未设立登记,即没有取得公司营业执照就进行经营,则没收违法所得,处1万元至50万元罚款。根据《市场主体登记管理条例》第四十三条规定“未经设立登记从事经营活动的,由登记机关责令改正,没收违法所得;拒不改正的,处1万元以上10万元以下的罚款;情节严重的,依法责令关闭停业,并处10万元以上50万元以下的罚款”。
(六) 软性监管:建立经营人信用档案,经营者面临不良信用记录
对于经营人而言,除了行政部门的硬性监管,还有软性的经营人信用档案。备案部门建立经营人信用档案并及时更新,如实将监督检查中发现或受理投诉举报并核实的违法违规经营行为及处理情况计入经营人信用档案。若经营人的不良信用记录、投诉举报多、检查中问题多以及有其他严重违法违规记录等情况,将纳入重点监管对象。
同样,根据文化和旅游部2022年1月1日实施的《文化和旅游市场信用管理规定》的第二十一条规定“对严重失信主体实施信用管理措施的期限为3年,对轻微失信主体实施信用管理措施的期限为1年”,文旅部门会将经营者失信信息提供给有关部门查询,供其在相关行政管理、公共服务、评优评先等活动中参考使用;同时也提供给各类市场主体查询,供其在市场活动中参考使用。
(七) 新增信息安全保护规定
根据《数据安全法》和《个人信息保护法》,备案部门作为收集经营人信息的主体,应当依次保护经营人和游客的个人信息安全。
修订依据:
产业安全需法律法规保驾护航
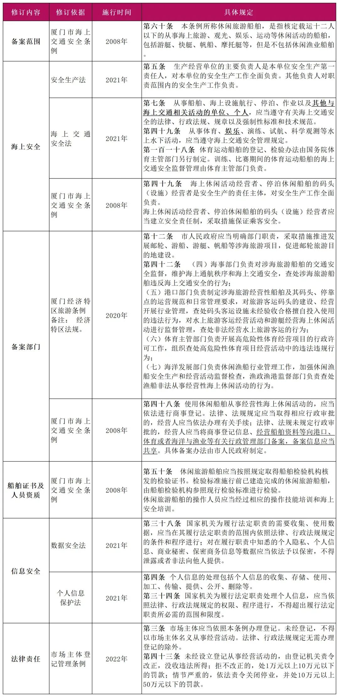
2022年管理办法修订的上位法依据为《厦门市海上交通安全条例》和《厦门经济旅游条例》,兼顾《海上交通安全法》《安全生产法》《数据安全法》《个人信息保护法》《行政处罚法》《市场主体登记管理条例》等法律法规。
点击查阅图片
厦门海上经营性船舶产业发展的展望
政府安全监管与产业发展的二者关系需要有效平衡。政府管制过严,经济无法自由发展;若政府管制宽松,则无法保障海上产业有序发展与相关利益方如船舶游客的权益安全。虽经营人实际购买了责任保险与人员意外伤害保险作为“救火措施”,但始终需考虑避免火苗产生的风险防控问题。因此,安全生产与经济发展、政府监管与产业发展需达到某种平衡。
在2022年管理办法修改过程中,结合国内其他沿海城市三亚、深圳、青岛的监管经验,厦门经营性船舶产业的有序发展,一部分依托于市场的供需选择,另一部分也在于各地的监管范围大小与监管约束程度。
目前上位法《厦门市海上交通安全条例》第四十八条明确规定了“休闲船舶经营人应当向港口、体育或者海洋与渔业等有关行政管理部门备案”,行政管理部门需考量备案管理制度和海上休闲旅游产业的多元化与新业态发展的平衡,逐步缩小备案登记的船舶,进一步放开海上经营性船舶市场。我们也注意到厦门市人大计划将《管理办法》的上位法《厦门市海上交通安全条例》纳入修订,期待届时《厦门市海上交通安全条例》第四十八条的“应当备案”制度被取消或放宽监管,这将有助于厦门海上经营性船舶产业发展的良性发展。
声 明
文章仅代表作者观点,不视为安杰世泽律师事务所正式法律意见或建议。如需转载或引用请注明出处。如有任何问题,欢迎与本所联系。

