
作者 | 马翔翔
2023年1月3日,工业和信息化部、国家互联网信息办公室、国家发展和改革委员会、教育部、科学技术部、公安部、国家安全部、财政部、人力资源和社会保障部、中国人民银行、国有资产监督管理委员会、国家税务总局、国家市场监督管理总局、中国银行保险监督管理委员会、中国证券监督管理委员会、国家知识产权局十六部门发布《工业和信息化部等十六部门关于促进数据安全产业发展的指导意见》(以下简称“《意见》”)。
《意见》分别从“总体要求”、“提升产业创新能力”、“壮大数据安全服务”、“推进标准体系建设”、“推广技术产品应用”、“构建繁荣产业生态”、“强化人才供给保障”、“深化国际交流合作”、“保障措施”九个方面提出了促进数据安全产业发展的指导性政策。
一、数据安全产业发展目标
《意见》开宗明义提出数据安全产业的定义,即为保障数据持续处于有效保护、合法利用、有序流动状态提供技术、产品和服务的新兴业态。[1]《意见》进一步提出我国数据安全产业在如下两个时间点计划达到的目标:(1)到2025年,数据安全产业基础能力和综合实力明显增强;(2)到2035年,数据安全产业进入繁荣成熟期。[2]
二、几个方面的促进
围绕实现上述目标,基于数据产业可以体现在技术、产品和服务这三个层面,《意见》也从促进数据安全产业技术层、产品层和服务层的角度提出了如下指导性意见:
1
技术层:《意见》力求涵盖所有与数据安全相关的技术,提出优化升级数据识别、分类分级、数据脱敏、数据权限管理等共性基础技术,加强隐私计算、数据流转分析等关键技术攻关;并提出推进数据安全基础理论和技术研究,支持后量子密码算法、密态计算等技术在数据安全产业的发展应用。[3]
2
产品层:《意见》提出加快发展数据资源管理、资源保护产品,加强数据质量评估、隐私计算等产品研发;并支持发展重点行业需要的精细化、专业型数据安全产品,以及适合中小企业的解决方案和工具包,以及定制化、轻便化的个人数据安全防护产品。[4]
3
服务层:《意见》基于数据安全服务行业的规划咨询与建设运维服务这两个方面,提出发展合规风险把控、数据资产管理、安全体系设计等方面的规划咨询服务;以及积极发展系统集成、监测预警、应急响应、安全审计等建设运维服务。同时,发展与之相关的中介服务(如数据权益保护、违约鉴定等中介服务),以及培育数据安全检测评估体系涉及的第三方检测、评估等服务机构,并支持开展检测、评估人员的培训。[5]
三、产业生态的促进政策
在打造产业生态方面,《意见》的颗粒度瞄准在中央、地方、企业和数据产业赖以发展的基础设施层面,具体指导性意见包括:
1
推动产业集聚发展:即从布局建设国家数据安全产业园角度,逐步建立多点布局、以点带面、辐射全国的发展格局;并鼓励地方结合产业基础和优势,打造龙头企业引领的高端化、特色化数据安全产业集群。[6]
2
打造融通发展企业体系:实施数据安全优质企业培育工程,发展一批具有生态引领力的龙头骨干企业,培育一批掌握核心技术、具有特色优势的数据安全专精特新中小企业、专精特新“小巨人”企业,培育一批技术、产品全球领先的单项冠军企业。[7]
3
强化基础设施建设:充分利用已有资源,建立健全数据安全风险库、行业分类分级规则库等资源库,支撑数据安全产品研发、技术手段建设,为数据安全场景应用测试等提供环境。建设数据安全产业公共服务平台,提供创新支持、供需对接、产融合作、能力评价、职业培训等服务。[8]
四、从保障措施看政府促进框架下的数据安全产业发展
《意见》最后一部分为促进数据安全产业的保障措施,其中包括:
1
组织领导加强:这里主要强调发挥国家数据安全工作协调机制作用,实现央地协同打造数据安全产业链创新链。[9]
2
政策支持:研究利用财政、金融、土地等政策工具支持数据安全技术攻关、创新应用、标准研制和园区建设。支持符合条件的数据安全企业享受软件和集成电路企业、高新技术企业等优惠政策。引导各类金融机构和社会资本投向数据安全领域,支持数据安全保险服务发展。支持数据安全企业参与“科技产业金融一体化”专项,通过国家产融合作平台获得便捷高效的金融服务。[10]
3
发展环境优化:类似营商环境的优化,此部分旨在通过数据安全制度体系建设,细化明确政策要求;加强知识产权运用和保护,建立健全行业自律及监督机制,建立良性市场竞争环境。[11]
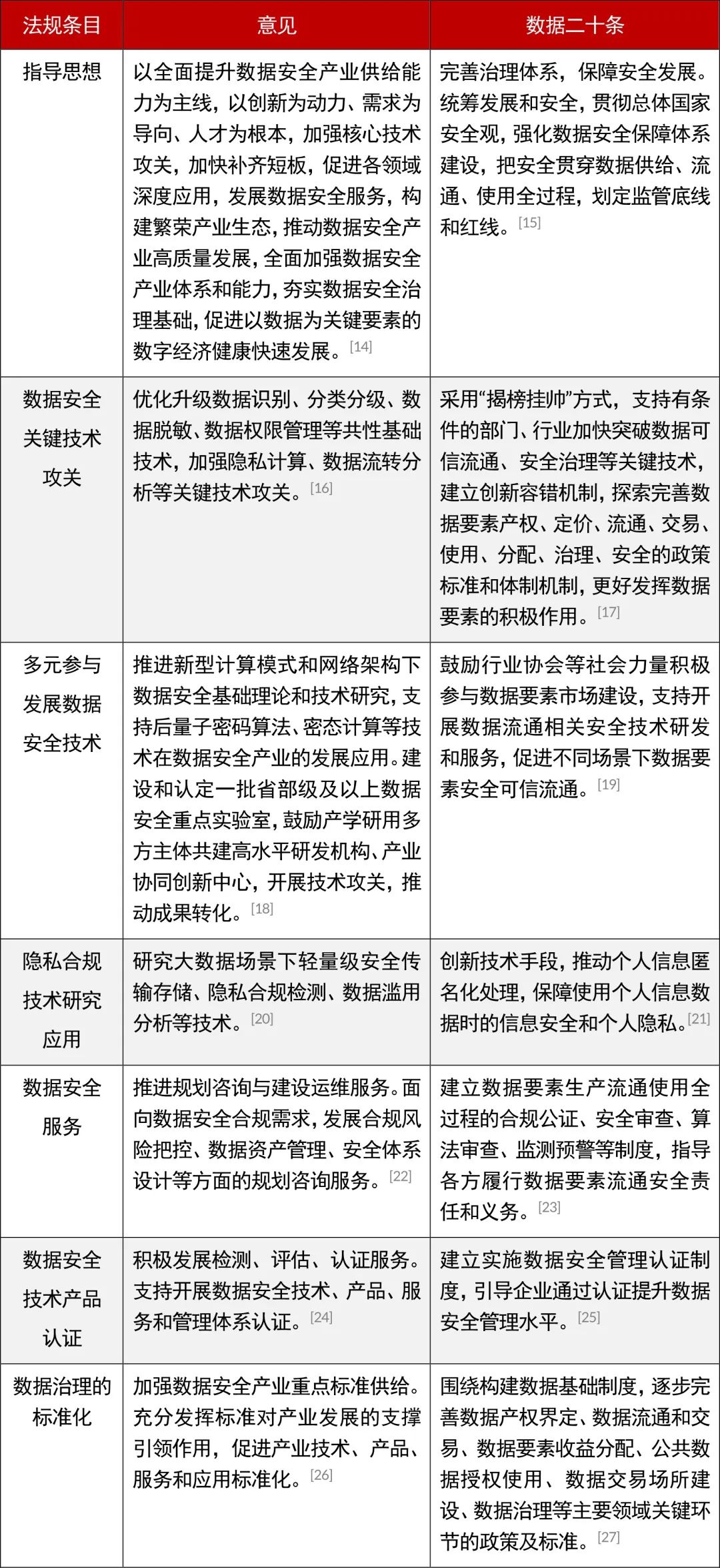
五、与“数据二十条”的衔接呼应
2022年12月2日,《中共中央、国务院关于构建数据基础制度更好发挥数据要素作用的意见》(以下简称“数据二十条”)发布并于同日生效。“数据二十条”多次强调了数据要素的流通以“安全”为前提,[12]并明确提出:建立安全可控、弹性包容的数据要素治理制度,把安全贯穿数据治理全过程。[13]
在保障数据安全和促进数据安全产业方面,《意见》与“数据二十条”具有相通承接的理念,我们在此列举如下部分条款以示例:
六、展望——安全保障前提下的数据
要素流通
自“网安法”“数安法”“个保法”发布生效以来,[28]作为数据治理领域的“三驾马车”,更多是从监管、治理以及所延伸的微观层面企业的合规角度,就网络安全、数据和个人信息领域的法律问题进行规制。而数字经济是指人类在全球化数据网络基础上,利用各种数字技术,通过数据处理来优化社会资源配置、创造数据产品、形成数据消费,进而创造人类的数据财富、推动全球生产力发展的经济形态。[29]就发展数字经济而言,需要使数据要素流通使用并形成数字生产力,“数据二十条”也正是为实现这个愿景而提出的。
同时,广义的数字治理不仅是技术与公共管理的结合,而且要以发展的、动态的视角去审视政府、社会、企业之间的关系,体现的是服务型政府以及善治政府建设的要求,是一种共商、共治、共享的治理模式。[30]鉴此,合规治理是一个方面,产业促进更是数据要素流通使用乃至数字经济发展的另一重要方面。
数据要素的流通直至市场化,毋庸置疑是建立在安全基础上的流通和市场化。而数据安全本身也是一个涉及相关基础和应用技术,并依此形成相关产品和服务,最终形成集群效应的产业。在这一点上,《意见》尽可能就促进数据安全产业的发展提出全面的指导性意见。
当然,《意见》本身立足于宏观视角,更多是提纲挈领性的政策指导意见。而议题本身涉及从中央到地方,以及与数据安全相关的多方社会力量的参与和协调,这也必然是一个系统工程。《意见》最终的落地,还需要所涉各部门和各地的有效推进和执行,以及其他相关支持、优惠政策的后续出台。而是否能有效执行《意见》并达到其中所提目标,实现数据要素的安全流通以及相关产业的实质性发展,还有待在未来实践中探索和完善。
本文为LexisNexis律商联讯独家约稿,未经授权请勿转载
声 明
文章仅代表作者观点,不视为安杰世泽律师事务所正式法律意见或建议。如需转载或引用请注明出处。如有任何问题,欢迎与本所联系。

