
作者 | 顾龙
一、前言
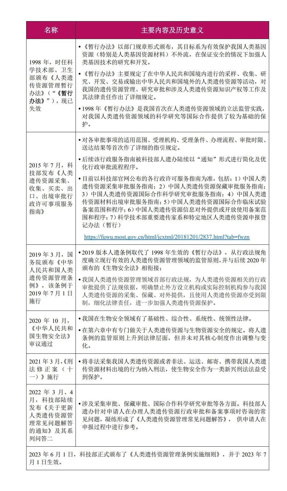
2023年6月1日,科技部正式颁布《人类遗传资源管理条例实施细则》(“人遗条例实施细则”),自2023年7月1日起,《人遗条例实施细则》将正式生效。之前,科技部于2022年3月公布了《人类遗传资源管理条例实施细则(征求意见稿)》(“征求意见稿”),就拟颁布的人遗条例实施细则向社会公开征求意见。此次生效的人遗条例实施细则系在2019年版本的《人类遗传资源管理条例》(“人遗条例”)以及2021年生效的《生物安全法》的基础上,结合监管实践(包括科技部于2022年3-4月陆续发布的人类遗传资源管理常见问题系列解答),首次以实施细则形式,对人遗监管各环节及各审批/备案条目进行了体系化的细化和明确。
与此前征求意见稿相比,人遗条例实施细则的章节及名称保持不变,但条文进行了精简,特别删除了与2019年版人遗条例重复的部分。我们本文将分别就即将生效的人遗条例实施细则与征求意见稿及人遗条例的内容进行对比,以总结人遗监管的核心变化以及注意要点。
二、人遗监管规则的历史演进
三、人遗条例实施细则相较征求意见稿及既有规则的亮点
(一) 人遗监管范围的进一步明确
1
客体范围:人类遗传资源信息的范围明确
人类遗传资源包括人类遗传资源材料(含有人体基因组、基因等遗传物质的器官、组织、细胞等遗传材料)及人类遗传资源信息。而就人类遗传资源信息的范围,本次人遗条例实施细则在征求意见稿对人类遗传资源信息范围限缩的基础上,进一步以罗列形式将“临床数据、影像数据、蛋白质数据和代谢数据”明确排除出人类遗传资源信息范畴。我们理解与征求意见稿希望达成的立法本意没有冲突,即本质仍将人类遗传资源信息限定为“利用人类遗传资源材料产生的人类基因、基因组数据等信息资料”。范围限缩后,明确排除的非人类遗传资源信息将不再受限于人遗监管的相关规定,包括向境外提供该等数据无需受限于人遗条例实施细则规定的对外提供、开放使用人类遗传资源信息的事先报告制度。
不过提醒注意的是,前述数据(特别是部分临床数据)可能与人类基因、基因组数据存在重合(特别是临床数据可能涵盖生物标志物信息),以及包含个人信息数据,若将该等数据进行对外提供或开放使用仍可能需履行相关的人类遗传资源信息对外提供的事先报告程序,及/或视情形履行信息出境安全评估,或与接收方签署个人信息出境标准合同并进行备案。
2
主体范围:外方单位的界定
《生物安全法》及人遗条例从法律及行政法规层面,对于境外组织/外国组织开展与我国人类遗传资源相关的活动有着严格限制:
对于外方单位的具体内涵及外延,人遗条例并没有给出明确答案,但人遗条例下外国组织“设立或者实际控制的机构”存在解释为“VIE”架构企业亦落入此范畴。实践中,结合已境外上市的部分VIE架构企业的招股书披露内容,可见上市监管实践中存在不同VIE企业就其进行临床试验是否落入人遗监管的外方单位国际合作范畴从而需申请相应国际合作临床实验备案存在不同的自我判断与认定,更多VIE企业仅通过风险披露方式明确其该类风险。
人遗条例实施细则正式明确了人遗条例下外方单位的“控制”范畴,包括:
而上述第3)项下协议控制角度的推定,被普遍认为已明确将VIE架构下的内资企业纳入人遗监管范畴的外方单位。因而相关企业将按照外方单位的监管要求,遵循人遗资源合规要求开展业务活动,包括就其境内临床试验活动申请相关国际合作临床试验备案。
与此同时,在征求意见稿规定之外,人遗条例实施细则新明确了“设在港澳的内资实控机构视为中方单位”。这里“内资实控”的定义还待明确,包括是否可比照上述外方单位的认定方式。但基于新增加的该等“外方单位”的认定例外情形,我们认为至少可有如下理解或思考:
(二) 监管程序的简化及细化
2019版人遗条例的监管体系下,人遗监管的主要审批/备案及报告条目主要包括:
人类遗传资源采集行政批准;
人类遗传资源保藏行政批准;
国际科学研究合作行政批准;
国际合作临床试验备案;
人类遗传资源材料出境审批(可与国际合作科学研究合并审批);
向境外提供或开放使用人类遗传资源信息的事先报告及信息备份(根据此次人遗条例实施细则,如国际合作协议中已约定由合作双方使用,不需要单独事先报告和提交信息备份)。
人遗条例实施细则在诸多方面对前述各监管程序进行了不同程度的简化,或提出了更加详细及可操作的监管标准。
1
新增无需办理采集行政许可的情形
“采集我国重要遗传家系、特定地区人类遗传资源或者采集国务院科学技术行政部门规定种类、数量的人类遗传资源的,符合相关条件的(包括但不限于通过伦理审查,具有与采集活动相适应的场所、设施、人员,采集目的明确、合法等),需经国务院科学技术行政部门批准。在既有规定基础上,人遗条例实施细则新增了无需办理采集行政许可的情形:
2
简化保藏许可
人遗条例实施细则在法律法规层面首次以定义形式准确描述了“保藏”概念:“人类遗传资源保藏活动是指将有合法来源的人类遗传资源保存在适宜环境条件下,保证其质量和安全,用于未来科学研究的行为,不包括以教学为目的、在实验室检测后按照法律法规要求或者临床研究方案约定的临时存储行为。”根据该定义,实践中申办者与试验机构合作开展临床试验或研究者发起临床研究(IIT)涉及的人遗资源材料临时存储行为,无需履行保藏审批手续。
此外,人遗条例实施细则还针对同时落入采集许可及保藏许可范围的活动进行了审批简化,人类遗传资源保藏活动同时涉及人类遗传资源采集的,申请人仅需要申请人类遗传资源保藏行政许可,无需另行申请人类遗传资源采集行政许可。
3
国际合作临床试验备案条件的放宽
根据人遗条例,外方单位不得独立利用我国人类遗传资源开展科学研究活动,而需与中方单位合作进行,该等国际合作需要特别履行审批程序。但利用我国人类遗传资源开展国际合作临床试验且符合特定情形的国际合作科学研究无需审批,仅需在临床试验前申请备案即可。
人遗条例规定无需审批仅需备案的国际合作临床试验需符合的标准包括:
就上述第2)项标准中的“在临床机构”的具体含义,人遗条例未有明确规定。人遗条例实施细则规定了除典型情形的“采集、检测、分析和剩余人类遗传资源材料处理等在临床医疗卫生机构内进行”外,“涉及的人类遗传资源在临床医疗卫生机构内采集,并由相关药品和医疗器械上市许可临床试验方案指定的境内单位进行检测、分析和剩余样本处理的”亦属于“在临床机构”的范畴,从而可适用国际合作临床试验备案。
4
探索性临床试验的监管及知识产权分享规定
人遗条例实施细则保留了征求意见稿中的新增规定“为获得相关药品和医疗器械在我国上市许可的临床研究中如涉及探索性研究部分,应按照国际合作科学研究行政许可条件另行申报”。援引ICH(人用药品技术要求国际协调理事会)颁布的Guideline (STATISTICAL PRINCIPLES FOR CLINICAL TRIALS E9) 对探索性临床试验的介绍,“与确证性试验相比,探索性临床试验并不总是对预先定义的假设进行简单检验,可能有时需要采用更灵活的方法进行设计,以便根据积累的结果更改设计,尽管这类试验可能对整体的相关证据有贡献,但不能作为证明有效性的正式依据”。而我国部分临床试验指导原则(如《国家药品监督管理局关于发布急性心力衰竭治疗药物临床试验技术指导原则的通告》),对探索性临床试验亦有参考性定义“探索性临床试验是治疗作用初步评价阶段,其目的是初步评价药物用于目标适应症患者的治疗作用和安全性,探索试验药物剂量-效应关系,给药剂量、给药方案,初步评价药物的临床疗效、安全性,为Ⅲ期临床试验研究设计和给药剂量方案的确定提供依据。”从形式上,一般试验方案也会根据不同的研究目的及研究重点明确区分注册性临床部分和探索性临床部分。
此次将探索性临床试验的部分从国际合作临床试验备案范围中摘除,而适用国际合作科学研究审批,也与此前对探索性临床试验专利权共有的更加严格的审批口径相呼应:尽管2019年版的人遗条例明确开展合作科学研究产生的成果申请专利的,应当由合作双方共同提出申请,专利权归合作双方共有;根据我们的项目经验,针对探索性临床试验,人遗办一般会严格遵循前述规定,要求各方在合作协议中明确约定临床试验研究产生的专利权归合作双方共有,而针对注册性临床试验研究成果的专利权归属则相较宽松。
此外,基于人遗条例确定的监管原则,除专利权外研究产生的其他科技成果,其使用权、转让权和利益分享办法由合作双方通过合作协议约定;仅在协议没有约定的情况下,才视合作双方均有使用权利。我们理解,临床试验中产生的知识产权中,除专利或可专利化的技术外,临床试验数据及报告等将是更为常见且更易形成的核心资产,该等知识产权的归属合作双方可以进行自由约定,这也与跨境许可交易或研发合作下,合作双方对来自不同法域的研发数据、报告等的交叉授权许可,以及双方事先约定在合作因故提前终止下的,视终止的过错情形,明确数据所有权返还或无偿授权许可等终止后安排的商业惯例相适应。
5
对外提供人类遗传资源信息从备案调整为报告
制度,并完善了安全审查要求
人遗实施细则将对外提供人类遗传资源信息从原先的备案审查制度调整为事先报告制度,在将人类遗传资源信息向外方单位提供或开放使用之前,应向科技部事先报告并提交信息备份,根据人遗条例实施细则,事先报告应当报送下列事项信息:1)向外方单位提供或者开放使用人类遗传资源信息的目的、用途;2)向外方单位提供或者开放使用人类遗传资源信息及信息备份情况;3)接收人类遗传资源信息之外方单位的基本情况;4)向外方单位提供或者开放使用对人类遗传资源保护的潜在风险评估情况。
人遗条例实施细则将备案制度调整为事先报告制度后,相较于原有的备案管理制度,企业完成对外人遗信息备案的审查程序时限有望减少。当然,这其中的程序、时限等具体要求仍有待实践观察。此外,人遗条例实施细则对事先报告流程的规定也新增了变更报告制度,这为企业未来实践过程中,如果其对外提供信息用途、接收方等事项发生变更,需注意在变更事项实施之前予以报告提供明确指引。
为简化行政程序,人遗条例实施细则还规定,在已取得行政许可的国际科学研究合作或者已完成备案的国际合作临床试验实施过程中,如果国际合作协议中已约定由合作双方使用,中方单位向外方单位提供合作产生的人类遗传资源信息的,不需要单独事先报告和提交信息备份。
此外,人遗条例实施细则还在人遗条例的基础上,就向外方单位提供人类遗传资源信息涉及的安全审查程序进行了细化,明确了需进行安全审查的情形:
针对上述“重要遗传家系”的范畴,此前的征求意见稿明确重要遗传家系指“患有遗传性疾病或具有遗传性特殊体质或生理特征的有血缘关系的群体,患病家系或具有遗传性特殊体质或生理特征成员涉及三代以上(含三代)。高血压、糖尿病等常见多基因疾病的人类遗传资源采集不在此列”。此次人遗条例实施细则进一步去除“多基因疾病”这一限定,排除项从“高血压、糖尿病等常见多基因疾病”修改为“高血压、糖尿病、红绿色盲、血友病等常见疾病”,侧面对适用安全审查的情形进行了限缩。
提请注意的是,此处的科技部主导的向外方单位提供人类遗传资源信息的安全审查与安全评估,并非数据安全法及个人信息保护法领域的信息跨境传输安全评估。如对外提供人类遗传资源信息同时构成《数据安全法》、《个人信息保护法》等法律法规项下需进行数据出境安全评估的情形,中方单位还需向相关网信部门申请数据出境安全评估。
6
细化伦理审查及知情同意的要求
人遗条例规定,利用我国人类遗传资源开展国际合作科学研究的,中外双方均需要通过各自所在国或地区的伦理审查。征求意见稿曾对符合一定条件下的国际合作项目的外方单位的伦理审查进行了豁免,具体包括:1)所有许可、备案项目合作研究内容均在我国境内完成;2)合作内容符合伦理原则,不涉及重大伦理问题;3)豁免外方伦理审查对受试者的无风险或风险很小。
但本次人遗条例实施细则并未延续这些标准,而是对此作了模糊化处理,删减了前述前提条件,修改为“外方单位确无法提供所在国(地区)伦理审查证明材料的,可以提交外方单位认可中方单位伦理审查意见的证明材料”,立法者本意可能是考虑到现实中很多国际合作项目中,外方单位所在国(地区)因种种原因无法提供伦理审查的情况较为常见,从而导致境内企业国际合作许可的申请陷入困境。是故,人遗实施细则在一定程度上放宽了适用要求,这一举动对后续实施过程中企业的国际合作许可申请具有一定的促进作用。但具体的适用前提如何,是否需要证明对外方单位确无法提供所在国(地区)伦理审查证明材料、审查委员会所认可的中方单位伦理审查意见的证明材料的具体形式是什么,仍待监管部门对此进一步说明。
此外,为加强对个人信息的保护与数据的监管,确保人类遗传资源提供者的合法权益不受侵害,人遗条例实施细则进一步要求采集、保藏、利用、对外提供人类遗传资源应当取得提供者的书面知情同意。与征求意见稿中的“知情同意”相比,人遗条例实施细则强调以“书面”形式作为知情同意,拟保护的法益从人类遗传资源提供者的隐私权,进一步明确包括个人信息。该等细微修订对于人类遗传资源提供者的知情权及个人信息权利保护起到一定强调效果。
声 明
文章仅代表作者观点,不视为安杰世泽律师事务所正式法律意见或建议。如需转载或引用请注明出处。如有任何问题,欢迎与本所联系。

