
作者 | 崔巍 蔡伟
一
问题的提出
根据《保险法》第十六条的规定,如果投保人在订立保险合同时因故意或重大过失未履行如实告知义务,保险人可以解除保险合同。另一方面,从民法和合同法的角度来看,如投保人故意不履行如实告知义务,则同时属于合同欺诈,相对方享有合同撤销权。但是,在保险合同项下,保险人是否可以以投保人存在欺诈为由,依据《民法典》第一百四十八条的规定撤销保险合同,历来争议颇多。对此,本文将就融资性保证保险合同纠纷案件中,投保人欺诈情形下保险人可否行使合同撤销权的问题进行讨论与分析。
二
融资性保证保险合同中的投保人欺诈
“
(一) 融资性保证保险
我国2009年修订的《保险法》正式将保证保险确认为财产保险的一种1。2017年7月11日原保监会《信用保证保险业务监管暂行办法》第一次规定:保证保险是“以信用风险为保险标的”的保险,并明确保证保险的投保人为义务人、被保险人为权利人。2 2020年5月8日原银保监会《信用保险和保证保险业务监管办法》进一步明确:融资性保证保险业务为“保险公司为借贷、融资租赁等融资合同的履约信用风险提供保险保障的信保业务”。3
在政策层面,2014年国务院在《关于加快发展现代保险服务业的若干意见》中(国发[2014]29号)提出“加快发展小微企业信用保险和贷款保证保险,增强小微企业融资能力。积极发展个人消费贷款保证保险,释放居民消费潜力”。2015年原保监会、原银监会、工业和信息化部、商务部、人民银行共同出台《关于大力发展信用保证保险服务和支持小微企业的指导意见》,进一步明确要“发挥信用保证保险的融资增信功能,缓解小微企业融资难、融资贵问题”,并将推动银行和保险合作,在银保合作中引入贷款保证保险机制,共同分担和防范化解小微企业贷款风险。由此可见,保证保险业务被引入我国的最初定位主要是解决小微企业融资问题,促进居民消费。
实务中,贷款保证保险包括个人消费贷款保证保险、机动车消费贷款保证保险、个人购房抵押贷款保证保险、企业贷款保证保险等,作为常见的融资性保证保险业务之一,其与金融机构的信贷业务存在密切关联。
“
(二) 融资性保证保险业务的常见交易结构
【案例1】 融资租赁保证保险交易结构(以电脑设备作为租赁物)
【案例2】贷款保证保险交易结构(借款用途为购买车辆)
“
(三) 保险机构主体
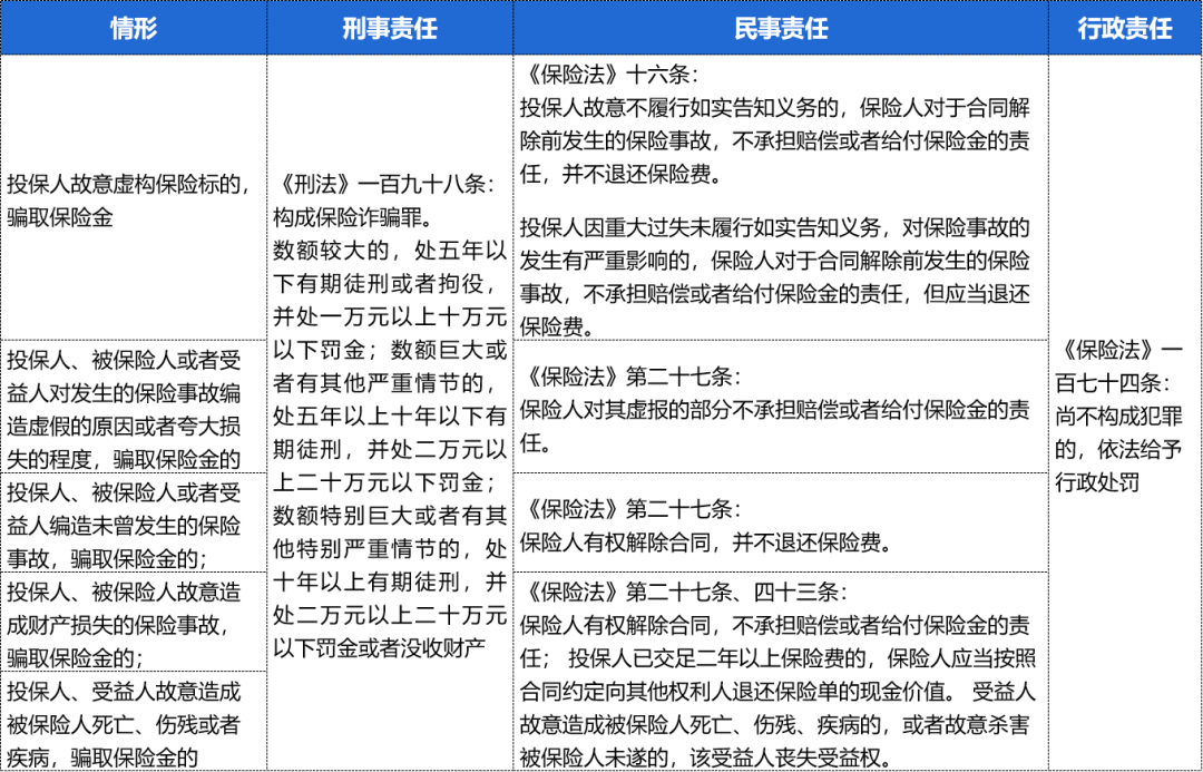
我国《刑法》第一百九十八条将“以虚构保险标的、编造虚假的原因或者夸大损失的程度、编造未曾发生的保险事故、故意造成财产损失的保险事故、故意造成被保险人死亡伤残或者疾病”五种骗取保险金的行为列为保险诈骗罪的具体情形,规定了相应的刑事责任。原《合同法》第五十二条,《民法典》第一百四十八条、第一百四十九条明确规定受欺诈方有权请求人民法院或者仲裁机构予以撤销。此外,《保险法》第二十七条、一百七十四条也规定了保险诈骗的民事责任和行政责任。
原保监会《反保险欺诈指引》进一步将保险欺诈定义为“假借保险名义或利用保险合同谋取非法利益的行为”,具体可分为保险金诈骗类欺诈行为、非法经营保险业务类欺诈行为和保险合同诈骗类欺诈行为三类。4
与《刑法》《保险法》所规定的以骗取保险金为目的的保险金诈骗类欺诈行为不同,贷款保证保险等融资性保证保险业务中的欺诈主要为投保人对保险人进行的保险合同诈骗类欺诈,实践中常表现为投保人欺诈、被保险人欺诈、投保人与被保险人共同欺诈、合作机构5(即保险合同关系之外的第三人)欺诈等多种形式。需要说明的是,不同的主体(投保人、被保险人、受益人)以及欺诈行为将有可能产生不同的法律后果(详见后文),本文仅以投保人单方欺诈投保(非与被保险人恶意串通)作为讨论范畴。在投保人单方欺诈投保中,常见的欺诈情形有:
虚构借款人身份、提供虚假材料骗取融资款;
提供虚假抵押、质押,或者在抵质押期间伪造解除抵质押登记的材料等;
合作机构挪用投保人还款,故意制造或编造保险事故。在嵌套式融资租赁交易中,实际借款人可能基于种种原因将还款支付给合作机构或其指定的第三方,但合作机构并未向出借人(一般为被保险人还款)还款而是挪作他用,待发生逾期之后向保险人索赔。6
如在融资租赁保证保险中,就曾出现投保人伪造电脑设备租赁合同等材料,虚构底层融资租赁交易,骗取保险人予以承保,进而实现其骗取被保险人融资款项的目的(如案例1)。在贷款保证保险中中,也存在投保人以虚假的借款人身份、虚假的反担保材料等方式骗取保险人承保,从而实现其骗取被保险人贷款的目的(如案例2)。
从实践情况来看,目前融资性保证保险业务的前端获客、贷前审查、贷后管理环节多数是由保险公司与其合作的第三方机构负责,贷款银行只负责提供资金。贷款银行依赖保险公司及提供的客户数据进行风险判断,实质上构成了贷款核心风控流程的外包。7
在大金融、大数据背景下,保险欺诈往往涉及多个行业。与银行业金融机构相比,保险公司自身并不具备较强的信贷风险防范和管理能力,加上现阶段保险公司在核保、理赔端更多依托于传统方式,对于业务中后端的核保、核赔等环节相对重视不足,因此保证保险业务领域的保险欺诈风险相对突出。8
三
关于投保欺诈情形下保险合同
撤销权的争议
如前所述,关于投保欺诈的法律后果,在保险法层面将产生可解除合同(《保险法》第十六条)的法律后果;除此之外,在民法层面也有可能涉及可撤销合同(《民法典》第一百四十八条)、无效(《民法典》第一百五十三条)两种法律后果。
对于投保欺诈是否会使保险合同产生民法项下的法律后果,最高人民法院2014年10月22日发布的《关于适用<中华人民共和国保险法>若干问题的解释(三)(征求意见稿)》第十条曾规定:“投保人在订立保险合同时未履行如实告知义务,保险人解除保险合同的权利超过保险法第十六条第三款规定的行使期限,保险人以投保人存在欺诈为由要求撤销保险合同,符合合同法第五十四条规定的,人民法院应予支持”。9但在正式发布的《保险法司法解释(三)》中,该条最终被删除。
目前无论是在理论界还是司法实践中,对于保险人是否可以行使合同撤销权均存在不同的观点。主要如下:
观点一:认为投保欺诈属于《保险法》第十六条涵盖的范围,根据特别法优于一般法的原则,应当排除撤销权的适用
这种观点认为,在投保欺诈情形下,《保险法》第十六条第二款规定的保险人解除权和《民法典》第一百四十八条规定的撤销权发生规范竞合,此时根据特别法优于一般法原则,应当优先适用《保险法》第十六条不可抗辩条款,排除撤销权的适用。10
目前在保险案件司法实践中,许多人民法院持类似观点。如上海金融法院在(2022)沪74民终661号保证保险合同纠纷案件民事判决书中认为:“《保险法》相对于民法而言,属于特别法,应当优先适用《保险法》的相关规定。当投保人欺诈时,保险人不得援引合同法、民法的有关规定行使撤销权,而仅能根据《保险法》第十六条的规定行使解除权”。
又如在“杨某诉中国太平洋人寿保险股份有限公司南京新区中心支公司人身保险合同纠纷案”(案号:(2020)苏01民终11209号)中,南京中院认为:“《保险法》是民法的特别法。根据法律适用原则,特别法有规定的应当优先适用特别法的规定。对于投保人欺诈投保,《保险法》已经将其纳入不可抗辩条款适用的情形加以规定,保险人只能依照《保险法》行使解除权,而不能行使民法上的撤销权。从法律实现的社会功能来看,不可抗辩条款通过固化保险合同的效力满足了社会公众对长期保险的安定性与可预测性的需要,使得保险的社会保障功能得到充分发挥,并促使保险人更加注重核保和风险控制,提高承保业务的质量。因此,不能仅因投保人欺诈投保,就将《保险法》关于不可抗辩条款的规定弃之不用”。
此外,在内蒙高院(2020)内民申2954号、广西高院(2020)桂民申238号等、新疆喀什中院(2023)新 31 民终 262号、厦门中院(2016)闽02民终1539号等案例中,法院也认为保险人不能主张行使撤销权。
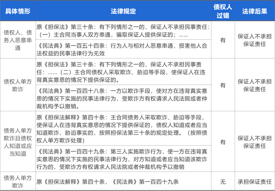
观点二:认为仅投保人欺诈情形下,应参照适用《民法典》《担保制度司法解释》第三人欺诈情形认定责任,而不应由保险人直接行使撤销权
部分观点认为:若无证据证明保证保险基础合同关系中的债权人(被保险人)、债务人(投保人)串通,或者债权人对债务人的欺诈明知或应知,仅是债务人一方欺诈,则需要适用原《担保法》第三十条及原《担保法司法解释》第四十条的规定,保险人(即保证人)并不当然免责。11具体适用规则如下:
该观点的理由为,根据最高人民法院2021年第20次法官会议纪要以及全国法院金融审判工作会议纪要(征求意见稿)(尚未正式公布,下称“金融审判会议纪要”)的规定,保证保险合同纠纷案件应当优先适用《保险法》,《保险法》没有规定的,人民法院应当根据《民法典》第四百六十七条的规定,适用民法典合同编通则的规定,并可以参照适用法律关于财产保险合同、保证合同等最相类似合同的规定。因此,对于投保欺诈的情况,可参照适用原《担保法》第三十条及其司法解释,或者《民法典》第一百四十九条有关第三人欺诈制度的相关规定。即:只有在被保险人知道或者应当知道的情形下,作为受欺诈方一方的保险人才有权请求人民法院或者仲裁机构予以撤销。
司法实践中,在(2018)最高法民申4045号等保证合同纠纷案件中,最高人民法院采用了这一观点,即:保证人如无法证明债权人、债务人之间存在串通骗取保证的事实,亦不能证明债权人知道或者应该知道债务人欺诈保证人提供担保的事实,保证人仍不得免除保证责任。而在保证保险合同纠纷类型案件中,如在北京市第四中级人民法院审理的(2021)京 04 民初 1226号、上海金融法院审理的(2019)沪 74 民终 294 号等案件中,法院均认为在投保人欺诈的情况下,仅作为基础合同债权人的被保险人(即银行或者融资租赁公司)有权选择行使合同撤销权,除非保险人有证据证明被保险人、投保人存在恶意串通的情形,否则不影响保证保险合同的效力。
观点三:在欺诈投保情形下,保险人可以行使合同撤销权
这种观点认为:《保险法》与《合同法》同属私法范畴,均应遵循意思自治原则。当发生解除权与撤销权竞合时,法律应尽量为善意当事人提供多样的救济方式,并尊重当事人基于自由意志作出的选择。保险人的撤销权与解除权的立法目的、行使要件,以及法律效果等均不相同,故二者之间并非普通法与特别法的关系。12
关于《保险法》第十六条规定的合同解除权与《合同法》《民法典》规定的合同撤销权之间的关系,有学者进一步指出:二者在权利属性、权利主体、立法目的、法律后果等方面都存在明显的区别。合同解除权属于典型的形成权,而合同撤销权实质上为一种撤销合同诉权。《保险法》并未规定保险合同撤销的情形,而《合同法》则对合同撤销的请求权人、撤销机关、撤销条件、撤销程序、法律后果等内容都作出了详尽的规定,不存在“特别法优先于一般法”规则适用的前提和基础。作为民法诚信原则在《合同法》和《保险法》中的不同体现,《保险法》第十六条不可抗辩条款与《合同法》因欺诈享有的撤销权并不冲突。13
司法实践中,人民法院报于2019年刊载的“保险人请求撤销使用虚假材料投保的保险合同应予支持”一文引用甘肃省高级人民法院审理的“殷桂玉与中国太平洋财产保险股份有限公司兰州中心支公司财产保险合同纠纷”(案号:(2019)甘71民终17号)一案中的裁判观点,认为《保险法》第十六条规定的合同解除权与合同法第五十四条中规定的合同撤销权属于当事人两种不同的民商事权利,在投保人欺诈投保的情形下,保险人可以选择行使合同撤销权,二者并不冲突。14
四
观点分析
笔者认为,根据民法原理,欺诈行为导致相对人意思表示不自由,属于合同的效力瑕疵事由,因此产生可撤销或无效的法律后果。保险人的合同撤销权系根据《合同法》及《民法典》依法产生,作为一项法律赋予的民事权利,非法律明确规定不得被限制和排除。
“
(一)投保人欺诈投保符合保险人行使撤销权
的法律规定,且无明确法律规定禁止和排除
《民法典》第一百四十八条规定:“一方以欺诈手段,使对方在违背真实意思的情况下实施的民事法律行为,受欺诈方有权请求人民法院或者仲裁机构予以撤销。”
根据原《合同法》及《民法典》的规定,在投保人欺诈投保的情况下,保险人系在对投保人履约信用风险认识错误的情况下承保,违背其真实意愿,有权请求人民法院或仲裁机构予以撤销。因此,欺诈投保情形下保险人的合同撤销权系来源于原《合同法》及《民法典》的明确规定,如无其他法律规定明确禁止或排除,应当允许保险人行使该项权利,否则会使法律有关合同撤销权的规定沦为一纸空文。
“
(二) 解除权与撤销权并不冲突
解除权与撤销权是两个相互独立的法定权利。两者在立法目的上存在差异,保险合同解除权旨在保障投保人如实告知义务的落实,而撤销权意在保护表意人的意思表示自由、真实。在主观构成要件上,针对欺诈投保的撤销权仅以故意为要件,而解除权的行使则包括故意和重大过失两种情形。
此外,撤销权与合同解除权在法律后果上也具有差异。根据《民法典》第一百五十七条、第五百六十六条规定,合同撤销权侧重于对原有法律关系的恢复,而合同解除权侧重于对守约方所受损失的弥补。
值得注意的是,《保险法》规定的解除权仅仅针对没有履行如实告知义务的投保人,而没有履行如实告知义务的行为与撤销权针对的欺诈行为存在本质区别,单纯适用解除权不足以涵盖投保人的欺诈行为。在我国的如实告知义务项下,采用“询问主义”原则,即投保人应该如实回答保险人的询问,保险人没有询问的无需答复。但是,投保人欺诈行为的范畴可能远远大于保险人的主动询问范围。如融资租赁履约保证保险中,基于最大诚信原则,投保人对其向保险人提交的融资租赁合同、设备买卖合同等材料的真实性负责,保险人无从对相关材料是否真实进行核验。因此,实践中并不存在所谓的保险人询问这一环节,如有也只是保险人在投保人提交材料的基础上进行补充询问,此时保险人询问以及投保人如实告知的范围可能并不涉及是否存在欺诈的问题。
就此,出于对欺诈行为的救济,有学者也认为即使在保险人解除权除斥期间经过之后,保险人仍可以按照民法有关欺诈的规定行使撤销权,解除权与撤销权二者之间并不会存在任何的利益失衡或不妥之处。15
因此,无论是从解除权和撤销权的立法目的、法律后果,抑或是交易安全保护来看,二者的适用并不存在冲突。
需要说明的是,投保人为保险合同当事人,因此投保人欺诈并不能与原《担保法》及其司法解释、《民法典》规定的第三人欺诈等同,也不能适用第三人欺诈情形下的责任认定规则。对此,最高院也认为:第三人欺诈必须是合同关系之外的第三人实施欺诈行为。如果是合同当事人实施欺诈,则应适用《民法典》第148条的规范进行调整。16
“
(三) 欺诈投保不属于融资性保证保险的可保风险
如梁慧星教授认为,保证保险合同所承保的是不确定的客观风险。除投保人(债务人)死亡、丧失劳动能力、陷入破产等客观原因外,保险事故之发生(不履行债务),均属于投保人故意为之。
根据原银保监会《信用保险和保证保险业务监管办法》(银保监办发[2020]39号,下称“监管办法”)第一条规定,保证保险系以履约信用风险为保险标的的保险。基于该规定,在融资性保证保险中,保险人承保的是基于被保险人(出借人或出租人)对投保人(借款人或承租人)享有的合法有效的债权。18
并且,《监管办法》第七条第一款规定,保险公司开展信用保险和保证保险业务,不得承保不会实际发生的损失或损失已确定的业务。
“
(四)仅依靠合同解除权,无法全面维护受
欺诈情形下保险人的权益
根据《保险法》第十六条第三款,自合同成立之日起超过二年的,保险人不得解除合同;发生保险事故的,保险人应当承担赔偿或者给付保险金的责任,此为保险人不可抗辩条款。但在融资性保证保险业务实践中,投保人以欺诈行为骗取保险人承保,其保险期间以及贷款期间/融资租赁合同期间往往就长达2-3年,期间投保人还可以“借新还旧”的形式延缓逾期及风险爆发的时间。
由于融资性保证保险业务中,保险人、被保险人(即银行或融资租赁公司)均无法掌握投保人真实的经营和财务状况,通常只有在发生逾期之后的理赔调查阶段,保险人才会发现投保人存在欺诈投保的情形,而此时距离投保时已远远超过2年的可抗辩期间,保险人无法通过行使合同解除权维护自身的合法权益。
另外,需要说明的是,最高人民法院《金融审判会议纪要(征求意见稿)》第五十条明确规定:“贷款人在保险事故发生后要求保险人承担给付保险金责任,保险人以被保险人未按有关法律法规和贷款管理规定审查投保人的资信情况,违反法定或约定义务为由拒绝承担保险责任的,人民法院不予支持。”该规定正式出台后,保险人以贷款人(银行等)未尽资信调查义务主张免责或减轻责任将无法得到支持。
但现实情况是:融资性保证保险业务中,作为被保险人的银行、融资租赁公司作为银行业金融机构,较保险人具有更强、更专业的信贷风控能力(信贷风控是一个宽泛的概念,客户筛选、调查、授信、签约、放款、支付、跟踪、收回的全流程都涉及风险管理,大部分环节保险公司并不掌控)。19同时,目前许多保险公司还未完成与央行征信中心、第三方征信机构系统对接工作;对于交易真实性、贷款偿还情况、还款资金的安全性等风险无法实现有效管控。20保险人无法及时发现存在投保欺诈的情形,这就导致了投保欺诈行为往往能轻而易举获得成功,最终将损失和风险转由保险人承担。
因此,仅仅通过《保险法》第十六条,无法完全解决欺诈投保情形下保险人权益维护的问题。
“
(五) 基于合同公平原则,应当允许保险人
行使合同撤销权
在融资性保证保险合同关系中,存在着投保人与被保险人之间的基础合同关系(融资租赁合同或委托贷款合同关系等)、投保人与保险人之间的保险合同关系两层法律关系。
在基础合同关系中,目前司法实践中大部分案例(如(2021)京 04 民初 1226号)均认可被保险人(即融资租赁合同的出租人,贷款合同的贷款人)可以选择行使合同撤销权。
在保险合同关系中,根据《金融审判会议纪要(征求意见稿)》第五十二条,保证保险的投保人(即借款人)在被认定为强制搭售的情况下,也有权请求撤销保险合同。合同撤销后,保险人尚未承担保险责任的,投保人有权请求返还保费。
合同撤销权是合同当事人双方平等享有的权利,对合同各方当事人应当是一视同仁的。如果仅认可投保人、被保险人的合同撤销权,而不认可保险人在投保欺诈情形下的合同撤销权,不仅缺乏法律依据,而且有违平等原则及公平原则。21
此外,如果投保人因被保险人误导、欺诈而要求撤销合同时,对投保人来说,撤销合同可能比解除合同更为有利。因为如果是解除合同,投保人应当对解除之前保险人的相关成本和已担风险承担费用,而撤销合同之后,投保人所交纳的保费也可以完全被退回。可见,允许保险人在投保欺诈背景之下享有合同撤销权,并不完全排除不可抗辩条款对保险人合同解除权的限制。22
需要说明的是,健康的保证保险合同关系应是银行金融机构、保险人各司其职,各自尽到自身的核保义务和审贷责任,这样才能最大程度发挥其便利融资、服务实体经济的作用,而不是沦为合同诈骗、贷款诈骗的工具。保险人不应被当作银行金融机构审贷义务的替代者,保证保险也不应被当作信贷风险的兜底。如发生逾期、坏账风险时不考虑投保人、被保险人过错情况,允许保险人行使撤销权撤销合同,而均由保证保险充当“冤大头”,则偏离了保证保险为小微企业提供融资便利、弥补损失的功能定位。
实务中,关于融资性保证保险业务中的审贷职责分担问题,目前各地政策均趋向于由保险人、被保险人共同承担。如天津市2015年1月1日出台的《天津市小微企业贷款保证保险风险补贴资金管理办法(试行)》规定,由贷款银行与承保人按30︰70的比例分担贷款本金损失。浙江省提出保险机构和银行要建立风险共担机制,原则上按7:3的比例分摊贷款本息损失风险。银保双方要在客户开发、信息共享、信息披露、系统互通互联、贷后管理、欠款追偿、业务培训等多个环节紧密合作。23由此充分说明,由保险人独自承担业务风险和损失,是有失妥当的。
“
(六) 允许保险人行使合同撤销权,符合融资性保
证保险的监管目标,有利于保险行业的健康发展
2023年1月10日,最高人民法院审委会专职委员刘贵祥在全国法院金融审判工作会议中发表“关于金融民商事审判工作中的理念、机制和法律适用问题”的讲话,该讲话于2023年发表于《法律适用》第1期。该讲话中,刘贵祥大法官提出:“人民法院在处理对金融市场有重大影响、社会关注度高的重大案件时,要了解相关的监管措施,听取监管部门意见,使重大案件的处理具有‘三个效果’统一的市场示范效应。强化金融治理协同,要注意把握好金融司法的职能定位。金融民商事审判重在定分止争,通过在案件审理中对市场交易行为的肯定性或否定性评价,以及民事责任的认定,引导市场主体规范操作、合法经营。”
针对保证保险业务,原保监会早于2017年7月出台的《信用保证保险业务监管暂行办法》第九条即已明确规定:“保险公司开展信保业务,不得存在以下行为:(一)承保投保人违法违规、规避监管等行为;(二)承保不会实际发生的损失或已确定的损失……”。此后原银保监会于2020年出台的《监管办法》第七条继续强调,保证保险不能承保不会实际发生的损失或损失已确定的业务,不能通过保单特别约定或签订补充协议等形式,实质性改变经审批或备案的信保产品。银保监会有关部分负责人在答记者问中专门指出,保证保险业务发展的目标是鼓励保险公司为普惠型小微企业提供融资增信支持,促进高质量发展。
自2014年国务院《关于加快发展现代保险服务业的若干意见》提出大力发展保证保险业务以来,解决小微企业融资难、融资贵问题,促进居民消费即成为保证保险发展的目标与使命。
但由于在融资性保证险业务中,保险公司主要为银行、P2P平台以及小贷公司、消费金融公司等其他机构的贷款资金提供增信,而贷款交易过程中银行金融机构及保险人均缺乏对资金的管控,存在套利空间,导致不法分子利用漏洞获得非法利益,相关问题近年来在汽车消费贷款保证保险业务中尤为严重,呈现涉及主体众多、影响面广的特征。24
在投保欺诈情形下,贷款人的资金最终并未实际发放到小微企业手中,而是被部分P2P平台、合作机构等主体以合同诈骗、贷款诈骗的方式窃取。在该交易环节中,部分小微企业不仅未获得贷款,反而面临着保险人赔付之后的代位求偿。
如在案例1中,投保人伪造80家网吧的《电脑设备租赁协议》,骗取保险人承保出具履约保证保险保险单,从而最终实现骗取被保险人的融资租赁款项。在发生逾期后,被保险人仅向保险人报案索赔。如保险人赔付之后,则作为名义上的“借款人”,该80家网吧仍将面临着被代位求偿的风险。
由此可见,在整个交易环节中,中小微企业并未因保证保险的存在获得便利和优惠,投保人以投保欺诈的方式成功使得被保险人、保险人成为其骗取贷款资金的工具。
因此,应当认可在欺诈投保情形下保险人的撤销权,遏制融资性保证保险业务中的投保欺诈行为,避免保证保险成为犯罪分子实施合同诈骗、贷款诈骗的工具。
五
展望及风险防范建议
如前文所述,欺诈投保情形下保险人应当具有主张撤销保险合同的权利,这不仅是基于保险原理和法律规定,而且也有利于保险行业防范投保欺诈风险。
近年来由于保证保险案件风险频发,加之一般具有涉众广、标的额巨大、刑民交叉的特点,该类型案件逐渐引起了司法机关的注意。各地人民法院也以出具司法建议的形式向保险人、监管部门提出建议,提出规范保证保险业务流程、加强对投保人信用、还款能力的审查和风险评估,防范投保欺诈风险。25
第一, 在保证保险展业方面,2020年银保监会出台《监管办法》之后,曾同步出台了《融资性信保业务保前管理操作指引》及《融资性信保业务保后管理操作指引》(下称“《指引》”),要求进一步提高财产保险公司经营融资性信保业务的管控水平。结合《监管办法》及《指引》,建议保险人在面对欺诈投保时,可分具体情形合理运用解除权和撤销权进行救济。同时,为保障权利的及时、有效行使,在开展保证保险业务过程中需要注意以下事项:在保险条款中明确约定以虚假投保资料、虚假抵质押投保等欺诈投保行为为除外责任或可撤销合同的情形,并及时履行提示说明义务。
第二, 在与合作机构、被保险人的保险合作协议中明确约定“在投保人或汽车经销商通过欺骗手段取得贷款,构成犯罪”等情况下,对于被保险人的损失,保险人不承担赔偿责任。
第三, 保险人应当按照《监管办法》及《指引》的要求,加强保证保险业务的核保管理、反欺诈管理、保后监控、逾期催收等工作。
笔者认为,对于融资性保证保险业务中欺诈投保行为,应当允许保险人行使合同撤销权进行救济,以使法律赋予当事人的权利得到真正实现,同时为保证保险业务的规范发展提供正确指引。另外,面对欺诈投保风险,不仅仅需要保险人加强核保,合规展业,也需要作为被保险人的银行业金融机构在审贷义务上的积极作为,更需要行业协会、监管部门的共同努力。由于融资性保证保险业务涉及两重交易结构,并同时涉及银行、保险、汽车、互联网等多个行业。因此,在大金融、大数据背景下,需要各行业的力量共同建立跨行业的防范欺诈投保的协助机制,以及数据一体化管理体系26,在此基础上久久为功,塑造行业新气象。
注释:
声 明
文章仅代表作者观点,不视为安杰世泽律师事务所正式法律意见或建议。如需转载或引用请注明出处。如有任何问题,欢迎与本所联系。

