
6月26日,山东省人民政府网站发布重磅消息:山东省人民政府办公厅了公布第一批化工园区和专业化工园区名单,包括30家化工园区和1家专业化工园区。9月28日,山东省颁发关于公布第二批化工园区和专业化工园区名单的通知,看样子势必要做到化工生产企业总数要减少20%以上,化工园区控制在百家以内!

9月29日,山东省政府正式公布第二批化工园区和专业化工园区名单,包括15家化工园区和1家专业园区。这与7月份公示的名单相比减少了2家。 至此,加上首批公布的30家化工园区和1家专业园区,山东已公布45家化工园区和2家专业园区。
山东省化工产业规模大,园区数量多,截至2016年底山东省拥有各类化工园区199个,但入园企业仅为2978家,仅占全省化工企业8000家的37.2%。行业结构还不尽合理、空间布局相对分散等问题,尤其是山东地处“2+26”京津冀大气污染传输通道地带,安全生产和环境保护的压力持续增加,产业转型升级的压力明显。
山东省政府高度重视化工产业发展,把化工产业安全生产、转型升级、提质增效作为加快全省新旧动能转换的一项重大任务,化工园区提质升级、规范化管理需求紧迫。在此背景之下,山东省七个月之前就发布了《山东省化工园区认定管理办法》。经过紧张的筹备,山东省接连公布了通过拟认定的园区。






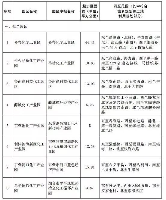
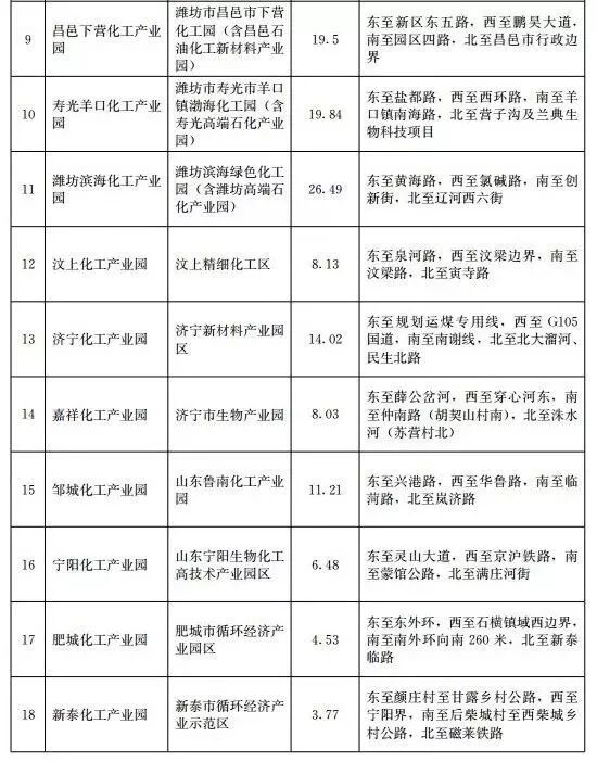
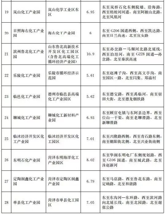
附:山东省第一批化工园区和专业化工园区名单




山东专业化工园区认定管理办法
日前,山东政府办公厅正式印发《山东省专业化工园区认定管理办法》《山东省化工重点监控点认定管理办法》,对化工园区和企业的专业化、集约化发展作出明确要求。一起了解一下“专业化工园区”都有哪些要求吧。

专业化工园区与已印发的《山东省化工园区认定管理办法》相比,专业化工园区的认定尤其突出园区面积、主导产业、管理考核三项内容。
专业化工园区建成区连片面积须在2平方公里以上,或者规划连片面积在3平方公里以上、建成区面积在1平方公里以上。
同时,专业化工园区应形成专业特色突出的主导产业,已建成区内特色主导产业主营业务收入占园区所有企业主营业务收入的比重要达到80%以上。
什么叫“专业化工园区”?
专业化工园区是指以农药、涂料、水处理剂、生物化工等精细化工和化工新材料产业为纽带形成的生产加工体系匹配、产业联系紧密、原材物料互供、物流成熟完善、公用工程专用、污染物统一治理、安全设施配套、资源利用高效、管理科学规范的产业聚集区。
科学规划,合理布局
园区总体发展规划与所在市、县(市、区)主体功能区规划、城乡规划、土地利用规划、生态环境保护规划等相符,产业布局符合国家、区域和省、市产业布局规划要求。
集聚集约,特色凸显
园区突出专业特色化工产业发展,坚持上下游关联配套,发展循环经济,实现能源高效利用。
安全环保,绿色发展
园区加强安全和环保管理,提升本质安全和环境保护水平,实施责任关怀,实现绿色发展。
配套完善,设施共享
园区配套完善基础设施和公用工程,具有较高信息化水平和较强公共服务能力。
(一)建成区连片面积在2平方公里以上,或者规划连片面积在3平方公里以上、建成区面积在1平方公里以上;
(二)应编制总体发展规划,并与所在市、县(市、区)规划(主体功能区规划、城乡规划、土地利用规划、生态环境保护规划等)相符,满足生态保护红线、环境质量底线、资源利用上线和环境准入负面清单、山东省渤海和黄海海洋生态红线等相关要求;
(三)应形成专业特色突出的主导产业,已建成区内特色主导产业主营业务收入占园区所有企业主营业务收入的比重达到80%以上;
(四)具有批准时效期内的整体性安全风险评价、环境影响评价、规划水资源论证报告;
(五)远离所在城市主城区,不处于主城区主导风向上风向;
(六)园区内企业生产、储存装置与学校、医院、居民集中区等敏感点的距离符合安全、卫生防护等有关要求(市或县〔市、区〕政府已编制规划并承诺2020年6月30日前完成搬迁的,视为符合条件);
(七)按照有关规定实行集中供热(不需要供热的园区除外);
(八)具备集中统一的污水处理设施。园区污水处理出水水质符合《城镇污水处理厂污染物排放标准》(GB18918-2002)一级A标准规定的指标要求及有关地方标准要求。园区入河(入海)排污口的设置应符合相关规定,污水排放不影响受纳及下游水体达到水功能区划确定的水质目标;
(九)危险废物安全处置率达到100%;
(十)设有集中的安全、环保监测监控系统;
(十一)按环评批复要求设有地下水水质监测井并正常运行;
(十二)当年度没有受环保限批、挂牌督办,不存在限期整改未完成等事项;
(十三)根据规划建设的产业情况和主要产品特性,配备符合安全生产要求的消防设施和力量。
按照《山东省专业化工园区评分标准》(以下简称《评分标准》,见附件),对园区的规划布局、公共基础设施、安全生产、环境保护、经济发展等方面进行细化赋分,认定园区总评分应在60分及以上。
为确保园区坚持发展专业特色产业,山东省将每两年对专业化工园区进行一次考核。园区内企业存在生产、储存装置与学校、医院、居民集中区等敏感点的距离不符合安全、卫生防护等有关要求,且市或县(市、区)政府未能按照承诺于2020年6月30日前完成搬迁的,取消园区资格。
为解决不易搬迁入园的重点化工企业未来发展问题,我省将处于省政府公布的化工园区和专业化工园区之外,符合国家产业政策、技术水平高、规模总量大、税收贡献突出、安全环保措施完善的化工生产企业,认定为化工重点监控点。
对在专业化工园区认定后,新建、扩建与主导产业无关联项目的,责令限期整改;整改期间,暂停办理除安全隐患整治和环境污染治理项目以外的新建、扩建项目相关手续。
一旦出现违规新建、改建、扩建项目,发生较大及以上生产安全事故或环境突发事件,环境监测一年发现两次及以上超标以及其他严重违法违规行为中的任何一项,监控点将被责令限期整改,整改期间暂停监控点资格,整改验收仍不合格的撤销监控点资格。
另外,因产业政策、规划调整等条件变化,不宜继续从事化工生产的,监控点也将被取消资格。
据悉,山东省将严格实行总量控制,全省化工园区、专业化工园区总量分别控制在75家以内、10家以内。到达该上限后,确有必要增设的,按照“撤一建一”的原则办理。按此计算,化工园区名额只剩30个,专业园区剩8个。
来源|流程工业
声明|本文观点不代表聚烯堂,若该文章涉及版权问题,请及时联系我们,我们将第一时间予以删除。


