
裁判要旨
保理人明知应收账款系虚构的,保理人与应收账款债权人之间成立借款法律关系。无证据证明保理人以发放贷款为主要业务或主要利润来源的,该借款法律关系有效,应收账款债权人对保理人负有本息偿付义务。但因不存在真实的应收账款,亦不存在保理人基于对真实应收账款及付款承诺发放借款的信赖,债务人又未作出提供担保等增信的意思表示,保理人要求债务人承担支付义务,不予支持。
审判实践中,应收账款债权人和债务人抗辩应收账款虚构且保理人明知的情形并不鲜见,但囿于举证及事实查明的困难,认定保理人明知的情形则较为少见。
本案系经审理查明保理人明知应收账款虚构的案件,案涉法律关系的性质与效力如何认定、应收账款债权人尤其是债务人应否及如何承担责任,均是当事人争议的焦点,也是审理中的难点。本案根据《民法典》的相关规定,就上述问题进行了较为系统深入的剖析。尤其是其中关于保理人明知情形下应收账款债务人责任承担的分析,对同类案件的审理具有参考价值。
案情概述

保理人明知应收账款虚构情形下
的责任承担

一、 系争法律关系性质与效力的认定?
关于争议焦点一,真实、合法、有效的应收账款转让是开展保理业务的前提。本案江铜保理公司相关经办员工于庭审中的陈述与公安机关询问笔录中的陈述基本一致,两证人的证言相互印证,足以证明案涉保理业务的购销合同系由江铜保理公司在顿展公司与长展公司已履行完毕的购销合同基础上制作而成,案涉保理业务并不存在真实有效的应收账款,且江铜保理公司与顿展公司、长展公司均明知案涉应收账款系虚构。本案法律关系应认定为江铜保理公司与顿展公司之间的借款关系。由于借款行为系真实意思表示,且不存在法定无效情形,亦无证据显示江铜保理公司以发放贷款为主要业务或主要利润来源,该借款法律关系应作有效处理。
二、 顿展公司和长展公司应否及如何承担付款责任?
关于争议焦点二,江铜保理公司向顿展公司支付了涉案融资款,顿展公司应当按约承担还本付息的责任。由于本案不构成保理法律关系,江铜保理公司向顿展公司收取、抵扣保证金亦缺乏法律依据,应以江铜保理公司向顿展公司实际发放的款项250,000,000元作为本案借款本金。双方协议中约定、江铜保理公司据此主张的保理回购款中除去本金的部分以及自2017年8月9日起的违约金,性质上相当于借款合同项下的利息及逾期利息,但江铜保理公司可以主张的逾期利息不应超过法定保护上限。
关于长展公司应否承担支付责任。首先,根据查明事实,顿展公司对长展公司并不享有应收账款,江铜保理公司无权要求长展公司承担应收账款的给付义务。其次,从长展公司出具的确认回执的内容看,长展公司只是就并不存在的应收账款的支付方式以及违反该支付方式的后果向江铜保理公司作出了承诺,并无由长展公司履行融资款的还款义务或在顿展公司不履行还款义务的情况下长展公司履行付款义务的意思表示。第三,本案借款系发生于江铜保理公司与顿展公司之间,江铜保理公司明知应收账款不存在、应收账款不能为案涉融资款的归还提供任何担保仍对顿展公司出借款项,对江铜保理公司而言亦不存在基于对真实应收账款以及长展公司付款承诺向顿展公司发放款项的信赖。长展公司的行为与本案借款不能归还的风险并无因果关系,相应的风险应由江铜保理公司自行承担。因此,江铜保理公司要求长展公司就案涉融资本息的清偿承担支付义务,缺乏法律依据,不予支持。
《中华人民共和国民法典》
第一百四十六条 行为人与相对人以虚假的意思表示实施的民事法律行为无效。
以虚假的意思表示隐藏的民事法律行为的效力,依照有关法律规定处理。
第七百六十一条 保理合同是应收账款债权人将现有的或者将有的应收账款转让给保理人,保理人提供资金融通、应收账款管理或者催收、应收账款债务人付款担保等服务的合同。
第七百六十三条 应收账款债权人与债务人虚构应收账款作为转让标的,与保理人订立保理合同的,应收账款债务人不得以应收账款不存在为由对抗保理人,但是保理人明知虚构的除外。
江铜保理公司诉顿展公司等借款合同纠纷案
【基本案情】
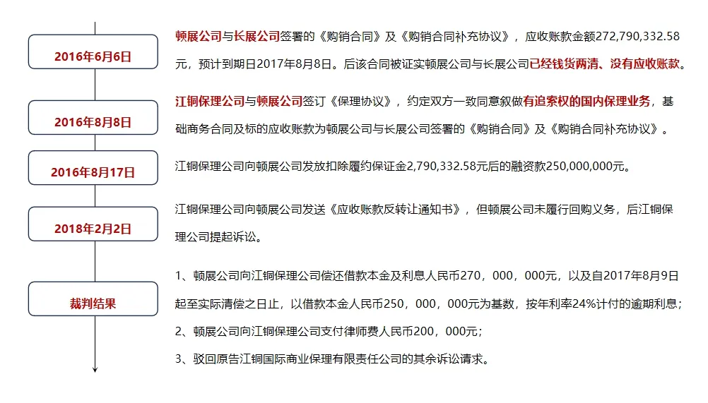
2016年8月8日,江铜保理公司与顿展公司签订《保理协议》,约定双方一致同意叙做有追索权的国内保理业务,基础商务合同及标的应收账款为顿展公司与长展公司于2016年6月6日签署的《购销合同》及《购销合同补充协议》,应收账款金额272,790,332.58元,预计到期日2017年8月8日;顿展公司转让、江铜保理公司受让标的应收账款的对价,即保理款为252,790,332.58元;本协议项下保理为有追索权保理。长展公司出具《回执》载明已收到《应收账款债权转让通知书》,《应收账款债权转让通知书》项下提及应收账款真实、有效且尚未偿付。
2016年8月17日,江铜保理公司向顿展公司发放扣除履约保证金2,790,332.58元后的融资款250,000,000元。
2018年2月2日,江铜保理公司向顿展公司发送《应收账款反转让通知书》。由于顿展公司未履行回购义务,江铜保理公司遂提起本案诉讼,要求顿展公司支付回购款、长展公司在应收账款及其逾期违约金范围内承担连带清偿责任。
案涉保理业务的基础债权债务资料包括《购销合同》、《购销合同补充协议》、发票及提货单,上述资料均为复印件,顿展公司、长展公司在复印件上加盖公章。
法院查明,公安机关曾经询问江铜保理公司分管风控的工作人员,工作人员陈述,顿展公司与长展公司之间贸易合同约定的是“带款提货”,已经钱货两清、没有应收账款了,照理是不符合申请保理条件的,所以需要法务做一份有收款账期的贸易合同来让顿展公司和长展公司重新签订。工作人员在经办案涉保理业务时就知道顿展公司提供的用来做保理的贸易合同是没有账期的,是不能做保理融资的,所以才帮顿展公司重新草拟一份有账期的贸易合同,具体的业务数据就根据顿展公司提供的发票和提货单金额、数量来填写。
【裁判结果】
上海金融法院于2021年1月29日作出民事判决:1.顿展公司向江铜保理公司偿还借款本金及利息人民币270,000,000元,以及自2017年8月9日起至实际清偿之日止,以借款本金人民币250,000,000元为基数,按年利率24%计付的逾期利息;2.顿展公司向江铜保理公司支付律师费人民币200,000元;3.驳回江铜保理公司的其余诉讼请求。
一审判决后,江铜保理公司依法提起上诉。上海市高级人民法院于2022年3月4日作出民事判决,驳回上诉,维持原判。
【裁判理由】
法院认为,首先,真实、合法、有效的应收账款转让是开展保理业务的前提。本案在案证据足以证明案涉保理业务的购销合同系由江铜保理公司在顿展公司与长展公司已履行完毕的购销合同基础上制作而成,案涉保理业务并不存在真实有效的应收账款,且江铜保理公司与顿展公司、长展公司均明知案涉应收账款系虚构,本案法律关系应认定为借款法律关系。由于借款行为系双方真实意思表示,且不存在法定无效情形,亦无证据显示江铜保理公司以发放贷款为主要业务或主要利润来源,该借款法律关系应作有效处理。江铜保理公司向顿展公司支付了涉案融资款,顿展公司应当按约承担还本付息的责任。由于本案不构成保理法律关系,江铜保理公司向顿展公司收取、抵扣保证金亦缺乏法律依据,应以江铜保理公司向顿展公司实际发放的款项250,000,000元作为本案借款本金。
其次,关于长展公司应否承担支付责任。根据查明事实,顿展公司对长展公司并不享有应收账款,江铜保理公司无权要求长展公司承担应收账款的给付义务。另外,从长展公司出具的确认回执的内容看,长展公司只是就并不存在的应收账款的支付方式以及违反该支付方式的后果向江铜保理公司作出了承诺,并无由长展公司履行融资款的还款义务或在顿展公司不履行还款义务的情况下长展公司履行付款义务的意思表示。
最后,本案借款系发生于江铜保理公司与顿展公司之间,江铜保理公司明知应收账款不存在、应收账款不能为案涉融资款的归还提供任何担保仍对顿展公司出借款项,对江铜保理公司而言亦不存在基于对真实应收账款以及长展公司付款承诺向顿展公司发放款项的信赖。长展公司的行为与本案借款不能归还的风险并无因果关系,相应的风险应由江铜保理公司自行承担。因此,江铜保理公司要求长展公司就案涉融资本息的清偿承担支付义务,缺乏法律依据,不予支持。
长期坚持提供干货不易,如文章引起大家共鸣、对大家有帮助,请大家点赞并转发,以支持我们提供更多干货,谢谢。
商务合作\内容撰写\软文推广:15201196271(备注合作事由或电联)
需求发布\业务对接\投融资需求:18600329996(电话联系)


