
作者 | 殷铭 曾萱
前 言
2024年4月8日,世茂集团控股有限公司(股份代号00813.HK,“世茂集团”)在港交所披露,中国建设银行(亚洲)股份有限公司于2024年4月5日向香港特别行政区高等法院(“香港高等法院”)提出对世茂集团的清盘呈请,涉及金额15.795亿港元。世茂集团极力反对该呈请,提出将继续推进境外债务重组,并于4月10日发布有关清盘呈请的进一步公告称,高等法院已将该呈请的首次聆讯日定为2024年6月26日,呈请人提交清盘呈请并不代表能成功进行清盘。
而在2024年1月29日,香港高等法院对中国恒大集团(股份代号03333.HK,“中国恒大”)正式作出公司清盘令并委任共同及各别清盘人。2024年3月22日,中国恒大发布自愿性公告,称其已撤回向美国法院提出的境外债务重组协议安排申请。
继中国恒大陷入严重债务危机并被香港高等法院颁布清盘令后,世茂集团近期被债权人提出清盘呈请的事件再度引发内地债权人关注。那么对于内地债权人而言,香港清盘程序究竟会产生何种影响?
本文将对香港清盘程序以及清盘令的内容进行介绍,并对香港清盘程序与内地破产程序进行对比。后续我们将另行撰文对香港清盘和内地破产的认可与协助、香港清盘程序对内地债权人的影响予以分析。
一、香港清盘程序及清盘令的内容
(一)香港清盘程序
公司法人因资不抵债(insolvency)在香港清算(liquidation)的法律程序称为清盘(winding up),清盘结束后公司解散并丧失法人主体资格。不同于个人破产(bankruptcy)适用《破产条例》第六章的规定,香港公司清盘适用的是《香港公司(清盘及杂项条文)条例》(“《清盘条例》”)第三十二章以及《公司(清盘)规则》(“《清盘规则》”)第三十二H章的规定。
《清盘条例》规定了公司清盘的两种方式:法院清盘(winding up by the court)与自动清盘(winding up voluntary)。自动清盘以是否具有偿债能力证明书(certificate of solvency)的发出与交付为区分标准,公司有偿债能力则为成员自动清盘(members' voluntary winding up),公司无偿债能力则为债权人自动清盘(creditors' voluntary winding up)。下文将简述三类清盘程序的流程。
1
法院清盘流程
债权人送达法定要求偿债书
Statutory Demand
在法定条件下法院可对公司进行清盘(《清盘条例》第177、178条)。债权人可向公司送达一份法定要求偿债书,请求公司偿付到期应支付的款项。在送达法定要求偿债书的3个星期后,债务人仍未偿付债务或未能提供令债权人满意的债务偿付方案,则被视作无能力偿付债务,债权人可向高等法院提出清盘呈请(《清盘规则》第3C条)。
债权人向法院提交清盘呈请
Petition for Winding up
若债权人向高等法院提交的清盘呈请符合条件,法院将进行聆讯排庭。为通知潜在债权人,清盘呈请公告须在聆讯前的7天或法院指示的更长时间在宪报进行刊登(《清盘规则》第24条)。法院可在呈请书提交后、作出清盘令前委任临时清盘人,临时清盘人将接管公司的资产、账簿和记录以及公司的公章(《清盘条例》第193条)。
法院聆讯并作出清盘令
Court Hearing & Order to Wind Up a Company
若在法院聆讯中相关债务不存在异议,法院会考虑各债权人的债权份额和诉求,作出清盘令。清盘令作出后,法院将于同日通知破产管理署署长,由署长将清盘令文本送达至公司并刊宪。此后,公司正式进入清盘程序,涉及的诉讼将中止或搁置,公司的财产处置行为在未获批的情况下无效。
委任清盘人
Appoint Liquidators
若在下发清盘令前未委任临时清盘人,则由破产管理署署长担任临时清盘人;若法院在下发清盘令前已委任临时清盘人,则该清盘人将继续担任至正式清盘人委任。法院可根据破产管理署署长或临时清盘人的申请委任清盘人(《清盘条例》第194条)。正式委任清盘人后,清盘人享有清盘中偿付某类债权人、以公司名义和代表公司提起诉讼或其他司法程序,以及处置公司财产、委托代理人或律师等权利(《清盘条例》第199条、附表25)。
召开债权人及分担人会议
Summon Creditors'Meeting
在召集的债权人会议及分担人会议上,清盘人将得到正式的委任,并选出由债权人和分担人组成的审查委员会,审查委员会按出席会议委员中过半数委员的意见行事(《清盘条例》第206条)。债权人会议决议获得亲自出席或由代表出席并就该决议表决的债权人中占债权价值过半数者表决赞成即为通过;分担人会议决议获得亲自出席或由代表出席并就该决议表决的分担人中占分担提供公司资产的价值过半数者表决赞成即为通过(《清盘规则》第119条)。
清盘人免任与清盘结束
Dissolution of Company
当公司清盘事务已完全结束,清盘人可依法院批准解除其职务,破产管理署署长或清盘人向公司注册司交付公司已符合解散条件的证明书后,公司自该证明书登记之日起2年届满时解散(《清盘条例》第226条)。在法院命令解散公司的情形下,当公司清盘事务已完全结束,清盘人可向法院提出有关申请,自法院作出命令的日期起公司正式解散(《清盘条例》第227条)。
2
成员自动清盘流程
股东会作出自动清盘决议
Resolution for Voluntary Winding Up
公司可自动清盘的情形如下:
在公司章程规定的存续期限届满或符合解散条件,股东会已通过决议规定公司须自动清盘;
公司通过特别决议须自动清盘(《清盘条例》第228条)。
自动清盘于自动清盘决议通过之时开始。在公司清盘决议通过日的前5个星期内,公司董事需在董事会议上发出有偿债能力证明书,以释明董事已对公司事务进行全面调查,认为公司自自动清盘日起不超过12个月内具有偿付能力(《清盘条例》第233条)。
委任清盘人
Appoint Liquidators
公司须在股东会上委任清盘人,清盘人负责公司清盘的一系列事由。在一般情况下,董事的一切权力终止,公司须自清盘开始时停止营业,法人地位延续至公司解散为止(《清盘条例》第235条)。
最终会议及解散
Final Meeting and Dissolution
若在下发清盘令前未委任临时清盘人,则由破产管理署署长担任临时清盘人;若法院在下发清盘令前已委任临时清盘人,则该清盘人将继续担任至正式清盘人委任。法院可根据破产管理署署长或临时清盘人的申请委任清盘人(《清盘条例》第194条)。正式委任清盘人后,清盘人享有清盘中偿付某类债权人、以公司名义和代表公司提起诉讼或其他司法程序,以及处置公司财产、委托代理人或律师等权利(《清盘条例》第199条、附表25)。
转为债权人自动清盘
Conversion to Creditors' Voluntary
Winding Up in Case of Insolvency
若清盘人发现公司并无偿债能力,则需召集公司债权人会议,并准备一份关于公司事务状况详尽的陈述书(《清盘条例》第237条)。会议结束后,现任清盘人免任职位,不能再以清盘人的资格行事。自此,公司自动清盘转为债权人自动清盘。
3
债权人自动清盘流程
债权人会议
Meeting of Creditors
在股东会作出自动清盘决议后的14天内,公司将安排召集债权人会议,该会议将在举行前7日以邮递方式交由债权人(《清盘条例》第241条)。会议由董事代表主持,代表需提交一份关于公司事务状况的详尽陈述书。
委任清盘人和审查委员会
Appoint Liquidator & Appoint Committee
of Inspection
债权人和公司可以在债权人会议或股东会上提名清盘人,由清盘人负责公司事务和资产处置,召开债权人会议和股东会。债权人还可以在债权人会议或股东会上委任不少于3人不多于7人的审查委员会。(《清盘条例》第242、243条)
最终会议及解散
Final Meeting and Dissolution
公司事务结束后,清盘人须编制一份清盘报告并在召开股东会和债权人会议前1个月刊登公告。清盘人在会议召开后一个星期内将报告的副本交由公司注册处处长,公司自处长登记3个月届满时自动解散(《清盘条例》第248条)。
(二)清盘令的内容
香港高等法院作出的清盘令(a winding up order)对公司所有的债权人及分担人有效,清盘令作出的同时会委任临时清盘人(一般情况下由破产管理署署长担任)。香港高等法院作出的清盘令内容或判决理由(Reason for Judgment)主要包括以下部分:
背景(Background)
公司和集团主要资产(Main assets of the Company and of the Group)
境外及境内负债(Offshore liabilities, Onshore liabilities)
公司和集团无力偿债(Insolvency of the Company and of the Group)
重组方案(Proposed restructuring)
无法发行新股或新票据(Inability to issue new shares or new instruments)
法院聆讯(Hearing)
二、香港清盘程序与内地破产程序对比
内地破产程序共有三种,即清算、重整和和解,香港的法院清盘程序与内地破产清算程序类似,均涉及公司资产处置、债务清偿等问题,且最终目的都在于在实现债权人整体利益最大化并保证债权人公平受偿。
下文将着重介绍香港清盘程序和内地破产程序的不同点。
(一)申请公司进入清盘程序/破产程序的原因
香港申请法院对公司进行清盘只需满足相关要件即可(《清盘条例》第177条),如公司无力偿付其10,000元港币或以上的债项,法院认为将公司清盘是公平公正的;或公司已藉特别决议案,议决公司由法院清盘。香港法律规定债权人可向债务人送达法定要求偿债书以判断公司有无偿付能力。非香港注册的公司也可以在香港被提出清盘呈请,但需要与香港具有充分联系。
内地申请公司破产采取的是复合判断标准(《企业破产法》第2条),原因共有两项:
一是不能清偿到期债务且资产不足以偿付全部债务,此为形式判断标准;
二是不能清偿到期债务且明显缺乏清偿能力,此为实质判断标准,但无需债权人发送类似于香港法中的法定要求偿债书。
上述法律规定只适用于境内的企业法人,境外法人不属于被申请破产的范围。
(二)清盘人/破产管理人的选任
香港的清盘人或临时清盘人并非完全由法院或破产管理署署长指定,在公司或债权人自动清盘的情况下,清盘人可由债权人及分担人会议自行委任(《清盘条例》第235、242条)。我国的破产管理人完全由人民法院指定,从律师事务所、会计师事务所、破产清算事务所等社会中介机构管理人名册和个人管理人名册中产生(《企业破产法》第13条)。
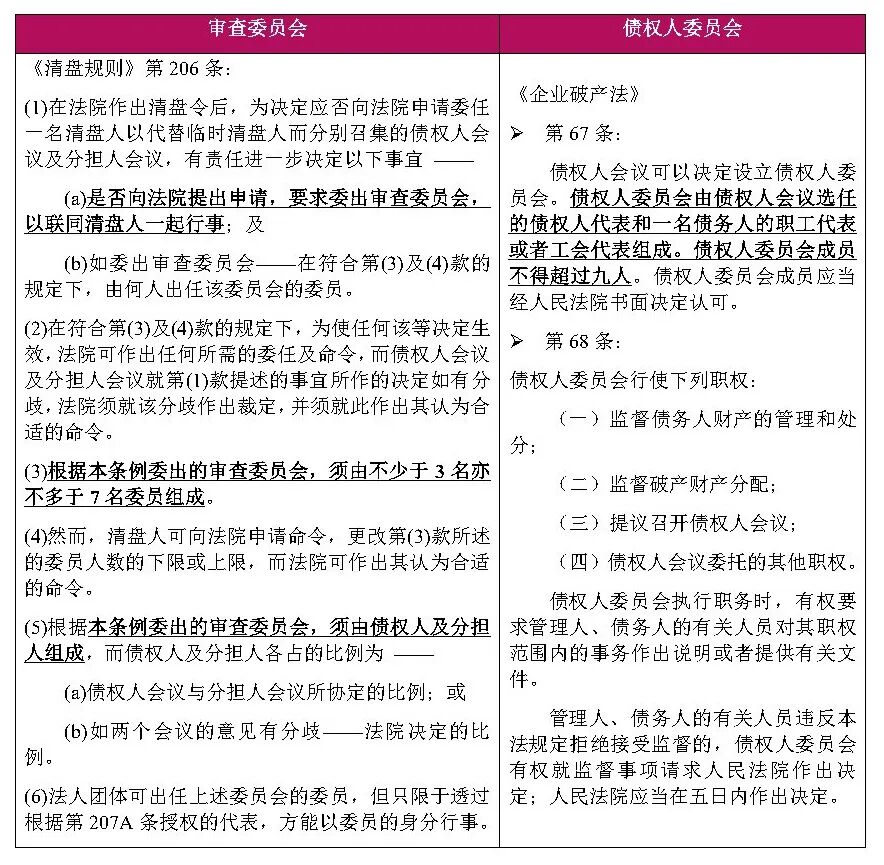
(三)审查委员会/债权人委员会的组成
在香港法院清盘程序中,临时清盘人或清盘人召开的债权人及分担人会议可决定是否设立审查委员会(《清盘条例》第206条)。审查委员会由3至7位债权人和分担人组成。审查委员会可就清盘中的工作提出意见和指示,清盘人在清盘工作中对该指示行使酌情决定权(《清盘条例》第200条)。若并无审查委员会,清盘人可向法院申请须由审查委员会作出的任何指示或准许(《清盘条例》第208条)。
内地破产程序中,第一次债权人会议由法院召开,债权人会议可以决定设立债权人委员会。债权人委员会由债权人会议选任的债权人代表和1名债务人的职工代表或者工会代表组成。债权人委员会成员不得超过9人,有权监督债务人财产的管理和处分(《企业破产法》第67、68条)。
(四)债权人会议的表决
香港法院清盘程序中,债权人会议决议通过一般需满足“获亲自出席或由代表出席并就该决议表决的债权人中占债权价值过半数者表决赞成”的条件(《清盘规则》第119条);内地破产程序中,债权人会议决议通过一般需满足“由出席会议的有表决权的债权人过半数通过,并且其所代表的债权额占无财产担保债权总额的二分之一以上”的条件(《企业破产法》第64条)。
结 语
近年来,香港与内地破产案件数量均快速上升,涉及两地的破产案件数量也不断增多。考虑到两地司法制度的差别,同时也为了推动两地破产程序的衔接与协助、优化法治营商环境,最高人民法院和香港律政司于2021年5月14日签署《最高人民法院与香港特别行政区政府关于内地与香港特别行政区法院相互认可和协助破产程序的会谈纪要》,首次为两地相互认可与执行跨境破产程序构建了合作机制。
我们将另行撰文对香港清盘和内地破产的认可与协助机制进行介绍,并分析香港清盘程序对内地债权人的影响。
作者介绍
声 明
文章仅代表作者观点,不视为安杰世泽律师事务所正式法律意见或建议。如需转载或引用请注明出处。如有任何问题,欢迎与本所联系。

