
雪佛龙菲利浦斯化学公司(CP Chem)周三宣布,公司正在研究新建一套世界级规模的1-己烯装置。
据美国商业在线3月20日消息,雪佛龙菲利浦斯化学公司(CP Chem)周三宣布,公司正在研究新建一套世界级规模的1-己烯装置。

该项目将扩大公司阿尔法烯烃(NAO)的产量和销售量。NAO广泛用于生产聚乙烯、增塑剂、合成机油、润滑油、车用添加剂、表面活性剂、纸张和多种特种产品领域。
公司负责聚合物和特种产品业务的高级副总裁Dave Morgan表示:
“因为全球聚乙烯需求继续增长,该项目的研究表明,雪佛龙菲利浦斯化学公司致力于随着客户需求的增长而扩大产能,并仍将保持1-己烯领先供应商的地位。”

世界1-己烯共聚聚乙烯
生产现状及发展前景
近年来,国外线型低密度聚乙烯(LLDPE)和高密度聚乙烯(HDPE)的共聚单体从1-丁烯向1-己烯、1-辛烯等高碳素LAO转变的趋势愈发明显。
随着新型具有良好共聚性能催化剂的开发成功以及冷凝态和超冷凝态进料技术的应用,许多公司可以经济有效地生产1-己烯共聚聚乙烯树脂。
目前美国和欧洲的LLDPE产品基本是乙烯/1-己烯共聚物,用1-己烯代替1-丁烯生产高性能的LLDPE和HDPE已成为今后发展的必然趋势。亚洲由于共聚单体资源及应用现状有所差别,LLDPE产品仍以乙烯/1-丁烯共聚物为主。

国外1-己烯共聚聚乙烯树脂的生产商主要有埃克森美孚、伊士曼化学、雪弗龙菲利普斯、巴塞尔、诺瓦化学等。
生产HDPE或LLDPE时,加入1-己烯能使PE的支化度得到显著提高,共聚物的结晶度、熔点和密度均较低,因此柔韧性和抗撕裂性均较好。
由1-己烯共聚制得的线型低密度聚乙烯(LLDPE) 与1-丁烯共聚制得的LLDPE相比,拉伸强度、抗冲击强度、抗撕裂性和耐用性均明显优越,可作为高档专用PE树脂,制出高韧高强且厚度更薄的 LLDPE,特别适用于大型中空吹塑容器、管材、包装薄膜材料和农用覆盖膜等。

我国1-己烯共聚聚乙烯
生产现状及发展前景
随着国外一些高档LLDPE进入国内市场,已对国内同类企业造成影响。当前,国内LLDPE的主要问题是档次低产品过剩,高性能、多功能专用牌号的产品短缺。因此,国内LLDPE的发展必将使用1-己烯作共聚单体来生产优异产品。

我国的LLDPE装置与HDPE装置类似,新上的装置中虽然有1-己烯共聚牌号,但由于国内缺乏1-己烯资源,实际生产主要是用1-丁烯作共聚物,牌号集中现象十分突出。
1-己烯共聚牌号的关键问题是我国1-己烯缺乏,且价格昂贵,产品成本太高而很少生产。1-己烯代替1-丁烯生产高性能的LLDPE 已成为今后发展的必然趋势,是突破我国PE发展 瓶颈的关键因素。

1-己烯的应用及制备
1-己烯为无色液体,不溶于水,溶于乙醇。易燃,有毒,具刺激性。与60%硫酸作用生成2-己醇和己基磺酸,与高锰酸钾反应生成甲酸和戊酸。随着市场对膜料和管材料需求量的增加,1-己烯的使用量越来越大。
1-己烯是线性聚乙烯(低密度和高密度)树脂的重要共聚单体,也是制造高级增塑剂、合成润滑油等精细化工产品的重要原料。1-己烯市场需求增长迅速,具有很高的经济价值,我国大部分1-己烯必须依赖国外进口。目前,我国线性聚乙烯大多都是采用1-丁烯作为共聚单体,其共聚线性聚乙烯的性能难比1-己烯共聚的线性聚乙烯的性能,因此,用1-己烯代替1-丁烯作为共聚单体势在必行。
1-己烯可用于香料、染料和树脂制造以及聚合物改性。作为生产高附加值聚乙烯的共聚单体,1-己烯在高分子材料、精细化工和制药等领域应用广泛。1-己烯是一种重要的α-烯烃产品,主要作为生产高附加值聚乙烯的共聚单体。由其生产的聚乙烯具有拉伸强度高、抗冲击、抗撕裂、耐穿刺和高透光等优点,特别适合于生产包装膜、农业用膜以及大口径管材等。
目前,1-己烯的工业生产主要有石蜡裂解、齐聚和萃取分离等方法。石蜡裂解法技术较成熟,是生产线性α-烯烃的传统方法,但所产α-烯烃品质较低,国外已基本不用该方法。乙烯齐聚法生产的α-烯烃品质较高,国外α-烯烃生产主要采用该方法,国内齐聚技术发展比较晚,近两年才建成乙烯齐聚生产1-己烯的工业示范装置。
专利CN100400483C提供了一从1-己烯物料中提 浓1-己烯的方法,所述方法通过先将原料与含Ag离子的络合剂络合,所得络合液再经萃取 剂萃取,然后将萃取液中进行蒸馏,通过反复重复上述过程将所述物料提浓。该文献所述的 1-己烯物料仅包括1-己烯、反-2-己烯、顺-2-己烯、反-3-己烯、顺-3-己烯几种物质。
专利US6483000B2提供了一种从烃混合物中分离1-戊烯的方法,所述物流经预分馏、超精馏、醚化、水洗、甲醇回收、干燥等步骤处理后,分离出1-戊烯产品。专利CN102452888A提供了一种从费托合成油中提纯1-己烯的方法,所述方法包括 费托合成油品的预切割、萃取精馏塔脱氧化物、萃取精馏脱烷烃、醚化反应脱叔碳烯烃、萃取脱乙醇、精密精馏步骤,最后分离出聚合级的1-己烯产品。
CN201410062062.5为了克服上述现有技术存在的缺陷提供一种工艺流程简单、 成本较低的从碳氢混合物料中分离提纯1-己烯的方法。通过以下技术方案来实现:一种从碳氢混合物料中分离提纯1-己烯的方法,采用以下步骤:
(a)碳氢混合物原料物流进入预切割单元,得到C6-轻馏分物流、C6馏分物流和C6+ 重馏分物流;
(b)C6馏分物流进入醚化反应器,与甲醇物流进行醚化反应,得到产物物流;
(c)产物物流进入反应精馏塔,塔顶采出含1-己烯的C6馏分物流,塔釜采出含醚产物的烃物流;
(d)C6馏分物流进入精分塔,塔顶采出沸点比1-己烯低的馏分物流,塔釜得到1-己 烯和比1-己烯沸点高的馏分物流;
(e)馏分物流进入精分塔,塔顶采出富1-己烯物流,塔釜采出沸点比1-己烯高的馏 分物流;
(f)富1-己烯物流进入萃取精馏塔,塔顶得到C6烃物流,该物流中富含正构、异构 烷烃、内烯烃、环烯烃、支链烯烃、环烷烃中的一种或多种组分,塔釜采出萃取剂和1-己烯的 混合物流;
(g)混合物流进入1-己烯分离塔,塔顶得到1-己烯物流,塔釜采出再生的萃取剂物流,该物流与新鲜萃取剂物流混合后返回萃取精馏塔上部循环使用;
(h)精分塔顶采出的沸点比1-己烯低的馏分物流进入水洗塔的下部,与从塔上部 进入的水物流进行水洗,塔顶得到烃物流,塔釜采出甲醇水溶液物流;
(i)甲醇水溶液物流进入甲醇回收塔,塔顶得到甲醇物流,该物流与新鲜甲醇物流 混合后进入醚化反应器,塔釜采出水物流,与新鲜水混合后循环回水洗塔上部。
所述的碳氢混合物原料物流为不同工业生产方法得到的含1-己烯的烃流股,包括 含1-己烯的碳数范围为C4~C100的烃混合物,其中同一碳数烃类化合物包括正构及异构烷 烃、直链α-烯烃、支链烯烃、内烯烃、环烯烃、芳烃或环烷烃。所述的碳氢混合物原料物流在预切割单元中采用两塔或多塔联合操作法,或采用 单一隔壁塔法进行分离,经预切割单元切割得到的C6馏分物流中,1-己烯含量大于5wt%。
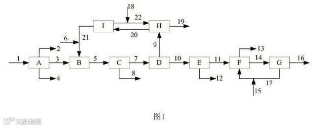
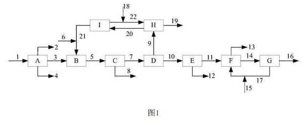
图1为工艺流程图。

图1中,A为原料预分离单元、B为醚化反应器、C为反应精馏塔、D为精分塔、E为精分 塔、F为萃取精馏塔、G为1-己烯分离塔、H为水洗塔、I为甲醇回收塔;1为碳氢混合物原料物 流、2为C6-轻馏分物流、3为C6馏分物流、4为C6+重馏分物流、5为醚化产物物流、6为新鲜甲醇 物流、7为含1-己烯的C6馏分物流、8为含醚产物的烃物流、9为沸点比1-己烯低的馏分物流、 10为比1-己烯沸点高的馏分物流、11为富1-己烯物流、12为沸点比1-己烯高的馏分物流、13 为C6烃物流、14为混合物流、15为新鲜萃取剂物流、16为1-己烯物流、17为萃取剂物流、18为 新鲜水物流、19为烃物流、20为甲醇水溶液物流、21为甲醇物流、22为水物流。
来源|chemical book、聚烯烃人
声明|本文观点不代表聚烯堂,若该文章涉及版权问题,请及时联系我们,我们将第一时间予以删除。


