昼决公务 庭无留事
---浅谈进口旧机电产品如何高效清关
安徽翔威报关有限公司 苏婷婷
随着我国对外贸易的快速发展--一大段被我无情的删减了
。本文详述了进口旧机电产品的清关流程,希望能够给关务朋友们进口旧机电产品带来有价值的参考。(ps:我给重新排版了
)
《机电产品进口管理办法》规定了机电产品(含旧机电产品),是指机械设备、电气设备、交通运输工具、电子产品、电器产品、仪器仪表、金属制品等及其零部件、元器件。旧机电产品是指具有下列情形之一的机电产品:
(一)已经使用(不含使用前测试、调试的设备),仍具备基本功能和一定使用价值的;
(三)未经使用,但存放时间过长,部件产生明显有形损耗的;
我们需要注意的是,旧机电产品范围不仅包括税则第十六类到第二十类的产品,还包括第十五类的产品,请参见进口旧机电产品目录:
旧机电产品范围:

二、旧机电产品进口监督管理
(一)、禁止进口旧机电产品
原质检总局公告2014年第145号公布了《检验监管措施清单》列入《检验监管措施清单》管理措施表1的进口旧机电产品为禁止入境货物。


商务部海关总署2018年第106号《公布禁止进口的旧机电产品目录调整有关事项》,公布了《禁止进口旧机电产品目录》,至此原质检总局公布的《检验监管措施清单》管理措施表1第1项的产品范围进行了调整,列入目录内的旧机电产品禁止进口。
禁止进口旧机电产品目录(部分截图)如下:

1、对涉及国家安全、社会公共利益、人的健康或者安全、动植物的生命或者健康、污染环境的旧机电产品,实行限制进口管理,商务部 海关总署 质检总局2008年第5号令(关于公布《重点旧机电产品进口管理办法》),《重点旧机电产品进口目录》纳入《进口许可证管理货物目录》,列入重点旧机电目录内的产品实行进口许可证管理,需申领《中华人民共和国进口许可证》,持进口许可证按海关规定办理通关手续。商务部 海关总署公告2020年第72号公布了《进口许可证管理货物目录(2021年)》,列出了13类重点旧机电产品包括化工设备、金属冶炼设备、工程机械、起重运输设备、造纸设备、电力电气设备、食品加工及包装设备、农业机械、印刷机械、纺织机械、船舶、硒鼓等。
2、旧机电产品装运前检验是进口清关中必须要考虑的一个重要环节。装运前检验,是指在进口旧机电产品运往中国境内之前,依照我国法律法规和国家技术规范的强制性要求,由海关或者装运前检验机构对其进行检验,并出具相关检验证书的行为。进口旧机电产品应当实施口岸查验、目的地检验以及监督管理,价值较高、涉及人身财产安全、健康、环境保护项目的高风险进口旧机电产品,还需实施装运前检验。
(一)、确定进口旧机电产品商品编码,确认是否允许进口,可查询《禁止进口机电产品目录》或登录国际贸易单一窗口查询,若查询“是否为禁止进口:是”,则不允许进口。
列入原质检总局2014年公布的《检验监管措施清单》管理措施表1第1项(即《禁止进口机电产品目录》)、第2项内,但经国家特别许可的旧机电产品进口时,收用货单位凭《旧机电产品进口特别声明(1)》及相关必备材料向海关申报。

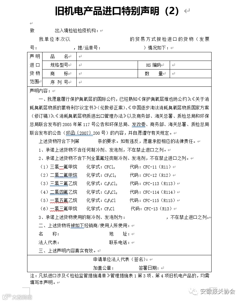
列入《检验监管措施清单》管理措施表1第3项、第4项内,但制冷介质为非氟氯烃物质(CFCs)的旧机电产品进口时,收用货单位凭《旧机电产品进口特别声明(2)》及相关必备材料向海关申报。

(二)、确认产品为非禁止进口旧机电产品后,还需确认是否属于《重点旧机电进口目录》内产品,若列入目录内则需申请进口许可证,提醒大家旧机电产品是否需要申领进口许可证在税则书上无法查看到,务必查询《重点旧机电进口目录》进行确认。进口许可证可通过商务部业务系统统一平台申请:https://ecomp.mofcom.gov.cn/loginCorp.html,或者国际贸易单一窗口许可证件模块申请办理,由商务主管部门签发证件。
(三)、根据旧机电产品商品编码查询是否列入《自动进口许可管理货物目录》,商务部 海关总署公告2020年第67号 公布《自动进口许可管理货物目录(2021年)》,旧机电产品列入目录内的,需向商务主管部门申领《自动进口许可证》。
(四)、通过国际贸易单一窗口查询商品是否需要装运前检验。根据原质检总局公告2014年第145号,关于调整进口旧机电产品检验监管的公告,列入《检验监管措施清单》管理措施表2的旧机电产品进口时,需要出具装运前检验证书。2021年1月,查询旧机电装运前检验的旧机电质量安全信息服务平台关闭后,海关将查询系统整合到国际贸易单一窗口,需装运前检验的旧机电产品在《检验监管措施清单》管理措施表2基础上扩大了范围,建议大家参考清单的同时,务必进入国际贸易单一窗口查询旧机电产品是否需要装运前检验。
查询方法:标准版应用→检验检疫→进口旧机电产品装运前检验监督管理→委托企业入口→公共查询→旧机电业务规则查询。输入十位商品编码点击查询,单一窗口查询截图如下:
无需装运前检验:


海关总署对从事进口旧机电产品装运前检验的第三方检验机构实施备案管理,只有经过备案的第三方检验机构才能从事装运前检验工作,可通过国际贸易单一窗口查询经海关总署备案的检验机构名单,如下:

对需做装运前检验的旧机电产品,经检验机构检验完成后出具《进口旧机电产品装运前检验证书》及《进口旧机电产品装运前检验报告》,才能装运货物,装运前检验的相关规定详见海关总署公告2020年第127号公告《进口旧机电产品装运前检验监督管理实施细则》。

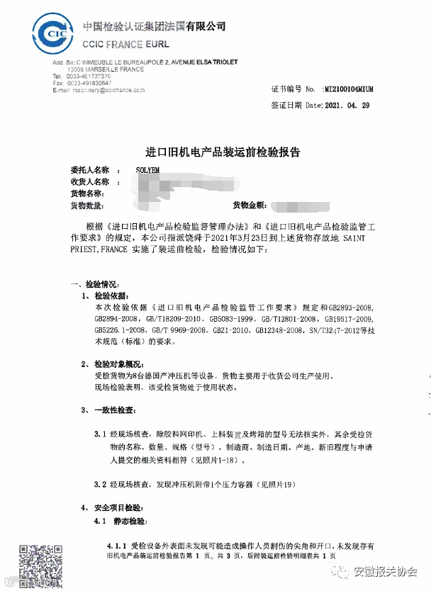
进口旧机电产品装运前检验报告样板:

货主看到这里就行了,请直接下拉跳到第四部分。咱们开始报关行操作了:进口报关时需在单一窗口按要求填报装运前检验证书信息,在表体检验检疫项,产品资质栏依次填制许可证类别、许可证编号、核销货物序号、核销数量、核销数量单位向海关进行申报。如下:

若查询为无需实施装运前检验的旧机电产品,收用货单位凭《旧机电产品进口声明》及相关必备材料向海关申报。

需装运前检验的旧机电产品且属于“出境维修复进口”、“暂时出口复进口”、“出口退货复进口”、“国内转移复进口”4种特殊情况旧机电产品进口时,免于装运前检验。收、用货单位凭《免<进口旧机电产品装运前检验证书>进口特殊情况声明》及相关必备材料向海关申报。

(五)、确认旧机电产品是否涉及强制性产品认证,查询商品编码是否在《强制性产品认证目录产品与2020年商品编号对应参考表》内,以及按照申报品名、用途等对照认监委《强制性产品认证目录描述及界定表》和《强制性产品目录》进一步确认是否在目录内。
(六)、旧机电产品进口属于法定检验货物,进口申报商品名称需注明“旧或二手”,检验检疫货物属性选择“旧品”,并按要求填写装运前检验证书相关信息,海关检验检疫部门审核判断是否需要做旧机电产品消毒处理(会产生相应费用)。
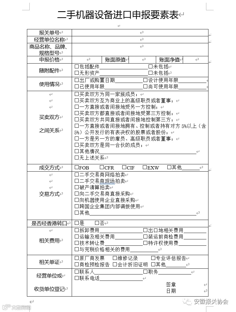
(七)、旧机电产品进口申报后,海关审定完税价格,要求企业提供该产品的国外原始采购合同或发票,出具进口旧机电产品价格情况说明并填制二手机器设备进口申报要素表,依次填写设备申报价格、账面原值、账面净值、使用情况等,企业应按要求严格准确填制相关内容,海关通过固定资产折旧率的方式审核旧机电产品完税价格,企业还需根据海关要求提供其他资料,如进出口货物价格补充申报单。
根据《中华人民共和国海关审定进出口货物完税价格办法》规定,海关会依次使用1、相同货物成交价格估价方法;2、类似货物成交价格估价方法;3、倒扣价格估价方法;4、计算价格估价方法;5、合理方法。如果企业不能及时提供审价资料,可凭银行出具的保函或等值保证金向海关申请先放行货物再进行后续审价流程,以免因审价资料不能及时提供导致审价时间过长影响收货和项目进度。


我们可以通过思维导图来直观的了解旧机电产品进口流程:

(一)、 进口旧成套设备前,货主单位应确认设备的编码等监管信息,比如是否禁止进口是否需要强制认证等。另,还需要确认设备不夹带废旧压力容器,旧显示器等国家禁止进口货物;
2021年4月7日,在南京海关所属苏州海关关员监督下,一批进口旧设备中夹带的旧CRT显示器被实施监督销毁和无害化处理。此前,苏州海关查验关员在对一批进口的旧蚀刻机,现场查验时,发现货物中夹带两台旧CRT显示器,属于《禁止进口的旧机电产品目录》产品。旧CRT显示器玻壳中含有铅重金属,回收处置难度大,环境污染风险高,在使用年限较长的旧机电设备中极易夹带进口。苏州海关依法对夹带的旧CRT显示器实施了监督销毁和无害化处理。

(二)、进口旧机电产品前,收货人应与发货人确认已将产品上的土壤杂草等禁止进境物清理干净。
(三)、旧设备大多采用木箱包装,为方便海关查验,装箱前需做好相关标识,比如在木箱上标注设备铭牌的具体位置,以便于海关通过铭牌核查设备申报信息是否一致,散件装箱前将照片附于木箱表面等,以便于海关查验区分货物。
(四)、旧机电产品申报后系统会显示目的地查验,口岸放行后货物到达工厂,企业应及时与属地海关联系检验事宜,未经海关查验放行前,不能对包装进行开拆、使用及移作它用。
擅自销售、使用未报检或者未经检验的进口旧机电产品,由海关按照《中华人民共和国进出口商品检验法实施条例》没收违法所得,并处进口旧机电产品货值金额5%以上20%以下罚款,构成犯罪的,依法追究刑事责任。
(五)、2020年 第53号关于全面禁止进口固体废物有关事项的公告,明确规定了2021年1月1日起禁止以任何方式进口固体废物,禁止我国境外的固体废物进境倾倒、堆放、处置 。需要警惕进口企业不可将固体废物伪装成旧机电产品进口。
2020年5月13日,经深圳海关工业品检测技术中心鉴定,皇岗海关此前在货运渠道查获的两批共2.7吨硬盘、笔记本电脑、显示屏等旧电子产品为国家禁止进口的固体废物。海关关员在查验时发现,部分计算机硬盘、笔记本电脑无包装且有明显划痕,部分电脑显示屏有明显的使用、磨损痕迹。经鉴定,该两批次共2.7吨进口计算机硬盘、电脑等均为废弃电子产品,属于国家禁止进口的固体废物。由海关依据《中华人民共和国固体废物污染环境防治法》的相关规定追究法律责任,构成犯罪的,依法追究刑事责任。

(一)、 旧机电产品运抵进境口岸后,口岸海关实施口岸查验,目的地海关实施目的地检验。实施口岸查验时,对报检资料进行逐批核查,必要时,对进口旧机电产品与报检资料是否相符进行现场核查,目的地检验内容包括:一致性核查,安全、卫生、环境保护等项目检验。对装运前检验发现的不符合项目采取技术和整改措施的有效性进行验证,对装运前检验未覆盖的项目实施检验;必要时对已实施的装运前检验项目实施抽查。经目的地检验,涉及人身财产安全、健康、环境保护项目不合格的,由海关责令收货人销毁、退运;其他项目不合格的,可以在海关的监督下进行技术处理,经重新检验合格的,方可销售或者使用。
(二)、装运前检验结果与口岸查验、目的地检验结果不一致的,以口岸查验、目的地检验结果为准。《进口旧机电产品检验监督管理办法》规定,未按照规定进行装运前检验的,按照国家有关规定予以退运或销毁;情节严重的,由检验检疫部门按照《中华人民共和国进出口商品检验法实施条例》并处100万元以下罚款。
(三)、质检总局 商务部 海关总署公告2015年第76号 关于旧机电产品进口管理有关问题的公告,纳入《应逐批实施现场检验的旧机电产品目录》的旧机电产品(原生产厂售后服务维修除外),由口岸检验检疫机构逐批实施现场检验。经检验,凡不符合安全、卫生、环境保护要求的,由检验检疫机构责令收货人销毁,或出具退货处理通知单并书面告知海关,海关凭退货处理通知单办理退运手续。对未列入《应逐批实施现场检验的旧机电产品目录》的旧机电产品,口岸检验检疫机构实施抽查。

进口旧机电产品的进口商应当建立产品进口、销售和使用记录制度,如实记录进口旧机电产品的品名、规格、数量、出口商和购货者名称及联系方式、交货日期等内容。记录应当真实,保存期限不得少于2年。
1、商务部、海关总署令2004年第26号 《货物自动进口许可管理办法》
2、商务部 海关总署 质检总局2008年第5号令(关于公布《重点旧机电产品进口管理办法》
3、商务部、海关总署、国家质量监督检验检疫总局令2008年第7号机电产品进口管理办法
4、海关总署令第213号(《中华人民共和国海关审定进出口货物完税价格办法》)
5、国家质检总局关于调整进口旧机电产品检验监管的公告(2014年第145号)
6、质检总局 商务部 海关总署公告2015年第76号 关于旧机电产品进口管理有关问题的公告
7、商务部 海关总署公告2018年第106号公布禁止进口的旧机电产品目录调整有关事项
8、海关总署第243号令(关于公布《海关总署关于修改部分规章的决定》的令 ),修订进口旧机电产品检验监督管理办法
9、中华人民共和国进出口商品检验法实施条例(2019年修订)
10、商务部 海关总署公告2020年第67号 公布《自动进口许可管理货物目录(2021年)》
11、中华人民共和国商务部 中华人民共和国海关总署公告2020年第72号公布《进口许可证管理货物目录(2021年)》
12、海关总署公告2020年第127号(关于发布《进口旧机电产品装运前检验监督管理实施细则》的公告)
13、生态环境部 商务部 发展改革委 海关总署2020年 第53号关于全面禁止进口固体废物有关事项的公告
以上操作流程是笔者在多年旧机电进口业务中总结出来的经验,希望能和大家分享。进口旧机电产品不是一项简单的报关业务,而是一项复杂的清关项目,我们可以将这个项目分成多个模块去对待,每个模块都是环环相扣、步步衔接、需要按部就班的完成,才能确保旧机电产品的顺利清关。