导读
行业主要上市公司:安克创新(300866);跨境通(002640);天泽信息(300209);ST华鼎(601113);联络互动(002280);广博股份(002103);兰亭集势(LITB);新维国际控股(08086.HK)等。

政策历程图
跨境电商政策和规范的建立,以及开放程度的规定是跨境电商发展的重要基础。我国跨境电商政策发展经历了三大阶段:政策起步期(2004-2007年)、政策发展期(2008-2012年)和政策爆发期(2013年至今)。2020年受疫情影响,跨境电商作为推动外贸转型升级、打造新经济增长点的重要突破口,政策也不断加持跨境电商的发展。

国家层面跨境电商行业政策汇总及解读
——国家层面跨境电商行业政策汇总
近年来,我国对跨境电商重视程度日益提高,国家政策支持力度不断加大。国家在相关政策支持跨境电商发展,主要体现在以下几个方面:
一是试点布局进一步扩大。2022年2月,国务院批复了同意在27个城市和地区设立跨境电子商务综合试验区,这是自2015年设立首个跨境电商综合试验区以来的第六批综试区。二是发展跨境电商新模式。支持市场采购贸易和跨境电商融合发展,指导综试区帮助企业充分利用海外仓扩大出口,新增17个市场采购贸易方式试点,积极探索保税维修、离岸贸易等新业务。三是大力推进贸易便利化。



——扩大跨境电商试点政策解读
自2015年杭州获批中国首个跨境电商综试区以来,我国跨境电商依托综试区建设,在制度创新、管理创新和服务创新等方面积累了大量经验,形成了众多可供国内外借鉴的成熟做法,为跨境电商的高速、高质量发展做出了突出贡献。
2022年2月,国务院发布《关于同意在鄂尔多斯等27个城市和地区设立跨境电子商务综合试验区的批复》,同意在鄂尔多斯市等27个城市和地区设立跨境电子商务综合试验区。在此之前,我国已分5批设立105个跨境电商综试区,基本覆盖全国,形成了陆海内外联动、东西双向互济的发展格局。加上此次获批的27个城市和地区,国内跨境电商综试区将达到132个。


——跨境电商减税政策解读
为推动跨境电商贸易的便利化,国家政策不断扩大跨境电商进口商品清单,对跨境电商综试区电商零售出口落实“无票免税”政策,推进出口企业所得税核定征收。
2018年11月,财政部、海关总署和税务总局发布《关于完善跨境电子商务零售进口税收政策的通知》,通知对税收进行三个方面的调整:一是将年度交易限值由每人每年2万元调整至2.6万元,将单次交易限值由每人每次2000元调整至5000元;二是明确完税价格超过单次交易限值但低于年度交易限值日订单下仅一件商品时,可以通过跨境电商零售渠道进口。按照货物税率全额征收关我和进口环节增值税、消费税,交易额计入年度交易总额;三是明确已经购买的电商进口商品不得进入国内市场再次销售。
根据《关于跨境电子商务综合试验区零售出口货物税收政策的通知》(财税〔2018〕103号),对跨境电商综试区出口企业出口未取得有效进货凭证的货物,同时符合一定条件的,试行增值税、消费税免税政策。(即“无票免税”政策)。“无票免税”政策简单来说就是从事跨境电子商务的企业在未取得增值税专用发票的情况下,只要同时满足公告(财税〔2018〕103号)规定的条件,即可享受税务上的免税政策。

——国家层面跨境电商发展目标解读
加力政策支持、优化发展环境,跨境电商在“十四五”时期开启了重要战略机遇期。《“十四五”商务发展规划》明确要推动外贸创新发展,开展跨境电商“十百千万”专项行动、规则和标准建设专项行动、海外仓高质量发展专项行动等,到2025年,使跨境电商等新业态的外贸占比提升至10%。
2021年7月9日,《国务院办公厅关于加快发展外贸新业态新模式的意见》对外公布,其中提出要在全国适用跨境电商B2B直接出口、跨境电商出口海外仓监管模式,便利跨境电商进出口退换货管理,优化跨境电商零售进口商品清单;扩大跨境电商综试区试点范围;到2025年,力争培育100家左右的优秀海外仓企业,并依托海外仓建立覆盖全球、协同发展的新型外贸物流网络。

各省市层面的政策汇总及解读
——31省市跨境电商行业政策汇总
除了国家层面的政策,各省市也纷纷响应国家号召,陆续出台相关政策,支持跨境电商行业的发展。


——31省市跨境电商行业发展目标解读
我国“十四五”规划提出,要推动加工贸易转型升级,深化外贸转型升级基地、海关特殊监管区域、贸易促进平台、国际营销服务网络建设,加快发展跨境电商、市场采购贸易等新模式,鼓励建设海外仓,保障外贸产业链供应链畅通运转。
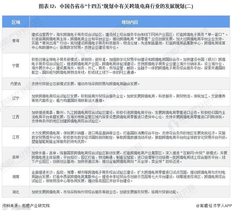
目前,全国各省市“十四五”发展规划中有关跨境电商行业的发展规划汇总如下:



电话:15397839922
邮箱:Gonghan@osell.com
地址:江西省上饶市铅山县工业园区管委会一楼
上饶龙工场跨境电商产业园


长按二维码关

