
在全球金融市场的不断演变中,交易银行业务逐渐成为国际大型银行的重要收入来源。从德意志银行首次提出“交易银行”概念至今,这一业务领域已经经历了多次变革和发展。特别是在国内,随着客户竞争加剧、净息差收窄以及科技进步等多重因素的影响,股份制商业银行开始将交易银行作为对公业务转型和突破的重点。本文将探讨股份制银行交易银行业务的现状,并提出实现差异化发展的建议。
交易银行内涵的演变及其意义
交易银行业务起源于贸易金融,早期主要围绕国际贸易结算和融资展开。然而,随着全球经济一体化的加深,企业的贸易活动逐渐跨越国界,供应链和贸易链变得日益复杂。在此背景下,贸易金融逐渐拓展为服务于贸易价值链全过程,形成了以客户为中心,为整个贸易链或产业链提供一揽子综合金融服务的对公业务新模式,即现今的交易银行概念。
交易银行业务以现金管理和支付结算为业务核心,以企业客户为导向,提供一揽子金融服务。与传统业务相比,交易银行业务具有收入流量稳定、风险资本占用低、业务持续性强、客户黏性高以及基于交易场景的风险控制效果好等优势。因此,交易银行不仅是国际主流银行的重要业务类型,也成为国内商业银行公司业务转型的重点及新利润增长点。
股份制银行交易银行发展现状
近年来,我国银行业面临的外部经营环境发生了前所未有的变化,传统经营发展模式面临严峻挑战。股份制银行凭借其对公业务转型的迫切意愿和机制灵活的优势,在交易银行业务组织架构以及产品服务创新方面走在了国内银行业的前列。


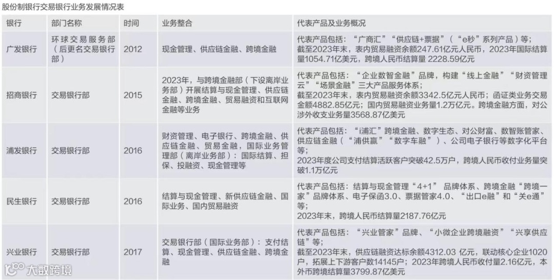
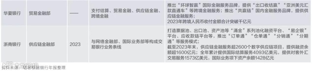
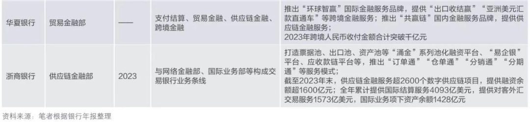
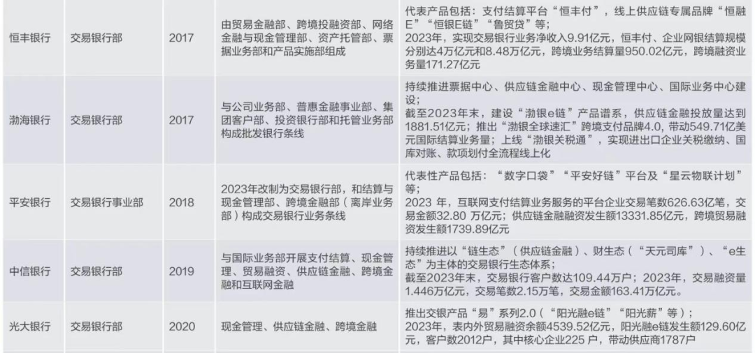
图源:中国外汇
多数股份制银行已成立了与交易银行(或贸易金融)相关的专门部门,将之前分散的对公业务产品和服务进行了重新梳理和融合,构建了数字化、场景化的交易银行平台。在业务产品上,各家银行根据对“交易银行”的理解和业务发展策略,形成了各具特色的产品和服务体系。例如,广发银行、招商银行、浦发银行、民生银行等都在交易银行业务领域进行了积极探索和创新。
未来发展的建议
尽管股份制银行在交易银行业务转型方面已取得初步成效,但仍面临不少挑战。为实现差异化发展,股份制银行需要做好以下几方面工作:
股份制银行应进一步完善交易银行部门的组织架构,明确与公司业务部、国际业务部等部门的分工和协同机制。
建立有差异的考核指标体系,充分体现交易银行业务的特点,整合各方资源,拓展业务领域。
加大对交易银行产品的研发力度,丰富产品种类,满足客户的个性化需求。
做实交易流程的供应链融资,拓展中间业务、理财及财务顾问等各类金融服务。
打造综合化金融解决方案,调动第三方机构资源,为客户提供全方位的金融服务。
夯实数据基础,实现对交易数据的统一集中管理,形成较为完善的数据资产。
推进渠道建设数字化,加快移动渠道建设升级,提供轻量级、多场景、一体化的移动金融服务。
推进建设企业的数字化经营模式,打造数字化企业服务体系,围绕核心企业向其供应链上下游延展。
加强交易银行内部总分行的协作,配备产品专家,提高前端的专业化能力。
加大专业化人才培养投入力度,通过业务轮岗、面授培训和在线学习等方式培养产品经理。
引进外部专业人才和第三方服务,提升交易银行服务能力。
参考资料:《中国外汇》2024年7月1日 曾刚、唐蜜《股份制银行交易银行业务探求差异化发展》
股份制银行的交易银行业务如何实现差异化发展?我们诚挚邀请您参加2024第九届中国交易银行年会,年会主题为“低利率时代 交易银行的价值与机遇”,将于1月14日在北京隆重举办,届时有众多金融精英、专家学者以及行业领袖,共同聚焦交易银行的创新实践、风险管理、国际合作等前沿议题,展开深入交流与探讨。这不仅是一次思想的碰撞与智慧的交融,更是一次共谋发展、共创未来的重要机遇。期待您的莅临,共同书写交易银行新未来!

长期坚持提供干货不易,如文章引起大家共鸣、对大家有帮助,请大家点赞并转发,以支持我们提供更多干货,谢谢。
商务合作\内容撰写\软文推广:15201196271(备注合作事由或电联)
需求发布\业务对接\投融资需求:18600329996(电话联系)
