

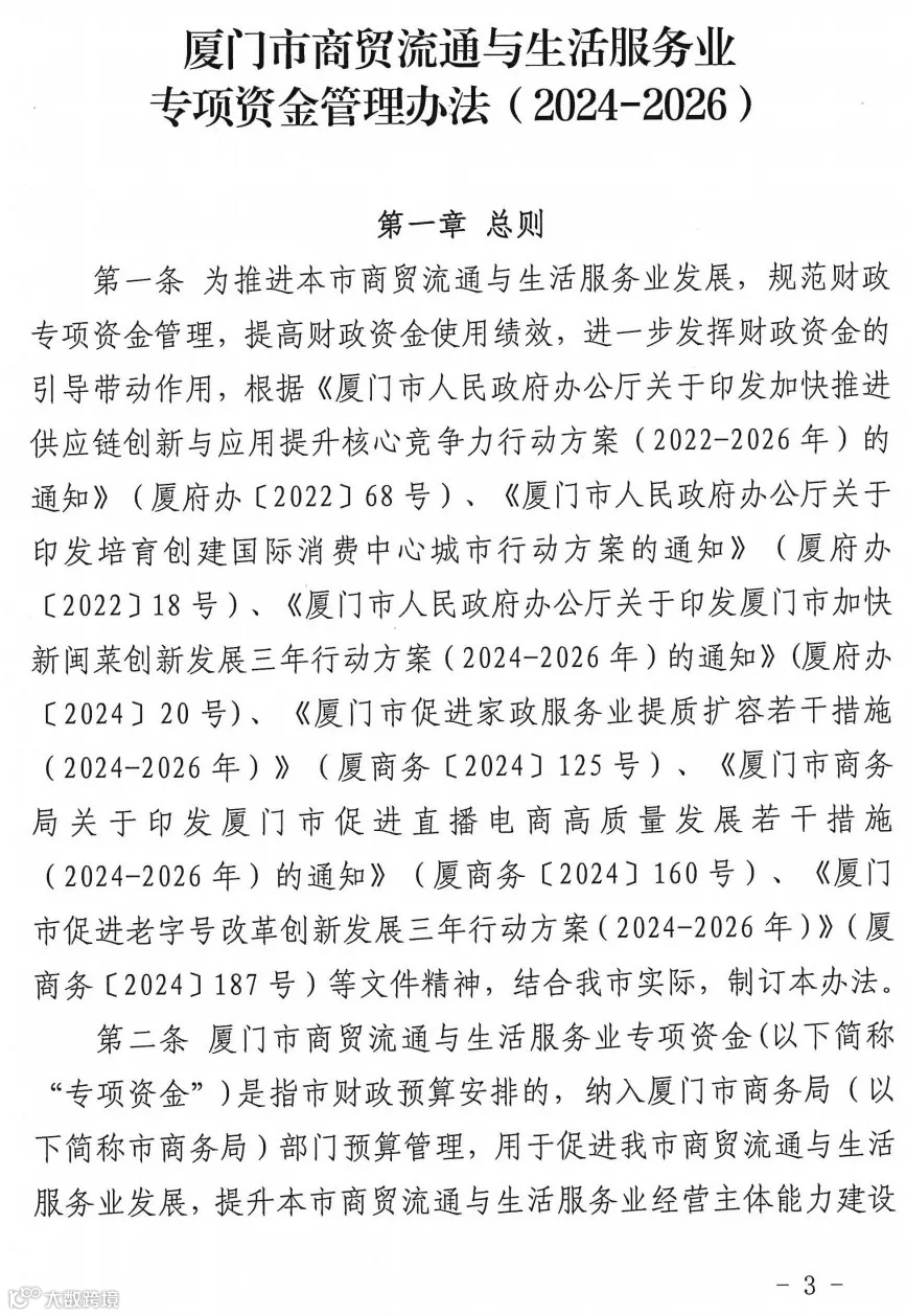
近日,厦门市商务局 厦门市财政局修订印发《厦门市商贸流通与生活服务业专项资金管理办法(2024-2026)》,以促进市商贸流通与生活服务业发展,提高财政资金使用绩效。
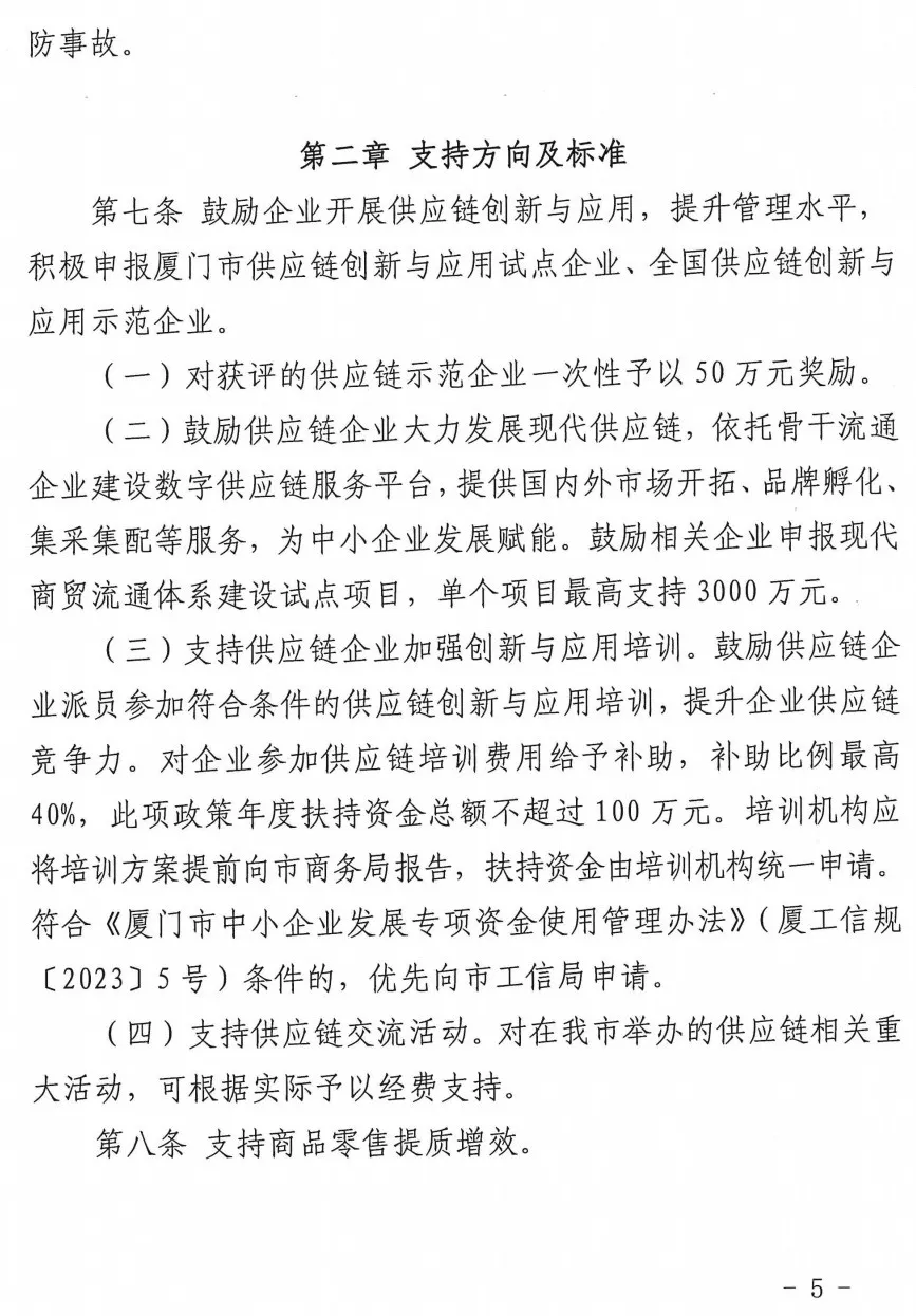
《办法》第七条:鼓励企业开展供应链创新与应用,提升管理水平,积极申报厦门市供应链创新与应用试点企业、全国供应链创新与应用示范企业。
(一)对获评的供应链示范企业一次性予以50万元奖励。
(二)鼓励供应链企业大力发展现代供应链,依托骨干流通企业建设数字供应链服务平台,提供国内外市场开拓、品牌孵化、集采集配等服务,为中小企业发展赋能。鼓励相关企业申报现代商贸流通体系建设试点项目,单个项目最高支持3000万元。
(三)支持供应链企业加强创新与应用培训。鼓励供应链企业派员参加符合条件的供应链创新与应用培训,提升企业供应链竞争力。对企业参加供应链培训费用给予补助,补助比例最高40%,此项政策年度扶持资金总额不超过100万元。培训机构应将培训方案提前向市商务局报告,扶持资金由培训机构统一申请。符合《厦门市中小企业发展专项资金使用管理办法》(厦工信规〔2023〕5号)条件的,优先向市工信局申请。
(四)支持供应链交流活动。对在我市举办的供应链相关重大活动,可根据实际予以经费支持。
《办法》原文如下:












来源:厦门市商务局

长期坚持提供干货不易,如文章引起大家共鸣、对大家有帮助,请大家点赞并转发,以支持我们提供更多干货,谢谢。
商务合作\内容撰写\软文推广:15201196271(备注合作事由或电联)
需求发布\业务对接\投融资需求:18600329996(电话联系)


