

▲图片来源于卖家交流群

具体调整情况如下:


对于总销售价格超过500美元的割草机和除雪机商品,亚马逊会将销售佣金从15%降至8%。
所有其他分类商品的销售佣金都将保持不变。


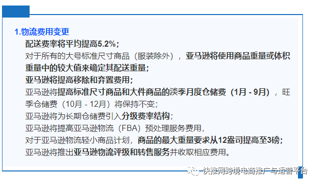
对大件商品采取商品重量或体积重量的最大值来确定配送重量。

▲图片来源于卖家交流群
不管你是持哪一种观点,当务之急,就是思考如何节约成本?
各位卖家抓紧时间熟读最新的FBA费用,合理的规划管理商品库存,比如,在外包装和产品尺寸上面多下些功夫,或许能降低FBA费用。
关于这次费用调整,你有什么看法?欢迎留言讨论!
快推网跨境电商推广与运营平台

▲图片来源于卖家交流群

具体调整情况如下:


对于总销售价格超过500美元的割草机和除雪机商品,亚马逊会将销售佣金从15%降至8%。
所有其他分类商品的销售佣金都将保持不变。


对大件商品采取商品重量或体积重量的最大值来确定配送重量。

▲图片来源于卖家交流群
不管你是持哪一种观点,当务之急,就是思考如何节约成本?
各位卖家抓紧时间熟读最新的FBA费用,合理的规划管理商品库存,比如,在外包装和产品尺寸上面多下些功夫,或许能降低FBA费用。
关于这次费用调整,你有什么看法?欢迎留言讨论!