

优化广告活动
调整广告参数有助于提升广告效果。
请注意,广告活动和商品有许多独有的因素。我们不保证所有这些建议都会直接带来效果更好的广告活动。
优化广告活动
评估成功的广告活动并从中学习:按 ACOS 从高到低的顺序对您的广告活动进行排序,确定需要优化的广告活动和效果最佳的因素。查看效果最佳的广告活动,确定其成功的原因(关键词、竞价、推广的商品、预算),并将这些经验教训应用于效果较差的广告活动。
提高 ACOS
调整关键词和竞价:
确定效果最佳的关键词是否具有适当的竞价,确保它们可以赢得尽可能多的竞拍。考虑逐步提高竞价,并监控此举是否提高了 ACOS。
如果适用,请定期查看您的自动投放广告活动,然后生成搜索词报告,以确定可用于未来广告活动的效果较好的新关键词。
对于带来了销量但 ACOS 较高的关键词,请尝试确定效果欠佳的根本原因。对于带来了流量但未带来销量的关键词,请考虑暂停关键词或在两周内降低竞价,看看这样是否能提高业绩。
调整预算分配:确保将广告活动预算适当地分配给效果最佳的广告活动,以便这些广告活动每天都会全天投放。增加效果良好的广告活动的预算,并减少或暂停效果欠佳的广告活动或优先级较低的广告活动的预算。
调整商品详情页上的信息:确保关键词和商品详情页保持一致,并确保您的商品详情页涵盖了有关您商品的最重要优势和信息。
选择有效的关键词以增加展示量
调整竞价策略:
考虑提高竞价以帮助赢得更多竞拍。这可能会让您的广告更频繁地展示,从而有助于提高展示量。
对于手动广告活动,尝试使用您知道的可带来销量的搜索词。将这些搜索词添加为“精准匹配”和“广泛匹配”关键词,然后增加针对精准匹配的竞价,并减少针对广泛匹配的竞价。
查看和调整关键词:
查看效果最佳的关键词并评估分配的竞价是否具有足够的竞争力。
站在顾客的角度思考顾客会使用哪些搜索词来查找商品并相应地调整关键词。
使用“搜索词”报告来确定顾客用来查找您商品的词语,并确保您的关键词与这些词语一致。
查看广告活动的关键词并删除所有重复关键词。重复关键词可能会阻止广告在网站上展示。
选择合适的商品进行推广:同一商品是否有多个 SKU(例如,由亚马逊配送的商品 SKU 和卖家自配送商品的 SKU)?如果是,请将这两种商品都添加到您的广告组中。只有属于首选商品的商品才会在广告中展示,但是通过添加这两种商品,您可以增加获得展示次数的机会。
调整商品详情页上的信息:如果某些关键词带来了较高流量但未带来销量,则可能意味着顾客点击您的广告是为了查找您的商品未提供的特性。确保关键词和商品详情页保持一致,并确保您的商品详情页提供了有关您商品的最重要优势和信息。验证您的定向关键词是否与您的商品相关。
有助于优化广告活动效果的其他优秀实践
提高关键词效果:添加否定关键词,防止您的广告在顾客的搜索词与您的否定关键词匹配时展示。确保否定关键词不与常规定向关键词冲突。否定关键词可能会覆盖定向关键词,并可能阻止广告展示。
检查预算分配:检查您的整体账户预算以及为每个广告活动设置的预算。如果您想降低预算,请比较广告活动效果,并降低目前您最不满意或对您最不重要的广告活动的预算。
添加自动广告活动:在某些情况下,您可能尚未找到理想的关键词,或者某种商品的搜索趋势发生了变化。我们建议您同时开展自动广告活动,以获取可能会错过的流量。这可以帮助您收集有关买家搜索行为的其他数据,并可能提供见解,以便您提高未来广告活动的效果。
制定 ASIN 策略:
首先,将您的 ASIN 分为“A”类 ASIN 和“C”类 ASIN。“A”类 ASIN 应该是您的畅销商品或业绩最佳的商品。“C”类 ASIN 是几乎没有销售势头且自然搜索排名可能较低的商品。
将“C”类 ASIN 与品牌关键词配对。展示“C”类 ASIN 的商品,以推动对流量较低的商品的需求,例如评论数量较少或平均销售价格 (ASP) 较高的新款或旧款商品。
使用品类/竞品关键词定向到“A”类 ASIN。将“A”类 ASIN 的商品(主要的补货商品)作为最佳商品展示,以便与那些不知道/不了解广告主的商品的顾客建立联系,从而赢得新顾客。确保将品牌关键词设置为否定关键词,以免您根据自然搜索结果执行重复的工作。
广告组
广告组是在广告活动中组织和管理广告的一种方式。您可以使用广告组按品牌、商品、品类、价格范围或其他类型(例如主题或定向策略)对您的广告进行分组。
广告组可用于商品推广活动。每个广告活动可以包含一个或多个广告组。当您创建广告活动时,系统会创建第一个广告组。保存广告活动后,您可以向其添加更多广告组。
我们建议创建所含商品属于同一品类的广告组。这有助于优化您的竞价策略、相关性和定向。
您可以设置在广告组的关键词或商品投放触发广告展示时使用的竞价。这称为每次点击费用 (CPC) 竞价。
对于商品推广活动,您还可以为广告组中的单个关键词或商品目标设置竞价。在自动定向的广告活动中,您可以将单个竞价应用于整个广告组。在手动定向的广告活动中,您可以为广告组内的所有商品选择一组通用的关键词或商品目标。
设置广告组时,请遵循以下最佳实践:
广告组名称:指定一个对您有意义的描述性广告组名称。广告组名称在一个广告活动中必须是唯一的,但您可以在不同的广告活动中使用相同的广告组名称。您的广告组名称仅用于在“广告活动管理”中显示,顾客不会看到。
商品:从库存中选择要包含在广告组中的商品。您选择的每个商品都将作为广告进行展示。
关键词或商品投放和竞价适用于广告组中的所有商品,因此我们建议您选择彼此密切相关的商品。创建使用手动投放的广告组时,建议您向广告组添加尽可能多的类似商品。广告组中的商品越多,获得广告展示次数的可能性就越高,因为这些商品在您的广告组中共享相同的关键词。
您可以随时向现有广告组添加新商品。要添加商品,请选择广告组,然后转到商品页面。点击添加商品,您会看到要添加到广告组的符合条件的商品列表。一次可以向广告组添加 1,000 件商品。
关键词或商品定向:对于商品推广活动,您可以使用亚马逊建议的关键词、您自己的关键词、否定关键词或按商品定向。
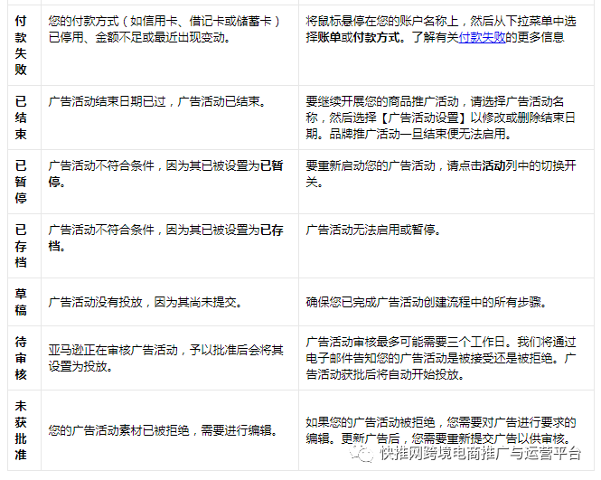
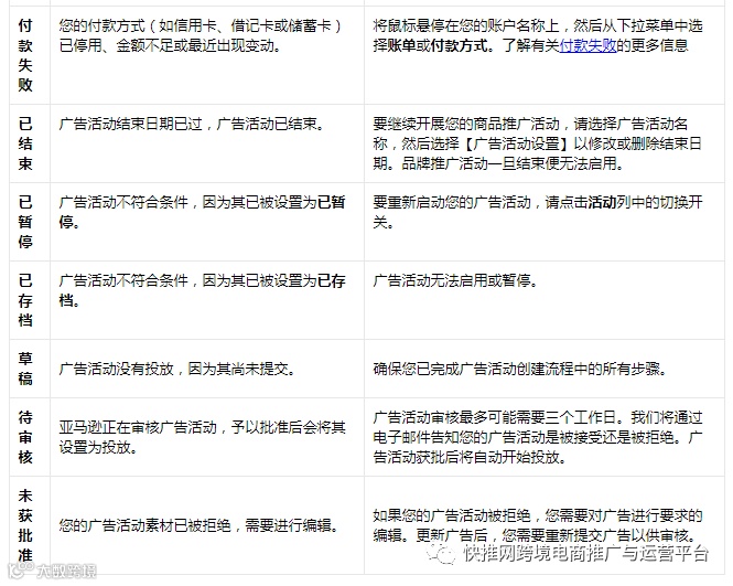
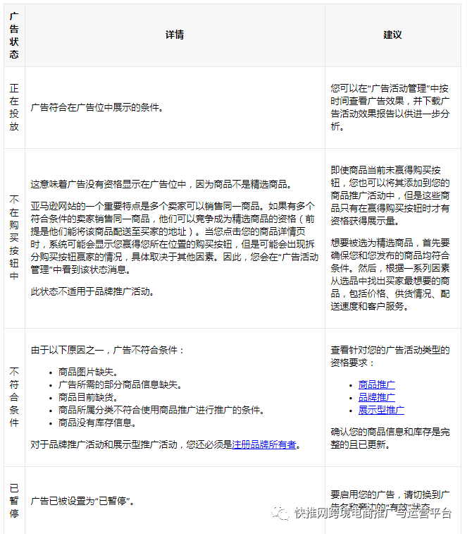
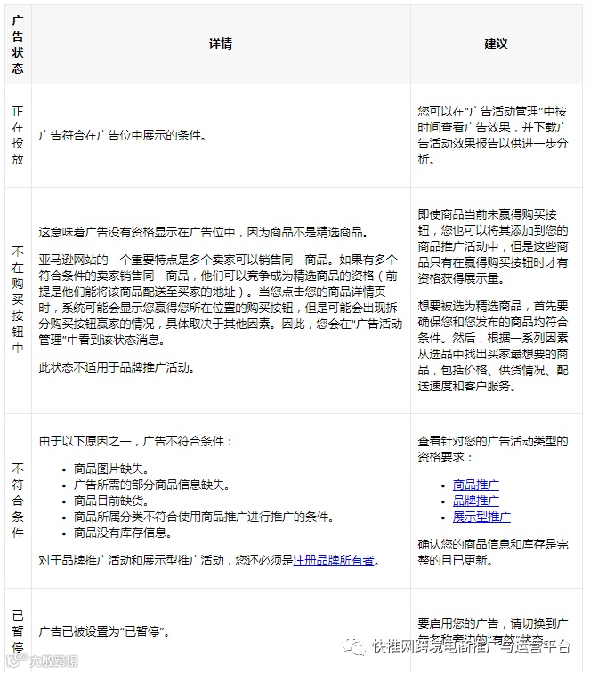
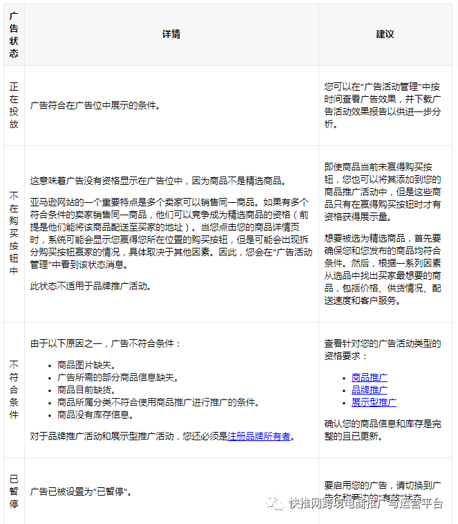
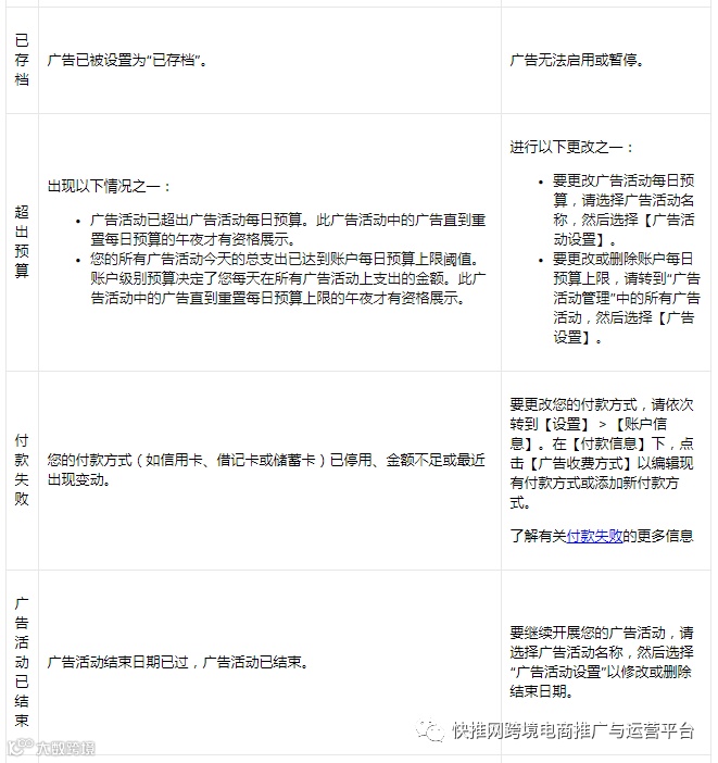
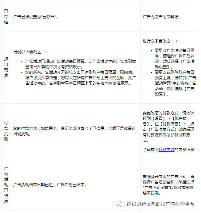
广告状态消息
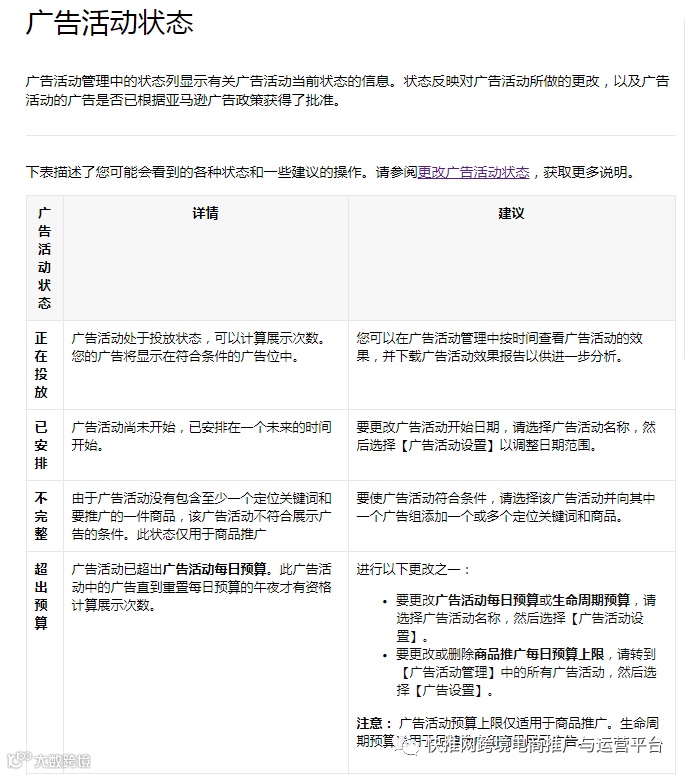
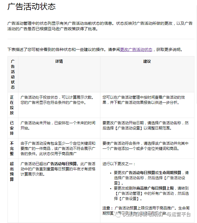
广告状态有助于您识别可能阻止广告投放的潜在问题。使用这些建议来排查问题并优化效果。
因为亚马逊上的广告和流量较多,所以不一定能看到广告的实时投放情况。在广告活动控制面板中提供了分析,用于跟踪您的广告效果,包括您广告的展示量和点击量及其带来的商品详情页浏览量和销量。
注意:广告存档后无法启用或暂停。已存档的广告仍可供日后参考。如果您打算日后使用广告,请将其设置为“已暂停”,而不是“已存档”。











