做海外KOL营销,一定要规避这四大“坑”
XShoppy品牌出海
随着社会化的网状传播结构变化,用户正从“媒体信任”转移到“人格信任”上。商业价值正在往人身上转移,人在未来商业中将扮演越来越重要的位置。
KOL/网红/明星因其强烈的人格化属性,受众说服力远超蓝V/传统媒体,用户在与KOL的互动沟通过程中,更像一种社交行为,而非信息获取行为。长期来看基于对人的信任,KOL将更加高效地促进交易的完成。
但是,随着KOL营销费用水涨船高,行业也充斥着各种鱼龙混杂的现象,水军刷量和数据造假更成为行业默认“潜规则”。一不小心,投入重金的品牌主们就掉入坑中,钱花了个寂寞。所以,要想做好KOL营销,有几点是必须要注意的:
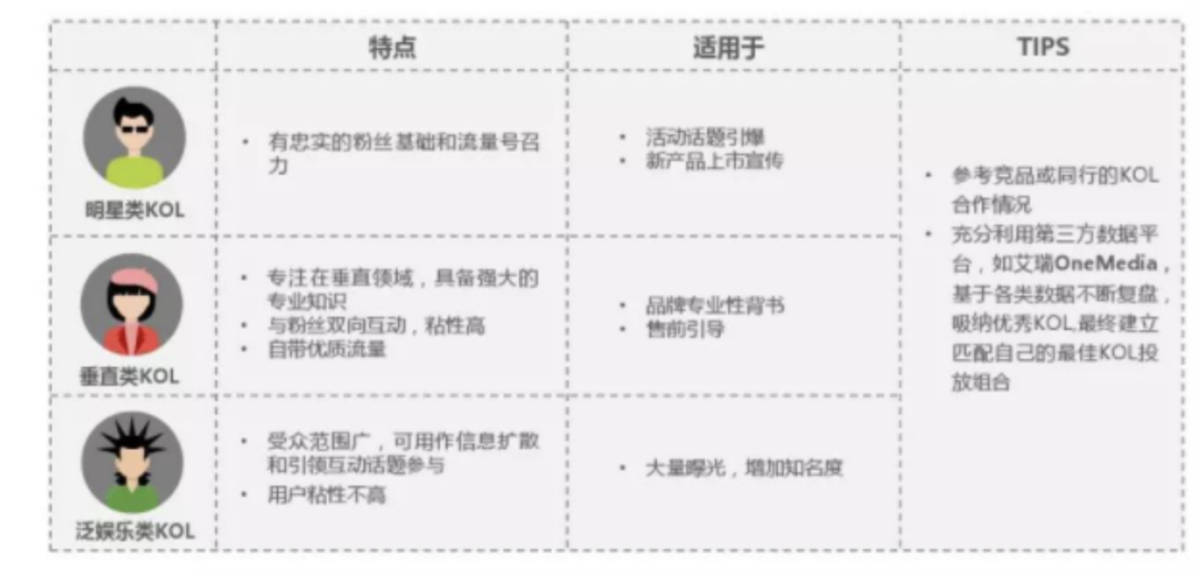
传统时代的KOL,环境相对单纯,主要还是围绕明星进行中心化的传播。而进入数字时代,碎片化以及去中心化使得层级变得丰富多样,除了明星和名人,还有达人、网红、品牌核心用户等、超级影响力的KOL不复存在,KOL的数量爆炸,层级也变得丰富多样,
但也因此,69%的KOL营销数据“上了妆”。所以,在每次投放前,都要利用第三方工具SocialBook对意向KOL近期推送进行监测,通过数据曲线就可以分辨出其数据的真实性。一般来说,如果数据是在后半夜增长迅速,那很可能就是“刷”出来的。
另外,我们也利用SocialBook在每个KOL的profile页面上查看到他们的实时数据,包括粉丝增长情、观看量、与其它品牌的合作效果等,这些都可以作为你在选择KOL时的数据参考。

执着于寻找大V/头部KOL的“高举高打”的营销投放策略,但如今,媒体碎片化的时代下,用户的注意力已经被摊薄了,因此营销需要走向“精耕细作”,但是社会化媒体的网状传播环境与传统传播环境大相庭径,大V/头部KOL已成为红海市场,从ROI来看未必划算。
在挑选KOL时,品牌要大量依靠数据和分析来挑选最适合的人选,尽可能避免单纯依靠粉丝数量和价格做判断,这容易陷入追逐热点自媒体的误区。
KOL的网络粉丝规模至关重要,品牌需要对自己用户的结构作出分析判断,再去找那些粉丝画像与品牌目标客户匹配的KOL,举个最简单的例子,你是一个女性运动内衣品牌卖家,但却找了一个科技领域的KOL,即使,他真的愿意给你带货,但是在男性粉丝占据大比的时候,你觉得愿意付费的又会有多少呢?因此,只有协同效应才能够取得营销效果。

很多品牌在做KOL营销投放时,并没有制定明确营销计划的目的,是想要提高知名度?还是促进销售转化?要知道,每个产品的属性不同,侧重点就不同。像车、房这种单价高,频率低,决策链条长的,就不要想着靠几个KOL就能给给你多大的转化。
与传统的媒介购买相较,与KOL的合作,在合作手法以及模式上,会复杂和丰富很多,毕竟每一个KOL都是个性化的,拥有着独特的内容风格和粉丝受众。
有的KOL只是传播信息的渠道,有的KOL更适合提升品牌调性,有的KOL适合种草带货,所以,你必须明确自己投放的目的,针对目的设定不同的营销方式,不要仅仅只建立在广告主和流量主的关系上,要去“挖掘”KOL他们作为“一个人”的价值,共同打造更有传播效果的内容。

社交化传播已成为品牌的主流推广方式,但不同品牌在相似预算下的投放效果也参差不齐。所以,在做KOL营销时,一定要做好KOL调研和相关的用户数据分析,优化推广方式,才能实现社会化传播效果的最大化。
XShoppy品牌出海
XShoppy,让跨境电商更简单
XShoppy品牌出海
XShoppy,让跨境电商更简单