又是一年过去了,在这个阖家团圆的日子里,TTD电商孵化联合亚马逊全球开店给各位过年也停不下来的跨境卖家助力来啦~让大家牛年开个好头,走在最前头,下面给大家收集了春节期间的亚马逊官方相关信息:
一、各位卖家好,春节期间的注册和链接发放安排如下:
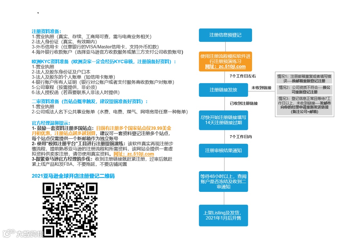
1. 注册登记通道不会因节假日关闭,各位卖家仍然可以随时进行扫码登记注册。
2. 2月11日-2月18日,国家法定假日期间,会暂停发放注册链接。2月19日起会根据注册登记的先后顺序来进行注册链接发放。
3.春节前注册登记卖家众多,链接时间周期需要7工作日,如您需要在节前收到注册链接,请尽快进行扫码登记。

春节期间吃好喝好的同时,在闲暇之余,也可以为开年的亚马逊生意充充电~
二、我们为大家准备了新手卖家必备五节课,扫码就可随时观看:
1- 2月15日《亚马逊注册链接填写指南》
2- 2月16日《亚马逊欧美日站点审核指南》
3- 2月17日 《新手亚马逊卖家选品方法论》
4- 2月18日《Listing上架及优化指南》
5- 2月19日《亚马逊FBA发货及合规指南》

图片来源于:亚马逊全球开店
请查阅2月课程表,欢迎卖家根据课程表进行学习,2021开年大卖!
有货在售的和没货的卖家,年后马上就拉开差距。合理安排自发货与FBA,赚取节中第一桶金!
三、各位卖家可参阅如下物流信息:


有货在仓不断货,春节成长乐呵呵。
物流信息全都有,自发FBA都得有。
赚钱必要抓时机,争分夺秒发货走。
有问题可咨询客服,
放假期间如有回复不及时,
请多多谅解~
最后祝各位卖家乘着牛年东风,
2021开年大卖!
春节虽放假,生意不落下!


