
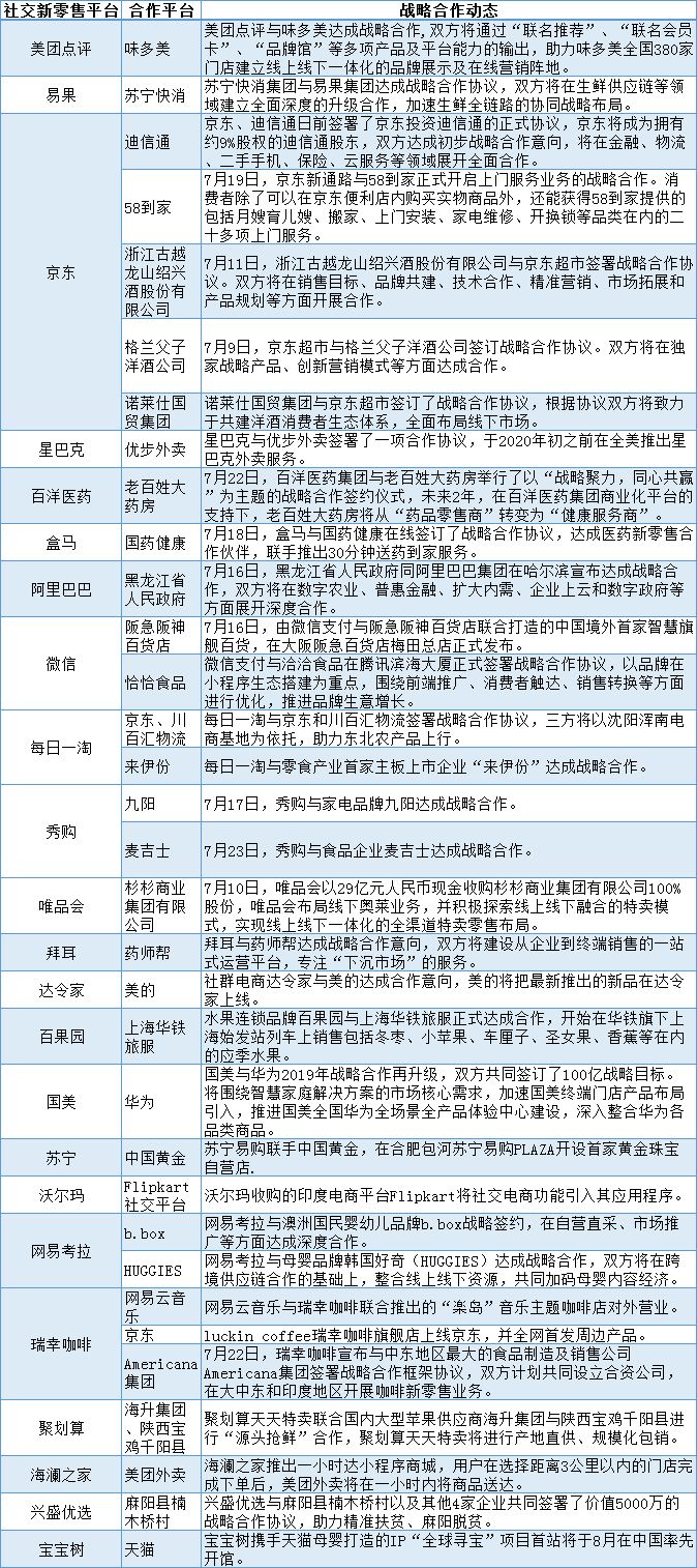
这两年,社交新零售行业的蓬勃发展,以致于各企业平台出现融资、与其他企业达成战略合作及线上线下的新布局,更好的获取更多的流量及市场。直销大数据研究中心收集到2019年7月1日-8月20日社交新零售平台的战略布局情况,如表1及表2:
表1社交新零售平台战略合作情况

备注说明:因信息收集渠道不同,数据将会有所偏差,仅供参考
从表1来看,近期各个社交新零售平台与其他企业的合作方向主要在线上、线下及品牌的多方面合作,更便于布局新零售业务。如易果、京东、微信、百果园、星巴克、盒马、每日一淘、海澜之家、国美、苏宁、瑞幸咖啡、拜耳等企业在合作上倾向于线下门店的市场布局,其中星巴克、盒马和海澜之家通过合作可在物流链路得到大幅提高,均推出外卖服务即下单后短时间内均送达商品。美团点评、百洋医药、唯品会、达令家、国美和沃尔玛与合作企业的合作方向在线上,提升业务服务质量,其中美团点评、唯品会及国美则是建立线上线下一体化的形式。特别的,兴盛优选和聚划算电商平台与扶贫县合作共同推销出当地的水果,助力精准扶贫项目。
表2社交新零售平台布局情况

备注说明:因信息收集渠道不同,数据将会有所偏差,仅供参考
从表2来看,社交新零售平台主要在线下布局居多,即门店的落地开业,如乐铺、苏宁、京东、星巴克、永辉、盒马、呆萝卜和微店均在线下城市布局新的门店,其中京东的奢侈品服务中心及星巴克的速递咖啡店打通了线上线下的营销渠道。而苏宁小店、饿了么、花生日记及阳光印网在线上的服务均得到升级优化。新平台“合众”也以上线亮相,及美国彩妆品牌通过线上天猫旗舰店形式回归中国市场。
原创声明
本文为直销大数据研究中心原创,未经本站允许,不得转载。本站将保留追究相应责任的权利。
还在做微商小白吗?
还是对社交电商无从下手吗?
长按关注给你好看

