

Part1
2021成元宇宙发展元年
腾讯阿里字节跑步入局
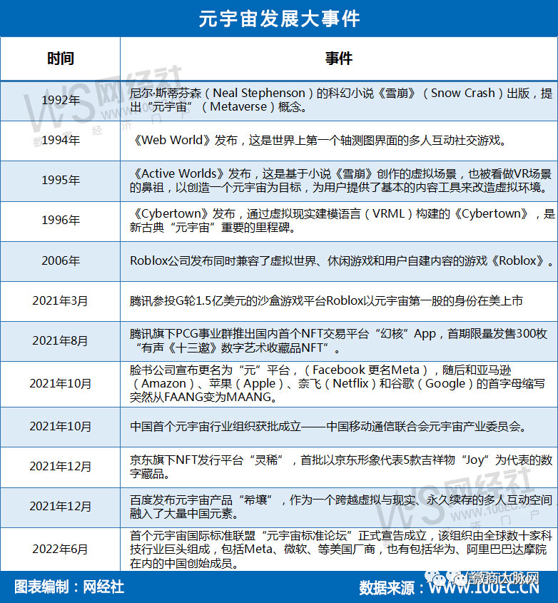
元宇宙一词最早出自1992年出版的科幻小说作家尼尔·斯蒂芬森的《雪崩》里提到的“metaverse(元宇宙)”和“Avatar(化身)”这两个概念。而直到近两年,元宇宙才开始受到关注。
报告认为,元宇宙是一个平行于现实世界,又独立于现实世界的虚拟空间,是映射现实世界的在线虚拟世界,是越来越真实的数字虚拟世界。元宇宙是在扩展现实(XR)、区块链、云计算、数字孪生等新技术下的概念具化。
2021年,元宇宙迎来加速发展,阿里巴巴、腾讯、百度、网易、京东、字节跳动等国内互联网巨头纷纷入局。

此外,元宇宙各赛道的玩家包括:
(1)数字人:ACE虚拟歌姬、I-REALITY、八点八数字科技、半人猫、博宇盖乐、不觉晓、次世文化、次元潮玩、汇智互娱智能、慧夜科技、美集原力、摩塔时空And2girls、魔珐科技Xmov、拟仁智能、奇幻AI、燃麦科技AYAYI、世悦星承、小冰、心识宇宙、影眸科技等;
(2)元宇宙底层技术:MetaApp、XRSpace、根号叁、几率视界、元界未来、元象XVERSE等;
(3)元宇宙社交:BUD、Gemsouls、Litmatch、Mew社区-TROPH、Soul App、Vyou微你、Yahaha、都宝客、奇妙派对等;
(4)元宇宙行业应用:OrientaLab、Vland云现场、VSWORK、爱化身科技、飞天云动、旗鱼科技、深锶科技、星图比特、元大陆、元能星泰MetaStar、原创猫、绽放化、3Glasses、arpara露熙科技、超次元数码等;
(5)元宇宙游戏:Animoca Brands、Moment数字藏品、Oasis绿洲VR、成蹊网络、迷你创想、密境科技等。
随着元宇宙相关产业不断成熟,该赛道也被众多机构看好。Analysis Group预计,到2031年的未来十年对全球GDP的贡献可达到3万亿美元;麦肯锡预计,到2030年企业和消费者与元宇宙相关的年度全球支出或达到5万亿美元。
另外,彭博社预计,元宇宙将在2024年有望达到8000亿美元;普华永道预计,元宇宙市场规模在2030年将达到1.5万亿美元;花旗银行预计,2030年元宇宙经济的总市场可能增长到8万亿至13万亿美元之间,并预计元宇宙用户数量可能多达50亿。
同时,元宇宙发展也得到了我国政策上的支持。据不完全统计,12个省级行政单位及有关部门出台了明确支持元宇宙产业发展的相关政策,总数达22项,其中上海、山东、浙江及黑龙江均出台2个及以上政策。另外,全国共计14个市级行政单位及有关部门出台了明确支持元宇宙产业发展的相关规划或政策,总数达23项。除各市政府工作报告规划元宇宙产业外,各地市级行政单位及有关部门出台了16项政策支持元宇宙产业。

元宇宙的爆火也引来众多投资机构入局。《报告》显示,元宇宙活跃投资方包括五源资本、顺为资本、知春资本、高瓴创投、红杉资本元宇宙资本、万像文化等VC/PE,以及网易、阿里巴巴、腾讯等产业资本。

《报告》显示,2011-2021年,中国元宇宙融资总额57.7亿元,总融资数为81起。其中,2011年融资额约1370万元;2013年融资额约1370万元;2014年融资额约3200万元,同比增长133.58%;2015年融资额约3795.5万元,同比增长18.61%。2016年融资额约8600万元,同比增长126.58%;2017年融资额约6500万元,同比下降24.42%;2018年融资额约4.74亿元,同比增长629.23%;2019年融资额约4.91亿元,同比增长3.59%;2020年融资额约4.96亿元,同比增长1.02%;2021年融资额约40.63亿元,同比增长719.15%。

从融资角度看,2011年-2017年是中国元宇宙的萌芽期;2018年-2020年是元宇宙的加速发展期;最终的爆发在2021年。
另外,值得注意的是,2022年1月-6月融资数达41起,融资金额达54.6亿元,融资额几乎是过去十年融资总和。

2011年-2021年元宇宙81起融资事件中,融资额排名前十的有Soul App(1.69亿美元),MetaApp(1亿美元),Animoca Brands(5600万美元),Animoca Brands(5000万美元),元象XVERSE(4000万美元),3Glasses(2.4亿人民币),Yahaha(数亿人民币),魔珐科技Xmov(数亿人民币),小冰(数亿人民币),小冰(数亿人民币)。
此外,《报告》还披露了2011年-2021年元宇宙融资具体情况。其中,在融资金额月份分布上,排名前三的分别是:6月20.7亿元、3月13.71亿元、7月6.06亿元。按照融资金额月份分布上,上半年融资占比68.04%,下半年融资占比31.96%。
在轮次分布上,天使轮24起、Pre轮8起、A级20起、B级8起、C级4起、IPO上市2起,战略投资7起、种子轮4起。
省份分布上,排名前三的分别是:上海23.56亿元、北京14.56亿元、香港9.26亿元。
Part3
元宇宙融资城市分布
上海北京香港排名前三
《报告》显示,在融资城市数量分布上,排名前三的分别是:上海27起,北京26起,深圳10起。其他还包括:香港7起,杭州4起,厦门3起,青岛、南京、湖州、广州各1起。

上海的26起融资中,融资总额超23.5亿,占历年元宇宙总融资额的40.81%。从该数据可以看出,上海在元宇宙行业的发展地位,众多元宇宙发展技术公司均布局在上海。

在融资额上,2011年至2021年上海元宇宙融资额排名前十的分别为:Soul App1.69亿美元,Yahaha数亿人民币,魔珐科技Xmov数亿人民币,Soul App数千万美元,Soul App数千万美元,Litmatch数千万美元,Litmatch数千万美元,Oasis绿洲VR1000万美元,Vland云现场数千万人民币,Soul App数千万人民币。

排名第二的北京融资数量26起,融资金额超14.56亿元。2011年至2021年,北京元宇宙融资额排名分别为:MetaApp1亿美元,小冰数亿人民币,小冰数亿人民币,MetaApp数千万美元,次世文化500万美元,摩塔时空And2girls300万美元,飞天云动数千万人民币,飞天云动数千万人民币,Vyou微你数千万人民币,奇幻AI数千万人民币。(如果您是业内人士,欢迎咨询加微信:clt7513)


