亚马逊新品广告竞价策略选择哪个?
有人说【固定竞价】也有人说选【动态竞价-仅降低】,各说有各的理,甚至讲到经验之谈,那么你知道这背后的逻辑么?
这篇文章将以一个官方诠释的内容来进行一个科学的竞价策略的解读;
我想说的是你要了解其中的原理根据自己的情况做最合适的选择,方法从来不是固定的!

先看一下后台竞价策略的选择界面。
动态竞价 - 仅降低
当您的广告不太可能带来销售时,我们将实时降低您的竞价。
动态竞价 - 提高和降低
当您的广告很有可能带来销售时,我们将实时提高您的竞价(最高可达 100%),并在您的广告不太可能带来销售时降低您的竞价。
固定竞价
我们将使用您的确切竞价和您设置的任何手动调整,而不会根据售出可能性对您的竞价进行更改。
以上三点是亚马逊给出的三个竞价策略选项。
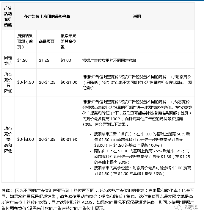
下面这张图片其实诠释的已经非常明确了,但是做为卖家真的去看的据我接触的少之又少(这里甚至也包括我的运营同事),舍近求远的宁可去问其他人的玄学论也不会看一下官方最好的诠释;
这也是当下亚马逊卖家中普遍存在的问题,缺少了自我的求知精神,太容易被他人煽动!

通过这张亚马逊给出的图表我们可以看到,在你设置竞价的基础上,每种竞价策略在不同的广告位上的最终竞价也是不同的;固定竞价就是以你设置的竞价基础做固定最终调整,而只降低和提高降低都是有浮动区间的,同样的我们可以看到提高和降低是有搜索结果位置顶部额外最多提高100%属性的,在竞价基础上首页先提高50%再因为提高和降低加价100%为最终竞价,所以在搜索结果首页的争夺里显然是提高和降低更容易获得搜索结果顶部(首页)位置。
而对于新品而言,内容是全新的,亚马逊可能还没有完全识别你的listing。Listing可能还没产生过销量、没有BSR排名、没有Rating、没有QA,当点击到这样一个listing页面的时候,转化率大概率是不会很理想的。
这个时候,如果我们选择了❤️【动态竞价-仅降低】或❤️【动态竞价–提高和降低】,广告带来了流量,但是买家看了之后可能就离开,没有形成转化。这个时候A9算法就会认为这个广告带来的流量不太可能带来销售,那么就会实时降低广告竞价,之后的流量就更少。
再考虑下❤️【动态竞价–提高和降低】,在只降低的基础上把最终竞价上限拉高了,尤其搜索结果顶部(首页)位置,但是额外100%的竞价,没产生过销量、没有BSR排名、没有Rating、没有QA;我想只有你的产品远低于市场价的时候才能在首页建立优势建立前期更好的出单,倒也是可以选择。实际测试❤️【动态竞价–提高和降低】是会产生非常高的搜索结果顶部(首页)位置数据,这里需要结合自己产品属性灵活调整。
❤️【固定竞价】不会根据售出可能性对竞价进行更改,所以只要你的竞价有竞争力,不管引进来的流量转化率高不高,亚马逊都不会去调整你的竞价。那么使用此策略的广告计划就有可能带来更多的曝光量,如果这个时候我们能够根据已经建立的曝光量去做点击率的修正、转化率的调整、有节奏地去增加一些优质review,listing的整体质量肯定也会慢慢提升。
综上新品广告竞价策略确实固定更好一些,因为有文案功底,你的广告曝光会是增量提升。
在介于我们每天都有关键词数据跟踪,广告报表的导出,也并不会因为不及时的否定而导致过多无效花销,而只降低的作用体现的又并不完整
结合这两点 ,新品我个人肯定是优选❤️【固定的竞价】策略的。
而对于不会看数据,对关键词报表不敏感的新手卖家来讲,我还是建议以❤️【动态竞价-只降低】作为优选,这样也不至于造成广告的预算超出,不过要记得及时做竞价调整,你的无效点击可能因为listing的承接力较低,基于只降低的降价策略,亚马逊在不断给你放弃广告展示位置,又因为是新品你需要的是一个增量曝光变化。

