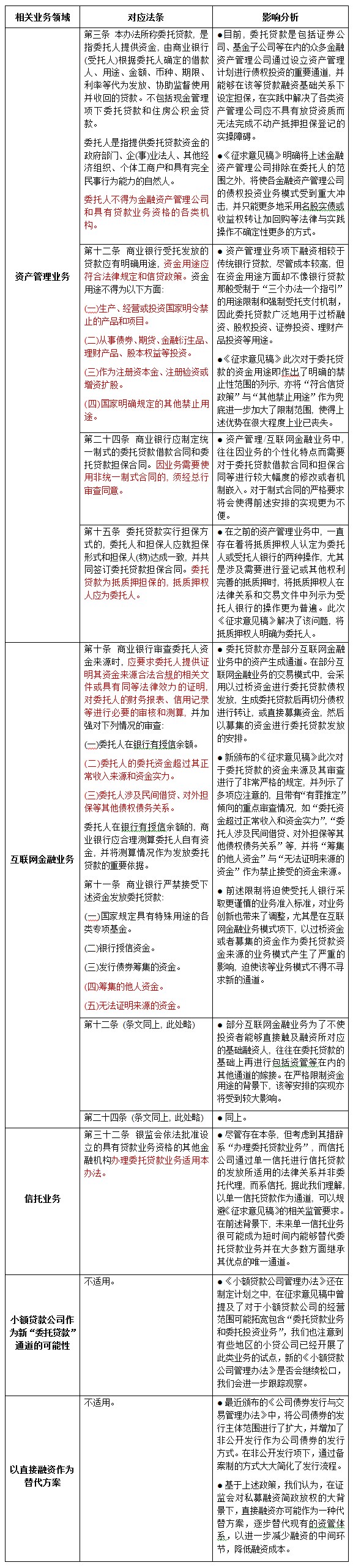
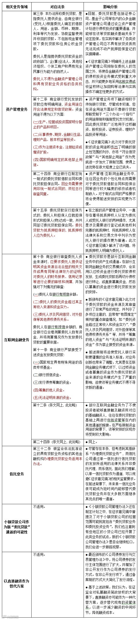
2015年1月16日, 银监会颁布了《商业银行委托贷款管理办法(征求意见稿)》该《征求意见稿》体现了监管部门对于委托贷款业务监管思路与方式的重大调整, 将对资产管理业务、互联网金融业务以及信托业务均产生深远影响。本文即拟对核心条款进行解读, 重点梳理其对于各类金融业务领域的影响。

【来源:金杜说法 作者:金杜律师事务所 钟鑫 胡喆 陈府申】
更多精彩文章:
1003 已承兑信用证涉嫌欺诈案启示
1008 警惕虚假贸易死灰复燃
1033 保理:商业银行利润增长点及风险防范
1035 “内保外贷”套利隐忧
1046 套利贸易中的法律问题
1049 大宗商品贸易融资的方式及影响
回复文章前对应的数字即可查看相应文章
回复数字1可关注更多精选文章
回复数字2可查看历史全部文章
《贸易金融》杂志现可购买或预订,购买方式:回复购买杂志+您的联系方式,或回复4,填写订购表格。

