
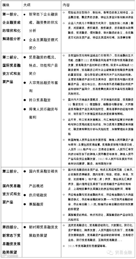
在“三期叠加”的新阶段,融资难仍是我国多数企业须长期正视的“新常态”。贸易融资作为化解融资难问题的有效途径之一,在国家“一带一路”和人民币国际化战略的引领下,将具有更旺盛的生命力!在实务中,常见的贸易融资产品主要有哪些?热点在哪里?产品创新的依据和重点是什么?贸易融资的风险主要体现在哪些方面? 在新时期,如何在有效防范相关风险的前提下,充分利用贸易融资工具服务好我国的实体经济?所有这些都是值得银行和企业加以密切关注并协同解决的关键问题。
为此,北京财资和供应链应用技术研究院和《贸易金融》杂志决定邀请银行界的资深领导专家举办“新兴贸易融资产品、案例及风险 防范”专题讲座,本讲座将主要从以下四大部分 10 个方面来对相关问题进行深入、详细地分析和解读。

林老师,现任某国有大型商业银行专家,高级经济师,经济学博士。先后接受过厦门大学、南京大学、约翰斯•霍普金斯大学、中国人民大学和伊利诺伊大学 5 所国内外著名高校的教育。已在省部级以上刊物公开发表有关经济金融的专业论文 18 篇,并有多篇获奖,参加编写国际结算与贸易融资案例分析书籍 2 部。曾在外贸公司及商业银行的总、分、支行和海外分行工作过。在银行基层一线从事国际结算和信贷业务 20 多年,历任支行副行长、行长、分行国际部总经理、总行国际部总经理助理、总行国际结算中 心副总,具有较丰富的国际业务经营管理经验和基层银行管理经验。