
什么是供应链金融?
供应链金融是基于真实的交易背景开展的金融活动,实质是帮助链内成员盘活流动资产。国内供应链金融业务倾向性:预付类>应收类>存货类。预付类产品改善了核心企业的财务报表,加速了资金回笼,并将企业间的商业信用转换为了银行信用,因此更受国内核心企业的青睐。
供应链金融解决了什么问题?
供应链金融帮助中小企业解决融资难的问题;帮助银行实现差异化竞争、开拓中小企业市场,可以使其利用高附加值的服务绑定核心企业和客户集群;帮助核心企业提升整个产业链的效率;核心企业也可以作为资金提供方,为供应链成员尤其是中小企业提供资金,满足了核心企业产业转型升级的需要,通过金融服务变现其长期积累的行业专业和资源。
为什么在这个时间点?
1、经济增速放缓,产能全面过剩,行业风险过大,上下游企业账期过长,赊欠严重;
2、银行利率市场化,竞争日渐激烈,服务中小型企业的需求增加;
3、互联网对于供应链金融的影响;
4、传统企业转型动力强,金融业务的开拓;
5、保理、P2P、融资租赁等金融业态的发展为供应链金融提供新的资金来源。
供应链金融从 1.0 到 2.0 最关键的是互联网化,一是使银行获得信息效率提高、加快放贷速度,简化操作,降低线下操作风险;二是银行可以得到实时的业务交易信息,建立实时预警体系;三是大数据分析对风险管理的改善,进一步解决信息不对称的问题。
供应链金融谁主沉浮?
银行开展供应链金融业务最明显的优势是资金、支付结算手段、客户资源和金融专业性。核心企业由于多年的行业积累,做供应链金融具有先天优势,开展供应链金融服务的初始成本更低,响应速度也更快。但是核心企业大概率上会局限在自身供应链内,开展自身行业生态之外的供应链金融业务难度高于银行,且很容易触及天花板。因此银行基于行基于商户管理,结算管理和传统的信贷数据的积累,可以实现与核心企业错位的合作和竞争。
行业投资机会展望
从投资角度,我们循着两条主线:一是看好已打通融资渠道、拥有物流平台且在细分行业内占据先发优势的核心企业,如欧浦智网、盛屯矿业、金发科技和搜于特;二是是公司主营业务增速放缓,有强烈的依靠供应链金融业务转型的企业,且新业务将可能极大改善公司业绩,如道氏技术、禾盛新材和东华科技等。
什么是供应链金融?
供应链金融是对供应链的某个环节或全链条提供定制化的金融服务,通过整合信息、资金、物流等资源,达到提高资金使用效率、为各方创造价值和降低风险的作用。这种服务是穿插在交易过程中的,其主要模式是以核心企业的上下游为服务对象,以真实的交易为前提,在采购、生产、销售的各个环节提供的金融服务。
在供应链产品的设计过程中,通常会突出核心企业的参与和作用,核心企业在供应链中处于强势地位,能对供应链条的信息流、物流、资金流的稳定和发展起决定性作用。核心企业对供应链组成有决定权,对供应商、经销商、下游制造企业有严格选择标准和有较强控制力。供应链金融在设计过程中基于真实的贸易背景,因此往往需要核心企业的配合,如对接财务、确定历史经营结算情况、测算合理额度、对资金受托支付等。

在供应链的环节中,核心企业行业话语权强,对上下游具有掌控能力,同时也对上下游有比较多的资金占用。在上图的例子中,核心企业向供应商购买原料,要求赊销,由于核心企业的强势以及供应商对其还款能力的信任,供应商同意赊销形成应收账款,这样它在备货过程中就需要垫资,流动性受到较大影响。此时金融机构可以通过购买债权的方式向供应商支付现金,从而解决它的流动性问题。核心企业的信用直接关系到应收账款坏账率,因此保理商对供应商的资质要求会比直接发放贷款要低的多。
接着经销商向核心企业购买产成品,由于核心企业太强势,所以不准备向其赊销。经销商的资金紧张,需选择贷款付钱、开信用证或开承兑汇票的方式,然而这些都需要它有足够的授信,如果经销商是中小型企业,可能就需要放弃这笔生意。这时候由于核心企业授信充足,又对经销商足够了解,金融机构可以通过占用核心企业的授信向经销商发放贷款用于支付核心企业的贷款。接着经销商向零售商销售,假设双方地位平等,各自占用各自的授信,采用开票/贴现、开证/议付、开证/福费廷、双保理等方式。
供应链金融的实质是帮助企业盘活流动资产,即应收、预付和存货。因此通常将产品分为三类:应收类、预付类和存货类。应收类产品帮助上游企业将应收账款转换成现金或应付票据;预付类产品则帮助下游企业扩大了单次采购额,提高了采购能力,将本应即期支出的现金资产转换为短期借款或应付票据;现货质押更为直接,以企业的存货作为担保方式,换取流动性更强的现金资产。虽然现货融资通常没有核心企业参与,但因该业务涉及对货权的控制和物流监管企业的管理,从管理上与供应链金融流行的预付款渠道融资相近。
应收类
应收类产品主要应用于核心企业的上游融资,如果销售已经完成,但尚未收妥货款,则适用产品为保理或应收账款质押融资;如融资目的是为了完成订单生产,则为订单融资,担保方式为未来应收账款质押,实质是信用融资。
应收账款质押融资是是指企业与银行等金融机构签订合同。以应收账款作为质押品。在合同规定的期限和信贷限额条件下,采取随用随支的方式,向银行等金融机构取得短期借款的融资方式。其中放款需要发货来实现物权转移,促使合同生效。同时也需要告知核心企业,得到企业的确权。

保理业务是以债权人转让其应收账款为前提,集应收账款催收、管理、坏账担保及融资于一体的综合性金融服务(上右图为明保理流程图,由于核心企业不愿意配合,暗保理缺少 5 这个步骤)。与应收账款质押融资的差别是,保理是一种债权的转让行为,适用于《合同法》,而应收账款质押是一种物权转让行为,适用于《物权法》。银行拥有对货物物权的处置权。

保理可分为有追索权保理和无追索权保理。有追索权保理(又称回购型保理)是指在应收账款到期无法从债务人处收回时,保理商可以向债权人反转让应收账款、要求债权人回购应收账款或归还融资。无追索权保理(又称买断型保理)是指应收账款在无商业纠纷等情况下无法得到清偿的,由保理商承担应收账款的坏账风险。
客户转让应收账款可以获得销售回款的提前实砚, 加速流动资金的周转。此外客户无须提供传统流动资金贷款所需的抵质押和其他担保。在无迫索权的转让棋式下,客户不但可以优化资产负债表,缩短应收胀款的同转天数,还可以向银行或保理商转嫁商业信用风险。

票据池业务是银行一种常见的供应链金融服务。票据是供应链金融使用最多的支付工具,银行向客户提供的票据托管、委托收款、票据池授信等一揽子结算、融资服务。票据池授信是指客户将收到的所有或部分票据做成质押或转让背书后,纳入银行授信的资产支持池,银行以票据池余额为限向客户授信。用于票据流转量大、对财务成本控制严格的生产和流通型企业,同样适用于对财务费用、经营绩效评价敏感并追求报表优化的大型企业、国有企业和上市公司。
对客户而言. 票据池业务将票据保管和票据托收等工作全部外包给银行,减少了客户自己保管和到期托收票据的工作量。而且, 票据池融资可以实现票据拆分、票据合并、短票变长票等效果,解决了客户票据收付过程中期限和金额的不匹配问题。对银行而言,通过票据的代保管服务,可以吸引票据到期后衍生的存款沉淀。
预付类
预付类产品则主要用于核心企业的下游融资,即主要为核心企业的销售渠道融资,包含两种主要业务模式:
一是,银行给渠道商融资,预付采购款项给核心企业,核心企业发货给银行指定的仓储监管企业,然后仓储监管企业按照银行指令逐步放货给借款的渠道商,此即为所谓的未来货权融资或者先款后货融资;二是,核心企业不再发货给银行指定的物流监管企业,而是本身承担了监管职能,按照银行指令逐步放货给借款的渠道商,此即所谓的保兑仓业务模式。
先货后款(或先票后货)是指买方从银行取得授信,在交纳一定比例保证金的前提下,向卖方支付全额货款;卖方按照购销合同以及合作协议书的约定发运货物,货物到达后设定抵质押,作为银行技信的担保。一些热销产品的库存往往较少,因此企业的资金需求集中在预付款领域。同时,该产品因为涉及到卖家及时发货、发货不足的退款、到货通知及在途风险控制等环节,因此客户对卖家的谈判地位也是操作该产品的条件之一。
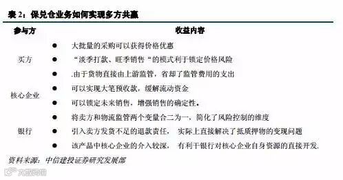
保兑仓(又称为担保提货授信)是在客户交纳一定保证金的前提下,银行贷出金额货款供客户(买方)向核心企业(卖方)采购,卖方出具金额提单作为授信的抵质押物。随后,客户分次向银行提交提货保证金,银行再分次通知卖方向客户发货。卖方就发货不足部分的价值承担向银行的退款责任。该产品又被称为卖方担保买方信贷模式。
保兑仓是基于特殊贸易背景,如:1、客户为了取得大批量采购的析扣,采取一次性付款方式,而厂家因为排产问题无怯一次性发货;2、客户在淡季向上游打款,支持上游生产所需的流动资金,并锁定优惠的价格。然后在旺季分次提货用于销售;3、客户和上游都在异地,银行对在途物流和到货后的监控缺乏有效手段。保兑仓是一项可以让买方、核心企业和银行均收益的业务。


存货类
存货类融资主要分为现货融资和仓单融资两大类,现货质押又分为静态质押和动态质押,仓单融资里又包含普通仓单和标准仓单。
静态抵质押授信是指客户以自有或第三人合法拥有的动产为抵质押,银行委托第三方物流公司对客户提供的抵质押的商品实行监管,抵质押物不允许以货易货,客户必须打款赎货。此项业务适用于除了存货以外没有其他合适的抵质押物的客户,而且客户的购销模式为批量进货、分次销售。利用该产品,客户得以将原本积压在存货上的资金盘活,扩大经营规模。
动态抵质押授信是静态抵质押授信的延伸产品. 它是指客户以自有或第三人合法拥有的动产为抵质押,银行对于客户抵质押的商品价值设定最低限额,允许在限额以上的商品出库, 客户可以以货易货。该产品适用于库存隐定、货物品类较为一致、抵质押物的价值核定较为容易的客户。同时,对于一些客户的存货进出颇繁,难以采用静态抵质押授信的情况. 也可运用这类产品。
该产品多用于生产型客户。对于客户而言,由于可以以货易货,因此抵质押设定对于生产经营活动的影响相对较小。特别对于库存稳定的客户而言, 在合理设定抵质押价值底线的前提下,授信期间内几乎无须启动追加保证金赎货的梳程,因此对盘活存货的作用非常明显。

仓单质押是以仓单为标的物而成立的一种质权。仓单质押作为一种新型的服务项目,为仓储企业拓展服务项目。仓单是保管人收到仓储物后给存货人开付的提取仓储物的凭证。仓单除作为已收取仓储物的凭证和提取仓储物的凭证外,还可以通过背书,转让仓单项下货物的所有权,或者用于出质。存货人在仓单上背书并经保管人签字或者盖章,转让仓单始生效力。存货人以仓单出质应当与质权人签订质押合同,在仓单上背书并经保管人签字或者盖章,将仓单交付质权人后,质押权始生效力。
标准仓单质押授信是指客户以自有或第三人合法拥有的标准仓单为质押的授信业务。标准仓单是指符合交易所统一要求的、由指定交割仓库在完成入库商品验收、确认合格后签发给货主用干提取商品的、并经交易所注册生效的标准化提货凭证。
该产品适用于通过期货交易市场进行采购或销售的客户,以及通过期货交易市场套期保值、规避经营风险的客户。对于客户而言,相比动产抵质押,标准仓单质押手续简便、成本较低。对银行而言,成本和风险都较低。此外,由于标准仓单的流动性很强,也利于银行在客户违约情况下对货押物的处置。
普通仓单质押授信是指客户提供由仓库或其他第三方物流公司提供的非期货交割用仓单作为质押物, 并对仓单作出质背书,银行提供融资的一种银行产品。
在涉及货押的融资模式里,目前最大的问题是监管企业的职责边界、风险认定和收益权衡问题。监管企业承担的责任法律界定模糊,当监管企业获取的收益较低时,承担过大的风险与其并不匹配。
哪类产品更受欢迎?
从我们调研的银行和金融服务平台的业务实操情况来看,国内供应链金融业务倾向性:预付类>应收类>存货类。上海钢贸事件和青岛港事件的教训使金融机构心有余悸,而操作难度大、监管企业职责边界不清也为存货业务带来难度。应收类产品是国外供应链金融的主要融资模式,因为银行不需承担企业的销售风险,因而承担较小的市场风险。国内供应链金融业务的主要模式却是预付类,这主要是因为下游融资是为核心企业的销售渠道融资,促进了其销售。相比国外企业更重视整个产业链的健康协同,国内因为产能过剩的经济结构,核心企业对销售的关心和支持远高于采购,而供应链金融业务的发展又离不开核心企业的支持,因此预付类业务更容易开展。
预付类产品一方面改善了核心企业的财务报表,资金回笼也更加迅速,对于对优化财务报表有需求的公司有较强的吸引力。另外赊销需要做坏账计提,如果下游回不了款,除了法律诉讼没有更高的办法,因此预付类产品实际上是将企业间的商业信用转换为了银行信用,如果出现违约,则立刻对贷款人的征信产生影响,对贷款人约束力更强。

供应链金融解决了什么问题?
供应链金融的目标是提升供应链内部资金效率,最终达到多方共赢的效果。
中小企业:资金紧张,融资困难
核心企业因其竞争力较强、规模大,在与上下游中小企业的议价谈判中处于强势地位。为了减少运营成本,获取更大利润,其往往在交货、价格、账期等贸易条件方面对上下游配套企业要求苛刻,如要求更低的折扣、更长的赊购期限、更短的交货期等,从而给上下游中小企业造成巨大的负担。回款周期长、流动资金严重缺乏牵制了企业的周转速度。
在迫切的资金需求下,中小企业却又往往很难通过正常融资渠道得到资金支持。传统银行授信按担保方式区分为三类:信用授信、抵质押授信和保证担保授信。理论上,提高贷款利息就能够弥补风险成本,因此风险大不必然导致中小企业融资困难。然而中小企业由于信息不对称导致银行无法对其有效设置差别化信贷价格体系。传统上的解决方案是要求借款人提供价值稳定、难以转移且易于变现的资产作为抵押,或者要求实力更强、风险水平更低的主体提供保证担保。而中小企业固定资产存量通常较少,往往缺乏银行认定的抵押资产;同时由于经营前景确定性较弱,也很难争取到其他主体的商业性保证担保。因此传统的授信技术和信贷评审技术对中小企业并不适用。
此外对于银行来说,中小型企业贷款频率高、单笔额度小、信息采集成本也高于大型企业,融资审核过程复杂,需要耗费大量时间和资金成本。如果这些成本通过利率转嫁到中小企业上,融资成本可能超出中小企业的能力。
企业不是孤立的,它一定是某个供应链上的成员,它基于经营的资金需求背后一定对应一个真实的交易背景,一个真实的交易行为。与传统银行授信模式相比,供应链金融对中小企业更具有包容性。供应链金融不再局限于中小企业个体硬件的评判,更多以核心企业为中心,基于整个产业链的角度对供应链参与成员进行整体的资信评估,进而放宽了对中小企业融资的准入门槛。供应链金融还可以通过核实贸易情况、控制货权、第三方物流监管等工具进一步完善风险的管控。

根本上来说,供应链金融在两个角度对传统银行信贷进行改善,一是将银行的不动产质押偏好转向动产;二是对中小企业的信息缺乏进行补足。一方面是信息内容的转换,利用贸易信息补足个体信息(传统供应链金融的做法);另一方面在供应链金融 2.0 的大数据背景下,可以直接降低获取信息的成本,拓宽获取信息的渠道,通过个体信息的丰富,实现无抵押无担保的纯信用授信(金电联行、阿里小贷的做法)。
银行:竞争加剧,金融脱媒
供应链金融帮助银行实现:1、差异化竞争;2、开拓中小企业市场;3、利用高附加值的服务绑定核心企业和客户集群。
截至 2015 年 6 月,我国国内银行金融机构总资产达到 171.6 万亿,其中城商行和农村金融机构资产占比达到 24%,近 10 年增速始终高于行业平均和其他类别。城商行和农商行市场份额的提升主要是由于市场准入放松后的网点扩张,然而从业务上来说,各家经营特色并不明显,目标市场重叠度高。


随着资本市场的成熟,大型企业更倾向于通过股权、债权、资产证券化等低成本的方式募集资金,创业板、新三板也进一步分流优质的中小企业的贷款。互联网金融的快速崛起和民间资本效率的进一步优化,都使金融行业竞争进一步加剧。从资产业务的总量看,银行贷款占企业融资总量的比重逐渐下降。伴随着利率市场化的趋势. 银行依靠利差生存的模式将受到明显冲击。

在这种背景下,银行面临两种选择,一是针对传统优势客户进行服务创新和升级;二是针对传统意义上的分优势客户,在开发手段、盈利模式和风险控制方面进行创新,拓宽客户开发的半径。
过去大客户偏好使银行陷入价格竞争、人脉关系竞争的生态圈中,产品技术、营销技术含量低,资源浪费严重,且收益不高。在中小企业市场,由于缺乏适应性的风险评估和控制手段,多数银行望而却步,有限的介入也往往辅以提高产品价格的风险补偿方式。对于中小银行来说,由于自身实力和监管的限制,客户选择面较窄,因此差别化经营、培育自己的专业化领域势在必行。而中小型的城商行和农商行往往定位于区域市场,服务特定的产业集群,围绕具备区域性特征的产业链开展供应链金融服务也具备一定优势。
传统国内商业银行的信贷流程很简单:寻找企业、提供固定资产抵质押(如果没有则提供保证担保)、出账、如果没有问题一年之后续贷。在这种模式下,中间业务无非是常规结算和与授信相关的手续费,如结算手续费、开票、开证手续费等。

由于中间业务更能体现一家银行在金融科技服务、知识服务商的竞争力,上市银行手续费净收入和利息净收入的比值已从 10 年前的平均 6%提升到 14 年的平均 26%,民生和招商银行则超过了 40%,显现出金融服务技术的提升,然而相对于西方银行仍然偏低(14 年美国银行 60.8%、摩根大通 119.4%、富国银行 80.7%)。
供应链金融之于银行的贡献在于两点,一是用可控的成本服务了原来不能服务的客户,二是用可控的成本控制了原来难以控制的风险。一个核心企业要想持续经营,必然要对供应链上的企业进行相对精细的管理,所以供应链本身就是具有风险控制能力的,核心企业的初步筛选降低了银行的潜在风险。再通过对整个供应链的评估改善中小企业信贷准入标准,使银行获得对中小企业市场深入开拓的可行性。

银行利用供应链金融提供的高附加值服务可以绑定核心企业和客户集群。核心企业在供应链中常常具有压制性的谈判地位,因此一旦与核心企业建立合作,链条中的其他成员往往会自动接受。通常核心企业自身获得金融服务的渠道广泛,因此对银行的忠诚度往往较低,且善于利用银行间的竞争达到服务购买成本的最小化。供应链金融通过个性化、高附加值的产品设计,通过结算回路控制、间接授信、信用捆绑等手段, 可以更好地绑定核心企业。再围绕核心企业的战略合作关系,不仅可以派生出多元化的业务,也可对客户集群进行网络性绑定。
核心企业:改善生态,业务转型
英国著名供应链专家马丁·克里斯多夫曾经说:市场上只有供应链而没有企业,21 世纪的竞争不是企业和企业之间的竞争,而是供应链和供应链之间的竞争。一个核心企业要想持续经营,必然要对供应链上的企业进行相对精细的管理,与上下游成员进行物流、信息流和资金流的协调。其中物流和信息方面,虚拟生产、VMI等方式可以有效地实现管理扁平化和终端市场需求信息共享。然而在供应链的部分节点,资金流导致的短板往往抵消了分工与协作所带来的效率优势和成本优势,成为供应链整体竞争力的关键。
最简单的供应链金融由核心企业自身就可以提供,如向供应商提前付款、对分销商增加赊销等。但核心企业作为独立的经济体,在保障产品销售的同时也会追求经济性,其手段恰恰是向上游延长账期、向下游缩短账期和向下游转移库存。然而过度挤压上下游不是长久之计,只有整个供应链的成本降低了,核心企业的采购成本才能降低,才能优化产品价格,进而增强经销商的粘度。
核心企业可以在供应链资金流规划的过程中充当协调者的身份,通过与上下游间的业务活动调节资金的分布情况。此外,核心企业还可以作为资金的提供者,由于资信水平较高,容易从融资渠道获得低成本的资金,可以为供应链成员尤其是中小企业提供资金。这满足了核心企业产业转型升级的需要,通过金融服务变现其长期积累的行业专业和资源。

为什么在这个时间点?
我们认为在此时间点关注供应链金融出于以下几个原因: 1、经济增速放缓,产能全面过剩,行业风险过大,上下游企业账期过长,赊欠严重;2、银行利率市场化,竞争日渐激烈,服务中小型企业的需求增加;3、互联网对于供应链金融的影响;4、传统企业转型动力强,金融业务的开拓;6、融资租赁、保理、P2P 等金融业态崛起为供应链金融提供新的资金来源。
这里我们认为最重要的就是互联网对供应链金融的影响。供应链金融的线上化并不改变供应链金融的实质,但改变了业务模式和风险管理的技术。一是在线化可以使银行获得信息效率提高、加快放贷速度,简化操作,降低线下操作风险;二是银行对接供应链数据可以得到实时的业务交易信息,比如订单情况、发货情况、库存情况、终端销售情况等。基于上述数据,可以建立一个包含多个关注指标的实时预警体系;三是大数据分析对风险管理的改善,进一步解决信息不对称的问题。
从“1+N”到 2.0
2003 年,平安银行在业内率先提出“1+N”模式,初步形成供应链金融理念。“1+N”模式中,“1”就是供应链上的核心企业,“N”则是链条上的中小企业。以“1”的信誉和实际交易担保“N”的融资,不仅对银行带来的风险低,更有利于将原来仅仅针对一家大企业的金融服务上拓下延,实现产供销链条的稳固和流转顺畅。
供应链金融是一项高操作性的业务,单证、文件传递、出账、赎货、应收账款确认等环节具有劳动密集型特征,电子商务手段有助于增强贸易背景可视度、降低交易成本。供应链金融 2.0 强调的是线上化,让核心企业的数据和银行完成对接,从而让银行随时能获取核心企业和产业链上下游企业的付款、仓储等各种真实的经营信息。一方面实现多方在线协同,提高作业效率,银行获取信息成本降低,响应速度更快,另一方面搭建电商云服务平台,提供中小企业订单、运单、收单、融资、仓储等经营性行为的交易场景,同时引入物流、第三方信息等企业,搭建服务平台为企业提供配套服务。在提供服务的同时,积累商流和物流信息。

数据开放和大数据征信
一方面,核心企业规模发展到一定阶段,开始考虑整个产业的生态,更有意愿开放数据。另一方面政策角度也在推行地方政府、部委分层次的开放数据。据估算,80%的企业数据在政府手中,目前越来越多的政府向社会开放企业支付、税务、能耗、社保等方面数据。这些数据介入市场后,信用机构对它们进行加工,即形成信用产品。这些公开信息加之直接从群体数据获得的行业数据,征信企业就可以形成对企业全方位、立体化的评价。
大数据突破了金融市场以抵质押和担保贷款为主的传统方式,解决了金融机构对财报信息不充分,信用积累和抵押、担保资源不充足的中小微企业难以进行有效的信用风险评价的关键问题,能够创建了高效能、全风控、低成本的信用评价模式、风险控制模式和信贷管理模式。
以国内第一家大数据信用服务机构金电联行为例,公司采用非财报的“软信息”,为中小微企业提供无抵押、无担保的纯信用贷款服务。迄今,金电联行已经为 1000 多家中小微企业提供了总规模达 60 亿元的非抵质押信用贷款服务,未发生过一笔不良。
交易明细数据:大数据信用评价技术不依赖由合计信息产生的财务报表,而是采用企业留存在供应链 IT 系统中电子交易明细数据,通过对订单、库存、下线、结算、付款等海量明细记录的交互验证,识别数据的真伪,进行信用评价。信息的可靠性体现在:一是数据量巨大,几乎难以人为作假;能够反映企业最真实的经营状况;3、所有明细数据都是可以互推和计算的。
从事后风险到事前预警:传统的金融业务中都有违约率、违约概率、风险损失率等统计概念,而这些所反映的都是事后风险的结果。大数据信用技术提供依据供应链产生的实时交易数据,进行实时跟踪,实时的风险计算,实时的风险预警、预测,可提前预警 3-6 个月的风险。一旦发生触发预警,便提示银行进行资产保全,从而实现了全过程风险控制,因此大数据技术的统计中只有风险抑制率的概念。
客观性、高效率:传统信用评价的数据采集、风险分析、等级评定主要依靠人来进行,主观性强,人为风险高;大数据技术通过安装在供应链 IT 终端数据挖掘机器人实时采集企业交易数据,云计算技术量化信用风险,从数据采集、清洗、分析、评价全部通过计算机,全自动化完成,能同时对上万甚至数十万家企业进行评价。
供应链金融市场有多大?
单从保理业务来看,近年来全球市场增量稳定,规模已近 25,000 亿欧元,而中国保理业务量在经过了一波跨越式增长后,需求空间已被打开。


从企业的需求角度来看,中国非金融企业应收账款余额规模达到 16 万亿元,工业企业应收账款规模已超10 万亿元。供应链金融服务商保理端主要面向的中小型工业企业,总应收账款规模已过 6 万亿。


另一方面,融资租赁业务近年来也取得了稳固发展。中国金融机构融资租赁业务贷款余额在今年 6 月份已达到 1.2 万亿元。又据统计,中国融资租赁业期末合同余额在去年末已接近 3 万亿元。传统银行之外,越来越多的参与者正在为融资租赁业注入新的活力。
我国供应链金融市场规模目前已经超过 10 万亿,预计到 2020 年可达近 20 万亿,存量市场空间巨大,可以诞生出许多伟大的公司。


供应链金融谁主沉浮
银行开展供应链金融业务最明显的优势是资金、支付结算手段、客户资源和金融专业性。核心企业由于多年的行业积累,做供应链金融具有先天优势,开展供应链金融服务的初始成本更低,响应速度也更快。但是核心企业大概率上会局限在自身供应链内,开展自身行业生态之外的供应链金融业务难度高于银行。因此银行基于行基于商户管理,结算管理和传统的信贷数据的积累,可以实现与核心企业错位的合作和竞争。
银行
银行开展供应链金融的关键问题是交易信息获取成本能够下降、审核成本和放款速度能否改善以及面对专业化程度较高的供应链金融业务,能否合理地与外包服务提供方合作。
保理业务
2014 年银监会公布《商业银行保理业务管理暂行办法》,对商业银行开展保理业务进行规范。针对应收账款项贴现管理的商业银行保理业务规模,近年来增长逐渐放缓,且在 2014 年出现了负增长。目前银行业国内保理业务量仅为 2.2 万亿,仅覆盖了大约 15%的应收账款融资需求,缺口巨大。



银行核心竞争力
银行开展供应链金融业务最明显的优势是资金、支付结算手段、客户资源和金融专业性(包括识别、计量、风险管理)。除此之外,相比核心企业可能只覆盖一级供应商和经销商,银行可以辐射到更深层次的产业链部位。银行供应链金融可以实现跨行业,而核心企业开展自身行业生态之外的供应链金融业务难度高于银行,而核心企业如果仅针对于自身产业链开展的融资业务,则很容易触及天花板,因为一个供应链内的融资需求是有限的。
然而核心企业大概率上会局限在自身供应链里面,因为企业不能直接向企业借款,即便成立或收购保理和小贷公司,也受到资本性和区域性的限制。对于京东这样的互联网公司也存在同样的问题,更多的会针对于自身产业链上的应付账款做融资,而银行占比更大的业务,反而是下游经销商的客群。因此银行基于行基于商户管理,结算管理和传统的信贷数据的积累,可以实现与核心企业错位的合作和竞争。
自建平台 vs 第三方服务平台
从 1.0 时代的从无到有的竞争,到 2.0 时代的线上化和互联网化的竞争,银行开展供应链金融业务在目前的阶段逐渐回归金融服务实体经济的本质,更深入地看待产业内部的经营模式,从而设计出合适的金融服务方案。目前很多银行都在积极布局在线化企业平台,除了将自身已经比较完善的基础产品搬到线上,也力图基于特定产业的经营模式和特定需求开展组合类产品。相比个人银行业务,企业业务平台难度高得多,一方面是金额大得多,另一方面供应链金融业务交易频率高、信息量大,都对平台提出更高要求。

然而供应链金融基于真实的贸易背景,采购合同、销售订单、存货订单、物流信息等均为开展业务的重要基础。仅从信息方面,供应链上从核心企业到上下游可能覆盖上百、甚至上千家企业,银行获取数据的成本非常高。在开展业务的过程中,核心企业不一定愿意对银行开放;另外即便开放,一些复杂的信息,如由于商品价格而导致的货值变化,对银行审批和风控的操作要求也很高。
目前银行自建式供应链金融解决方案往往基于标准化程度高的企业,如汽车行业,主机厂对供应链有很强的掌握能力,和零配件厂之间已经存在成熟的规则,零配件的供应和调度有系统地衔接。然而多数行业的供应链没有数据标准,采用自己的 ERP、经销商管理系统和数据规则,个性化服务要求高,工足量大。因此银行倾向于做供应链中相对业务量明确、资信较好、上下游业务量大的企业,覆盖的深度和广度有一定局限性。
另外,多数银行自身没有仓储管理能力,也不太可能耗费大量人力去进行仓储管理,更多采取跟物流仓储公司合作的方式。在涉及现货质押的业务中,把货物放到合作仓库中,由物流企业负责管理物流信息,运输过程信息,采集货物签收情况、货运、入库出库情况等。
供应链金融因为专业的限制为外包服务提供机遇,银行自建平台成本和局限性较高,然而自建平台可以让银行把控客户资源、增强核心业务能力。这就出现了是自建平台还是用第三方平台的问题。
第三方服务平台先对与银行自建平台具备多种优势。银行内部分工明确,而供应链金融需要的是集业务、技术、金融为一身的解决方案。银行通常希望产品是标准的,然而每个供应链和企业都具备特定性,系统、数据、资金需求方式各异。另外多数银行构架复杂,审批流程长、反应速度慢,产品创新的速度也有限。第三方平台贴合市场、机动灵活,可以更好的解决这些问题。
另外第三方平台的合作方不仅仅是银行和核心企业,还可以是供应商、经销商、交易平台的交易商、贸易商等。资金来源方面可以与资产管理公司、P2P 平台等合作。协作方面可以与标准化服务提供商(如中仓仓单)、风控机构、认证机构、数据公司(如金电联行)等合作。为所有参与方构建开放式、合作共赢的模式,企业都可以在平台系统上找到自己的位置,做到资源的互通和整合。

以中金支付的智融在线产品流程为例,首先与核心企业达成一个合作的意向,然后根据行业特点和业务场景,制作个性化方案。再根据核心企业的诉求,帮助其匹配资金方,三方探讨下形成合作协议。方案形成之后,平台进行系统对接,之后进行培训、上线。平台为不同的信息化建设水平的核心企业提供不同的方案。信息化水平高的企业平台直接提供接口,将产业链上的交易信息导入线上,上下游有融资需求的企业都可以在平台上发起融资请求;如果核心企业信息化水平较低,或者本身没有信息化系统,平台也可以为其提供系统支持。

核心企业
核心企业在长期的经营过程中拥有大量的资源,在建立好信息化的系统之后,更大的壁垒在于系统建设后的运营,即上下游会不会配合把这个信息进行一个完整的、真实的采集,而不发生操作风险。拥有仓储物流资源的企业可以基于对货物的控制开展现货类融资。核心企业想要做好供应链金融,除了系统建设、系统运营能力、仓储物流资源之外,更关键的是对上下游的掌控能力。
核心企业核心竞争力
相对于银行,核心企业做供应链金融具有先天优势,开展供应链金融服务的初始成本更低,响应速度也更快。借由多年的行业类,对上下游企业的经营状况有充分的了解,初期甚至不需要过于复杂的风控手段,如果对象是自身上下游的企业则更是如此。很多企业针对于供应商和经销商已经建立了信息化系统,拥有大量的中小型企业经营状态的信息,而且这种信息是动态的、明细的交易数据,可以对链上成员进行实时评估。核心企业的话语权和掌控能力越大,这类信息的真实性和完善性就越高,征信的价值就越大。无论是自用还是协作银行,都具有无可比拟的优势。若涉及到现货质押类的服务,企业对于货物的识别和处置能力是另一优势,这也是金融机构不能轻易具备的。

以何种渠道引入外部资金
核心企业经营供应链金融所面临的最大问题就是资金,主要依赖自有资金和银行授信,有限的规模限制了供应链融资业务规模的拓展,而如果扩大融资服务范围,企业必须从外部借入高成本资金来满足需求,这又势必将推高借款成本,加大了融资企业的财务负担。P2P 是一种解决方法,然而自建 P2P 平台从民间融资,面临未来可能的高风险与监管压力,而与外部 P2P 贷款公司合作,隐性成本较高。目前 P2P 平台大多缺乏相对可靠、优质的借款项目,因此基于真实交易背景的供应链金融产品或许是未来 P2P 降低利率水平的解决方向。




核心企业电商平台模式
与大型综合电商相比,核心企业搭建起的 B2B 电商平台,有能力提供更专业的资讯、建立更合适的交易和结算平台。在打造细分行业 O2O 闭环和供应链金融上优势突出,在未来为行业注入新的活力。核心企业涉足供应链金融一般包括三个由浅及深的阶段:行业资讯门户网站、交易平台、金融及物流增值服务。
在中小企业占绝大多数、信息不对称普遍存在的行业中,企业会自发的汇聚到最权威的资讯平台获取行业信息,并在平台上相互沟通。资讯平台的价值不仅仅局限于赚取更多的会员费和广告费,它既是垂直电商从互联网综合电商手中抢夺流量的招牌,更是行业大佬们的必争之地。受限于自身并无实业经营背景,且资讯网站的高度雷同化与低进入壁垒,单纯搭建 B2B 电商资讯平台的企业,在未来发展出有吸引力的电商交易平台乃至真正涉足供应链金融的前景并不看好。未来的突破口在金融与物流服务嵌入电商平台,提供增值服务和一揽子的解决方案。
所谓 O2O 闭环,指的是线上线下业务要产生循环往复的协同作用:线上客流引入到线下消费;线下的消费体验又引回到线上反馈。目前,大宗商品 B2B 交易平台已率先起步,并已靠佣金、手续费开始盈利。以上海钢联为代表的传统核心企业,继撮合模式之外,已开发出自营业务,并开始向平台内钢贸商贷款。这些高毛利业务的开展,已使其颇具供应链金融提供商风范。

而从交易平台的目标客户,也就是中小企业的角度来讲,在线交易平台更透明的比价条件、更安全的资金周转也是吸引他们的关键因素。这与我国第三方互联网支付规模的逐年攀升相吻合。


核心企业和上下游企业的仓储、物流、付款等各类真实信息是一个未被充分挖掘的宝藏。基于上述数据,不仅可以建立一个包含多个关注指标的实时预警体系,更可以积累出上下游形形色色的中小微企业的真实需求。
供应链金融的风险管理与普通贷款类似,一般分为贷前及贷后风控。由核心企业来打理供应链金融的核心放贷环节,有利于风险的识别与规避,主要就体现在贷后管理上。
大数据时代的来临,为贷前管理提供了一种新思路,而贷后风控管理的信息跟踪环节离不开电商平台的搭建。资金闭环需要交易平台的支持,物流管理则要与物流公司进行实时信息对接。物流环节的重要性日益显现,而怡亚通等物流上市公司取代核心企业、主导供应链金融的模式,在国外也早已有了 UPS 为代表的先例。
在标准化的流程之外,每家核心企业对自身所处行业的独到的风险识别能力以及对上下游中小企业的深刻认识,也将成为决定其能否在金融领域获得持续发展的关键。
与之前电商打造的供应链金融模式类似的,我们更看好有完备的仓储运输体系,与上下游中小公司建立起紧密联系的核心企业的未来发展。自有仓储运输体系为商业保理及保兑仓服务的开展提供了天然的便利,更能见微知著对整个行业的风险状况有清晰的认识。在 A 股市场参与供应链金融标的中,金发科技拥有的成熟的物流体系和仓储资源;搜于特与嘉欣丝绸公布过定增预案将募资建设仓储物流基地。
协作方
前面我们提到,供应链金融因为专业的限制需要大量的外包服务,银行自建模式局限性高,未来与协作方配合,分散银行风险的方式可能更容易展开。常见的协作方包括物流企业、电商交易平台、征信公司、供应链管理公司、供应链金融解决方案服务商等。
物流企业
供应链内部的物流仓储企业,与供应链金融客户高度重叠,可与银行实现客户共享。金融和物流都是交易中介,金融是付款的中介,物流是付货的中介。物流企业保证货物的存在和交付,无论交易形式如何变化,货物交付才能代表交易的最终完成。
物流企业在服务的过程中有着完整的控货能力。供应链融资的产品运用很多都涉及物流的控制,在这类业务中,物流企业可以充当银行代理人的角色,监管抵质押资产,并就企业的经营活动向银行提供预警。物流外包已成为现代企业扩张到特定发展阶段的趋势性选择, 在此趋势下,物流企业物流管理职能,引入金融、增值服务来吸引外包业务, 也可以成为一种有效的竞争策略。而其中物流企业的资源投入并未增加,可以获得物流和动产监管的双重收益。
电商平台
电商交易平台可以对供应链内部交易信息和资金流进行整合,是获取供应链金融核心信息的最便捷途径。通过买卖双方的 ERP(或其他电子平台、订单系统)与银行系统进行对接,实现业务的在线化和交易的可视化。以保理业务为例,电商平台可以实现应收账款从发生到完成各个环节的自动化,其巾包括实现发票传递和结算的电手化解决方案,以及贸易融资中信用证和赊销结算方式的线上化。另外发票融资、发票贴现和存货融资等功能也被逐渐引入电子商务平台中。
阿里的平台承接 B2C 交易过程中的信息流和资金流,形成闭环,拥有海量的中小企业交易和经营数据,因此可以开展基于真实交易背景的融资(如订单融资),但阿里小贷更像是一个大数据征信平台。另外重要的是,阿里对于其平台上的商户具有“生杀大权”,商户如果违约,存在信誉和经营上的隐性风险,对其具有较好的约束效果,是其风控手段之一。而相对来说,阿里大数据相对于 C 端的征信和风险定价产品更丰富,如差异化的运费险。

我们这里讲的平台是类似于前面提到的融信通和中金支付,通过信息接入,为核心企业和资金提供方搭建一个桥梁,提供供应链金融解决方案,实现业务在线化和交易环节可视化。其实质是利用互联网和数字认证技术帮助金融机构服务于实体企业。银行在这过程中也需要改变,如异地服务、流程改造等,但是无需过多成本就可以开拓新的业务。
另一种平台不是通过接入式的,而直接作为供应链上的交易平台,即 B2B 平台。虽然电子商务在零售业获取巨大成功,但目前大宗商品电子交易平台却困难重重。这主要是因为 1、买卖双方习惯传统模式,线上交易不大;2、与物流实体脱节,信息系统不统一,仓储运输环节能力不足;3、大额交易,合同和结算比较谨慎;4、企业自营的平台比较多。宝钢、鞍钢、首钢都建设了自己的电商交易平台,销售自己的货物,试图整合交易客户的内部供销链。

目前有 800 家左右大宗商品电子商务,竞争激烈,集中度不高。然而大宗商品规模是生活品的十多倍,市场空间巨大,未来的突破口在金融与物流服务嵌入电商平台,提供增值服务和一揽子的解决方案,这是目前欧浦智网的做法,通过更好的利用其自身智慧仓储的优势,为电商平台增值。
各参与方未来发展关键因素

精品微信号推荐
| 保函 |ID:BankLG
对外承包工程、保函等专业领域第一平台。

温馨提示:可长按二维码识别关注
| O2O实践 |ID:o2oshijian
持续发布O2O商业模式研究与实践的成果。

温馨提示:可长按二维码识别关注



