
恶性胸腔积液(MPE)是晚期肺癌最常见的并发症,是胸膜疾病的重点难点,MPE免疫抑制微环境(“冷”状态)也是研究的热点。广医一院、国家呼吸医学中心、广州呼吸健康研究院汪金林教授团队联合暨南大学纳米医学团队在对MPE的微环境研究中首先发现,微量元素硒的下降与MPE免疫功能抑制关系密切,纳米硒药物有望调控MPE的免疫“冷”状态为“热”状态(Translational Nanotherapeutics Reprograms Immune Microenvironment in Malignant Pleural Effusion of Lung Adenocarcinoma,AHM封面 ,IF10.0)。在此基础上,团队开发了具有免疫激活功能的纳米硒香菇多糖(LET-SeNPs),在小鼠模型中实现了MPE从免疫“冷”状态向“热”状态转化,为基础临床转化奠定了良好基础(Selenium Nanoparticles Enhance NK Cell-Mediated Tumoricidal Activity in Malignant Pleural Effusion via the TrxR1-IL-18RAP-pSTAT3 Pathway, AFM封面,IF 18.5)。
在前期基础上,团队首次针对晚期肺癌的临床患者,包括并不局限于合并MPE的晚期患者,通过一系列研究发现:非小细胞患者体内严重缺硒;缺硒引发免疫细胞(NK细胞)等功能障碍,加速肿瘤生长;纳米硒在晚期肺癌特别是MPE的机制研究方面已经取得突破,作用机制逐渐明确,可实现抗肿瘤;纳米硒显著提高肺癌患者血硒水平,减轻化疗带来的毒副作用,改善预后。
研究成果在国际顶级期刊Advanced Materials(IF27.4)发表题为《Translational Selenium Nanoparticles Promotes Clinical Non-small-cell Lung Cancer Chemotherapy via Activating Selenoprotein-driven Immune Manipulation》的研究论文。医工结合、临床转化、纳米引航,这项研究标志着纳米硒在晚期NSCLC特别是合并MPE的患者治疗应用方面取得了重要突破。
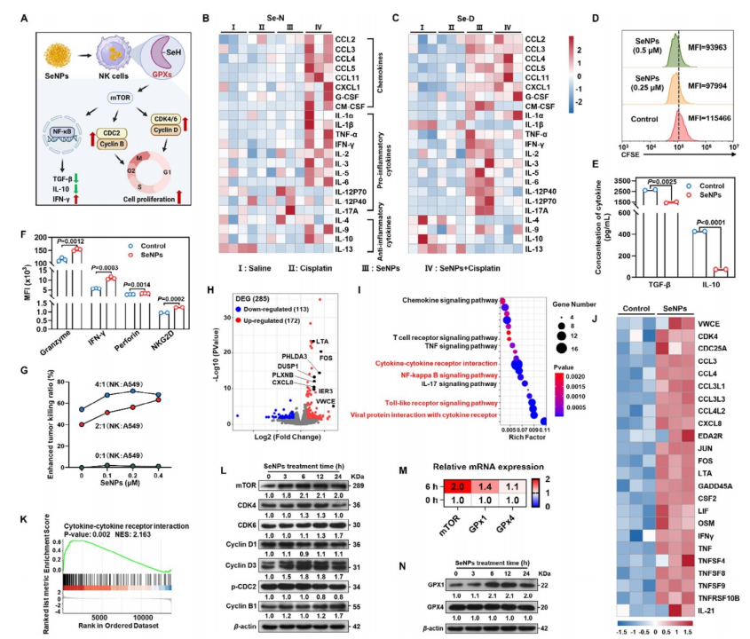
首先,我们团队对300例晚期NSCLC患者进行系统分析,发现患者血清硒水平显著低于健康人群,并首次揭示NK细胞数量减少与肿瘤组织硒缺乏直接相关,构建的Se-D小鼠比Se-N小鼠肿瘤发生率翻倍,外周血中的免疫细胞显著减少。
进一步研究发现,团队自主研发的LET-SeNPs可在肿瘤微环境中靶向降解,24小时内释放活性硒组分,使肿瘤局部硒浓度提升2.8倍。体外实验证实,经LET-SeNPs处理的NSCLC患者外周血中NK细胞比例及细胞毒性标志物分泌量提高,对肺癌细胞杀伤效果良好。
为深入探究LET-SeNPs激活NK细胞的具体机制,团队采用多组学联合分析方法,锁定硒蛋白GPX1为关键调控靶点,并首次发现mTOR信号通路在NK细胞活化中的枢纽作用。
最后,我们还开展了一项临床实验,探索了纳米硒辅助晚期临床NSCLC化疗(Bev+AP)的效果。研究结果显示,补充纳米硒可显著提高NSCLC治疗的客观反应率(ORR)至83.3%,并实现100%的疾病控制率(DCR)。进一步探究发现,纳米硒可以显著提高NSCLC患者的血硒水平,减轻化疗带来的毒副作用。
因此,本研究结果不仅阐明了硒在NSCLC发展和预后中的重要作用,还提供了一种高效低毒的纳米硒补充剂以增强临床NSCLC化疗效果。
作者介绍
汪金林教授
第一作者(共同):广州医科大学汪金林教授,主任医师,研究生导师,广州市呼吸质控中心秘书,广东省医学会呼吸分会秘书,广东省胸部疾病学会胸膜纵隔疾病专委会主任委员,国家呼吸中心/呼吸健康研究院胸膜与纵隔疾病病区主任,广州医科大学附属第一医院呼研院第四党支部书记。
致力于胸膜疾病,恶性胸腔积液的诊治与研究。在Adv Mater、AFM、AHM、JNB、Nano Res、Nano Today等高水平杂志(>10分)发表文章8篇,封面文章2篇。主持科技部四大慢性重点专项子项目1项、广东省自然科学基金面上课题2项、广州市科技计划和广东省推广项目各1项。
入选2012-2021年全国呼吸与危重症医学领域学者论文学术影响力排名100强。胸膜相关研究入选梅斯医学“2024年中国十大医学研究”之一。
论文信息
标题:Translational Selenium Nanoparticles Promotes Clinical Non-small-cell Lung Cancer Chemotherapy via Activating Selenoprotein-driven Immune Manipulation
作者:Yanzi Yu, Bin Xie, Jinlin Wang, Weizhan Luo, Meijin Yang, Zushuang Xiong,Guanning Huang, Jianwei Yang, Zhiying Tang, Rui Qiao, Zhongwen Yuan, Lizhen He,* and Tianfeng Chen*
期刊:Advanced Materials(IF 27.4)
DOI:10.1002/adma.202415818
在线链接:https://onlinelibrary.wiley.com/doi/10.1002/adma.202415818
来源:南山呼吸
投稿/审核:汪金林教授团队
排版:JOJO


