国家知识产权局7月7日发布了关于
《商标注册申请快速审查办法》的公告
本办法自发布之日起施行。
全文如下:
具有下列情形之一的商标注册申请,可以请求快速审查:
(一)涉及商业航天、低空经济、深海科技等国家发展的战略性新兴产业和生物制造、量子科技、具身智能、6G 等未来产业,且迫切需要取得商标专用权的;
(二)涉及国家或省级重大工程、重大项目、重大科技基础设施、重大赛事、重大展会以及重要文化遗产等标志,且商标保护具有紧迫性的;
(三)涉及省级人民政府推动构建的现代化产业体系、围绕发展新质生产力布局的产业链,且商标已经使用的;
(四)在特别重大自然灾害、特别重大事故灾难、特别重大公共卫生事件、特别重大社会安全事件等突发公共事件期间,与应对该突发公共事件直接相关的;
(五)为服务经济社会高质量发展,推动知识产权强国建设纲要实施确有必要,或者其他对维护国家利益、社会公共利益或者重大区域发展战略具有重大现实意义的。
请求快速审查的商标注册申请,应当同时符合以下 条件:
(一)经全体申请人同意;
(二)采用电子申请方式;
(三)所申请注册的商标标志为文字、图形、字母、数字或以上要素的组合;
(四)指定商品或服务项目与第二条所列情形密切相关,且为国家知识产权局公开的可接受商品和服务项目名称;
(五)未提出优先权请求;
(六)非集体商标、证明商标的注册申请。
请求快速审查商标注册申请,应当以纸件形式向国家知识产权局提交以下材料:
(一)商标注册申请快速审查请求书;
(二)符合本办法第二条规定的证明材料;
(三)中央和国家机关相关部门、省级人民政府或者其办公厅出具的对快速审查请求的推荐意见;或者省级知识产权管理部门出具的对快速审查请求理由以及相关材料真实性的审核意见。
国家知识产权局收到快速审查请求后,对申请材料 进行严格审核。对符合本办法规定的,准予快速审查。对不符合本办法规定的,不予快速审查,并在5个工作日内通知快速审查请求人。
国家知识产权局准予快速审查的,应当在20个工作 日内审查完毕。不予快速审查的,按法律规定的一般程序审查。
在快速审查过程中,发现商标注册申请有下列情形之一的,可以终止快速审查程序:
(一)商标注册申请依法应进行补正、说明或者修正,以及进行同日申请审查程序的;
(二)商标注册申请人提出快速审查请求后,又提出暂缓审查请求的;
(三)存在其他无法予以快速审查情形的。
快速审查的商标注册申请在依法作出审查决定后,依照法律有关规定,相关主体可以对初步审定公告的商标注册申请提出异议,对驳回或部分驳回的商标注册申请提出驳回复审。
国家知识产权局处理商标注册申请快速审查应当严格依法履职、秉公用权,接受纪检监察部门监督,确保快速审查工作在监督下规范透明运行。
本办法由国家知识产权局负责解释。国家知识产权局商标局承担商标注册申请快速审查的具体工作。
本办法自发布之日起施行。其他有关商标注册申请快速审查的规定,凡与本办法相抵触的以本办法为准。原《商标注册申请快速审查办法(试行)》(国家知识产权局第四六七号公告)同时废止。
商标注册申请快速审查请求书
《商标注册申请快速审查办法》第四条规定,请求快速审查商标注册申请,应当以纸件形式向国家知识产权局提交以下材料:
(一)商标注册申请快速审查请求书; 商标注册申请快速审查请求书应当打字或者印刷。商标注册申请人应当按照《填写与邮寄说明》规定并使用国家公布的中文简化汉字填写,不得修改格式,填写完毕后用A4打印纸双面打印。 如有补充材料,可另行附文。
(二)符合本办法第二条规定的证明材料; 主要指证明该商标注册申请是符合《商标注册申请快速审查办法》所列快速审查情形的必要材料。
(三)中央和国家机关相关部门、省级人民政府或其办公厅出具的对快速审查请求的推荐意见,或者省级知识产权管理部门出具的对快速审查请求理由及相关材料真实性的审核意见。 以上意见,提供任意其一即可。
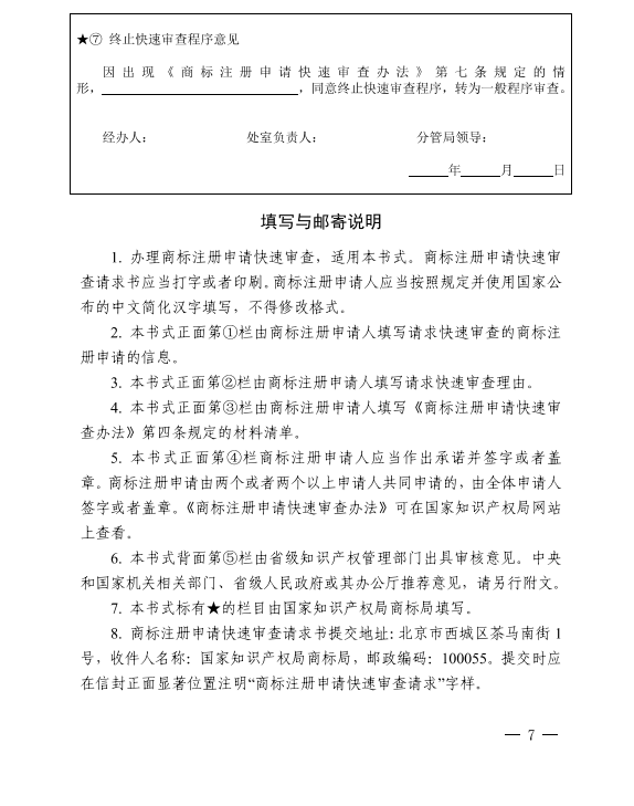
申请人应当以纸件形式向国家知识产权局商标局提交商标注册申请快速审查请求,且提交时应在信封正面显著位置注明“商标注册申请快速审查请求”字样。
提交地址:北京市西城区茶马南街1号。
收件人名称:国家知识产权局
国家知识产权局商标局负责受理和审核快速审查请求,对准予快速审查的商标注册申请,自同意之日起20个工作日内依法作出审查决定,对不予快速审查的商标注册申请,按照法律规定的一般程序审查。
国家知识产权局商标局负责受理和审核快速审查请求,对准予快速审查的商标注册申请,申请人会及时收到电子发文的审查结论,对不予快速审查的商标注册申请,商标局会及时通知申请人。
快速审查的商标注册申请在依法作出审查决定后,依照法律有关规定,相关主体可以对初步审定公告的商标注册申请提出异议,对驳回或部分驳回的商标注册申请提出驳回复审。 在快速审查过程中,发现商标注册申请有下列情形之一的,商标局可以终止快速审查程序,按法律规定的一般程序审查,并及时通知快速审查请求人:
(一)商标注册申请依法应进行补正、说明或者修正,以及进行同日申请审查程序的;
(二)商标注册申请人提出快速审查请求后,又提出暂缓审查请求的;
(三)存在其他无法予以快速审查情形的。
咨询电话:(010)63218500
申请人可以随时通过中国商标网查询快速审查商标注册申请的审查进度。
(https://sbj.cnipa.gov.cn/sbj /sbcx/)
点击“阅读原文”获取源文件
文章来源:国家知识产权局官网
珠海市知识产权保护协会
邮箱|zhippa@qq.com
微信|18933206411
地址|港湾2号·双博基地主楼310室

