今天我们来探索下纳米搜索的慢思考模式。
官方网址:
https://n.cn/search/

登录后进行使用。

给到一个主题后,开会思考。。。看上去是有一定的工作流在指引运行的。


检索的资料之庞大,如果阅读的话需要180分钟,现在纳米搜索给你整理好核心内容预计要节省不少时间和精力。对于阅读信息、研究工作等都有相当大的帮助。
侧边栏中有所有引用的来源。

这边还有一个亮点是可以多模型协作信息比较。
这边是文心一言的回答内容:

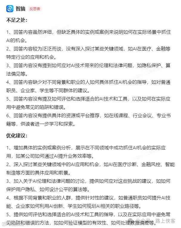
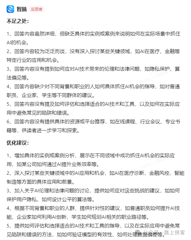
然后有360自家的智闹进行点评:

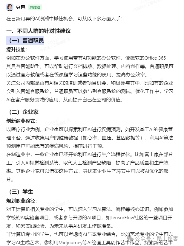
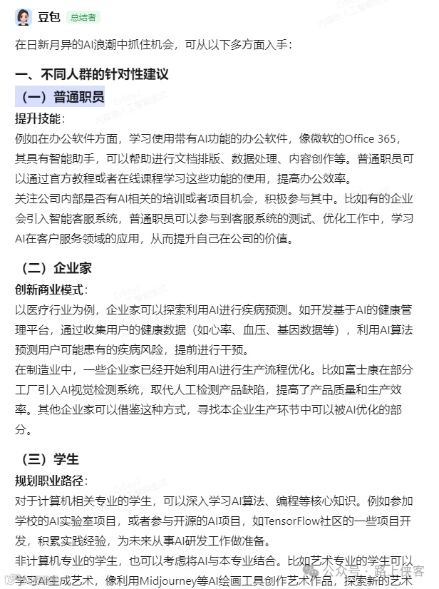
最后还有豆包的总结:

上述各大模型回答的内容由于篇幅较长至展示了部分。
如何在AI浪潮中抓住机会
1. 学习和提升技能
要抓住AI浪潮中的机会,首先需要掌握相关的技能和知识。以下是一些推荐的学习路径和资源:
1.1 热门课程和学习资源
机器学习基础:线性回归、逻辑回归、决策树、支持向量机等基本机器学习算法。
深度学习与神经网络:卷积神经网络(CNN)、循环神经网络(RNN)、生成对抗网络(GAN)等。
自然语言处理(NLP):词向量表示、语言模型、序列标注和文本分类等。
计算机视觉:图像分类、目标检测、图像分割等。
强化学习:马尔可夫决策过程(MDP)、值函数和策略优化等。
数据科学和大数据处理:数据清洗、数据挖掘、特征工程、数据可视化等。
1.2 在线教育平台和资源
AISCK:提供广泛的AI课程和学习资源。
Coursera:全球知名的在线教育平台,提供斯坦福大学等顶级大学的AI课程。
edX:提供来自知名大学的AI课程。
CSDN博客频道:提供全面的AI学习路线和资源。
2. 应用AI技术
在不同的行业和场景中应用AI技术,提升业务效率和创新能力:
2.1 制造业
预测设备故障:通过AI预测产品或设备故障,减少停机时间,降低成本,提高生产率。
质量评估:使用AI进行产品质量评估,确保产品性能。
2.2 零售业
消费者体验优化:利用AI技术进行数据分析和自动化决策,提高设计效率和决策准确性。
数字化转型:通过整合和分析大数据,预测需求,定制个性化购物体验。
2.3 医疗行业
AI辅助诊断:利用AI进行辅助诊断和个性化医疗。
AI智能客服:提升医疗服务的效率与质量。
2.4 市场营销
精准营销:通过数据分析和预测,提供更精准的市场洞察,实现个性化营销。
3. 掌握最新动态和工具
AI工具资源库:寻找并掌握适合自己需求的AI工具,提高业务效率。
生成式AI技术:应用于广告、市场营销等领域,提高创作效率和创新能力。
通过不断学习新知识、应用AI技术、掌握最新动态和工具,您可以在AI浪潮中抓住机会,实现职业和业务的突破与提升。
补充知识:
纳米搜索慢思考模式:深度探索与理解
纳米搜索的慢思考模式是一种独特且创新的搜索模式,具有诸多值得深入探讨的方面。
一、基于思维链的深度搜索方式
纳米搜索的慢思考模式采用思维链方式进行搜索。这一模式并非简单地对用户输入的问题进行直接搜索和回答,而是有着复杂且深入的处理流程。在这个过程中,它会将问题逐步拆解,像人类进行深度思考时那样,一环扣一环地分析问题。例如,当遇到一个较为复杂的问题时,它不会仅仅局限于表面的关键词搜索,而是深入挖掘问题背后可能涉及到的各种概念、关系等。这种思维链的方式就像是构建一个逻辑严密的思考路径,从问题的起点出发,沿着不同的逻辑分支逐步探索,直至找到较为全面和准确的答案。
二、多模型协作与多步骤处理
该模式会调用多个大模型来协同处理问题。在单次搜索中至少调用三个大模型,这体现了其整合多种资源的能力。这些大模型在不同的步骤和角色中发挥着各自的作用,例如经过意图识别、搜集者、思考者、反思者、阅读者、推理者、总结者等七个角色完成至少12个步骤。不同的角色有着明确的分工,意图识别负责理解用户问题的真正意图,搜集者开始广泛收集相关资料,思考者对收集到的资料进行初步分析和整合,反思者则对前面的步骤进行检查和反思,阅读者深入阅读搜索到的内容,推理者基于阅读的内容进行逻辑推理,最后总结者将所有的结果汇总成一个完整的答案。这种多模型协作和多步骤处理的方式,就如同一个团队在合作解决问题,每个成员都发挥着不可或缺的作用,从而提高了回答的准确性和质量。
三、海量数据处理与精选结果输出
纳米搜索的慢思考模式在处理数据量方面相当庞大。平均阅读全网25万篇资料,然后从这些海量的资料中精选其中30篇来构建答案。这意味着它在回答问题时并不是随机抽取资料,而是经过了大量的筛选和分析。例如,对于一个关于科学研究进展的问题,它会在众多的科研报告、学术论文等资料中进行筛选,选取最具权威性、相关性的30篇资料。这种海量数据处理和精选结果输出的方式,使得最终单个回答可达5000字,能够提供非常详细和全面的信息,大大提升了回答的深度和广度,为用户提供更有价值的答案。

需要更多免费AI工具、最新Ai信息、详细使用和丰富Ai教程、Ai变现方法的小伙伴可以加入路上侠客的知识星球,一年会员,原价199元,现在只需99元。

