今天我们来介绍并体验一下智谱AI提供的Deep Research模型,无需登录即可使用,非常方便。
官方访问地址
可以直接访问:https://chat.z.ai/
支持的模型概览
进入网站后,我们可以看到 Z.ai 支持的多种模型,包括今天重点体验的Deep Research。
体验Deep Research (Z1-Rumination)
我们来实际试用一下 Deep Research 模型 Z1-Rumination。用一个经典的“灵魂三连问”来测试它的深度分析能力。
示例提示词 (Prompt)
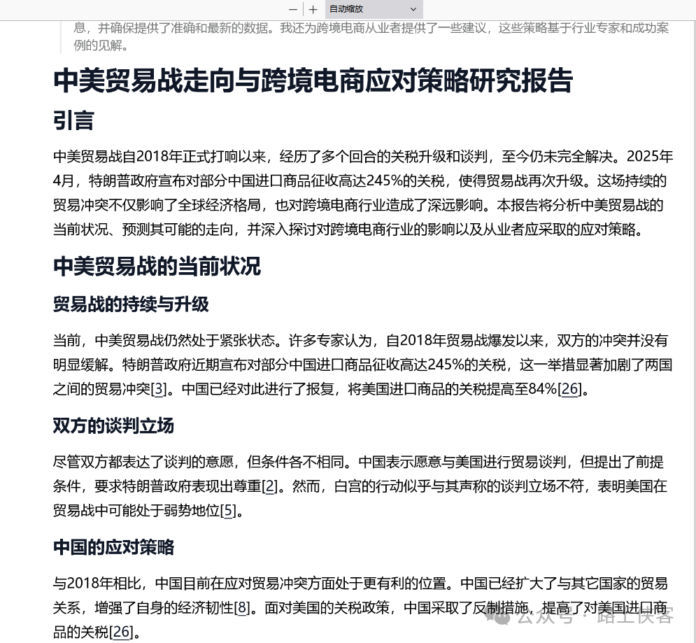
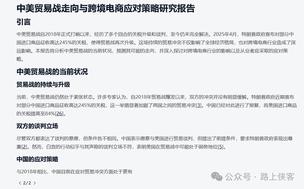
“中美贸易战将走向何方?对跨境电商行业有何具体的影响?跨境电商从业者应该做好哪些准备?”
结果导出与保存
Deep Research 完成调研后,支持将结果导出并保存到本地,非常适合后续整理和分享。
可以看到,提供了 Word、PDF、Markdown 三种常见的文档格式供下载。
我们选择 PDF 格式进行导出保存,方便查阅。
工作流概览 (Overview)
在 Overview 预览模式下,可以清晰地看到 Deep Research 模型内部的工作流程和思考步骤。
补充知识:AI发展趋势与应用
(以下信息基于对相关AI趋势的分析,非直接关于 Z.ai)
AI的发展趋势
- 垂直领域小模型产业落地:
关注点从通用大模型转向特定行业应用,利用高质量数据训练小模型,提升准确性、降低成本和能耗,尤其适合B端场景。 - AI基础设施技术创新:
持续创新以降低AI应用能耗和成本,包括硬件和软件优化,可大幅减少GPU需求和能源消耗。 - 小模型进入边缘端设备:
AI将在智能眼镜、音响灯等日常设备上运行,催生新接口和应用场景。NexaAI等已能在树莓派等边缘设备上高效运行小模型。 - 开源生态持续发展:
开源模型将更丰富多样,可能推动部分AI应用在CPU上高效运行。 - 新算法模型与架构涌现:
不断出现的新技术将推动AI进一步发展。
AI的应用案例举例
- 三星Galaxy Z Fold6:
利用Galaxy AI增强生成式功能和SPen应用,如智能截图、涂鸦生图、照片编辑、笔记智能排版、录音转文字等。 - Z视介平台:
利用AIGC技术构建创作者平台,提供AI文生图、图文转视频功能,并基于大数据进行内容分析和智能推荐。
需要更多免费AI工具、最新Ai信息、详细使用和丰富Ai教程、Ai变现方法的小伙伴可以加入 路上侠客的知识星球!
一年会员,原价199元,现在只需 99元!

