今天我们来看下美团的Agent。
官方网址:https://nocode.cn/
可以申请数据库使用。
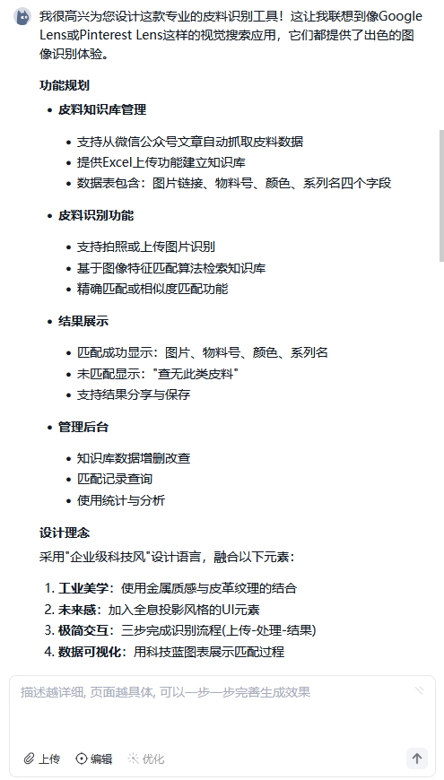
我们这边开发的是一款皮料识别工具,由于之前使用如Manus一类的Agent都不支持数据库,所以业务需求很难被满足的很好。
Nocode对业务的需求分析
Nocode实现界面
Nocode可以免费创建10个作品,公测阶段每天可以对话10次。
补充知识:关于https://nocode.cn/
https://nocode.cn/ 是美团即将上线的AI编程类工具NoCode的在线体验地址。NoCode定位VibeCoding(氛围编程)方向,其产品定位接近明星AI产品Lovable,主要面向非技术人群,采取对话式交互的AI编程应用。
NoCode的基本信息
研发团队
由美团研发质量与效率团队研发,这一团队属于美团的基础研发平台。
测试情况
产品已于5月11日进入Beta测试阶段,目前处于灰度测试中。
用户额度
新用户登录后,初始将获得10个作品的额度(新建一个对话为一个作品)以及100次对话的额度(每发送一次内容,计为一次对话)。每日访问NoCode平台,可额外获得10次免费对话次数,目前暂不支持购买额外额度。
NoCode的功能特点及优势
功能特点
- 自然语言编程:
使用自然语言描述想法,NoCode自动解读并转化为完整功能,无需编程经验即可生成可用能力。 - 一键部署分享:
应用完成后,代码将自动上传到仓库,可直接分享链接给他人使用,简化发布流程。 - 实时效果预览:
在对话过程中,系统即时渲染页面内容,用户可随时查看修改后的实际呈现效果。支持通过Edit功能对特定部分进行调整和优化,并提供版本对比和回退机制,确保修改过程清晰可控。
优势
- 降低开发门槛:
无需编程背景和经验,可帮助不同角色以零代码的方式创建个人提效工具、产品原型、可交互页面等,降低中小商户IT化、数字化门槛,实现创意释放。 - 多步骤逻辑推理:
采用CodeAgent架构,能够进行多步骤逻辑推理,会做更多专有任务的优化,尤其是推理侧,如调度文件检索、日志分析、数据库查询等操作。
NoCode的应用场景
典型的应用场景包括数据分析、产品原型、运营工具、门户网站的生成、数据处理分析、产品原型搭建、运营工具制作及企业门户页面生成等。
NoCode相关支持信息
客服交流
在工作时间(周一至周五10:00 - 19:00),扫码联系客服与支持人员实时交流。非工作时间请留言,支持人员会在1个工作日内联系回复。
申请审核
申请类的诉求将在1个工作日内完成审核,审核完成后会统一通过提交时填写的邮箱反馈进度。提额申请等如有更多使用需求,点击后团队将在1个工作日内完成审核。如果有新功能建议或改进意见、需要申请Database资源等也可点击相应位置操作。
培训与教程
提供丰富的培训资源,帮助用户更好地使用NoCode。
需要更多免费AI工具、最新Ai信息、详细使用和丰富Ai教程、Ai变现方法的小伙伴可以加入 路上侠客的知识星球!
一年会员,原价199元,现在只需 99元!

