今天看到知乎上有博主分享了许多对于豆包超能模式的失败案例。我这边拿来再执行一遍,看看是否能够成功完成。其中,一个“天猫大促活动策划方案”的案例引起了我的特别注意,因为它非常具有现实意义。
生成“双十一活动策划案”网页工具
我们输入的提示词如下:
我是一名天猫店铺运营,我们品牌是按摩仪,负责双十一大促活动的整体策划。我需要一个能根据店铺类目、预算、目标GMV,自动生成完整《双十一活动策划案》的网页工具。输出一个网页,输入基础数据后,系统输出主推商品、优惠策略、流量承接页设计、客服话术、数据复盘表等模块。视觉风格采用电商大促设计,红金配色搭配粒子动效,标题使用阿里普惠体,关键数据使用大号荧光数字突出显示。交互功能包括:方案支持逐部分展开与收起、支持导出PPT与生成执行甘特图、点击“话术”可播放AI模拟客服语音。技术实现建议使用js,PDF导出PDF文档,甘特图使用Frappe Gantt库,支持一键粘贴内容至钉钉或飞书。
豆包超能模式成功生成了一个可交互的网页工具,并提供了访问链接。输入数值和内容后,即可自动生成详细的策划方案。
方案内容非常详尽,包括了优惠券设计、页面设计、客服话术以及数据复盘分析等模块。
举一反三:开发其他平台的策划方案生成器
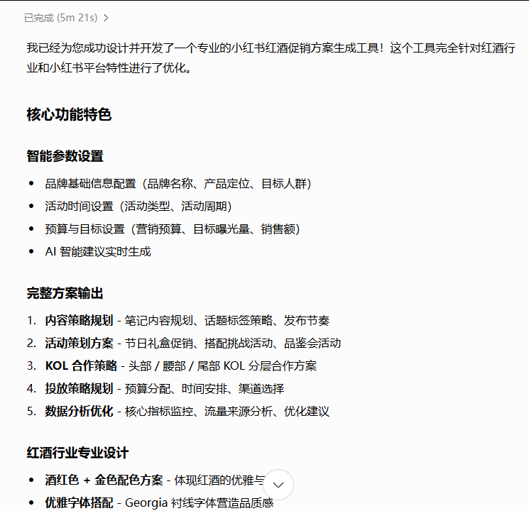
以此类推,我们还可以开发其他产品和平台的策划方案生成器。比如,在小红书上做一个红酒的促销方案。
看一下生成和使用的效果(部分页面截图):
总结
其实,如果深入挖掘一下豆包的超能模式,相信很多之前对可视化和无代码编程没有太多感觉的小伙伴,会爱上这个模式。你可以自己去设计一些实用的、基于自己本行业务的工具,并且可以快速分享给团队其他人员或外部人员使用。这里算是抛砖引玉,有兴趣的小伙伴可以去尝试一下。
需要更多免费AI工具、最新Ai信息、详细使用和丰富Ai教程、Ai变现方法的小伙伴可以加入 路上侠客的知识星球!
一年会员,原价199元,现在只需 99元!

