本文系Food Science and Human Wellness原创编译,欢迎分享,转载请授权。
图1 CCFM1255对去卵巢大鼠性激素和炎症的调节作用
图2 CCFM1255对雌激素合成相关酶的影响
图3 CCFM1255对血清代谢组谱的影响
图4 CCFM 1255对血清中AAs的影响
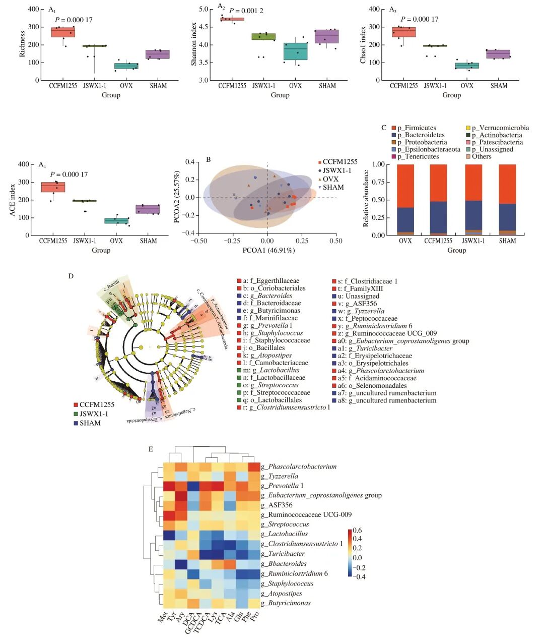
图5 肠道菌群分析
Lactobacillus gasseri CCFM1255 promotes peripheral estrogen synthesis in ovariectomized rats by modulating the gut microbiome and serum metabolome
Qian Chena,b, Haiqin Chena,b,c,d, Jianxin Zhaoa,b,c,d, Wei Chena,b,c, Gang Wanga,b,c,d,*
a State Key Laboratory of Food Science and Resources, Jiangnan University, Wuxi 214122, China
b School of Food Science and Technology, Jiangnan University, Wuxi 214122, China
c National Engineering Research Center for Functional Food, Jiangnan University, Wuxi 214122, China
d (Yangzhou) Institute of Food Biotechnology, Jiangnan University, Yangzhou 225004, China
*Corresponding author.
Abstract
The decline in ovarian estrogen production is known to have detrimental health consequences and negatively affect the quality of life in menopausal women. Increasing estradiol levels is key to preventing disease in menopausal women. In this study, Lactobacillus gasseri CCFM1255 isolated from healthy infants was found to have a positive effect on estradiol production in ovariectomized rats. CYP19, the key enzyme catalysing the conversion of androgens into estrogens, was upregulated in adipose tissue upon CCFM1255 treatment. Untargeted metabolome analysis and targeted metabolite detection were used to identify the key metabolites altered by CCFM1255 treatment. CCFM1255 treatment significantly improved the serum concentration of glutamine (Gln). A significantly positive correlation was observed between serum Gln and estradiol concentrations. CCFM1255 treatment reshaped the structure of the gut microbiome, which was correlated with certain changes in serum metabolite concentrations. These results indicate that the provision of CCFM1255 as a dietary supplement may be an effective strategy to alleviate menopausal symptoms by increasing circulating estradiol.
Reference:
CHEN Q, CHEN H Q, ZHAO J X, et al. Lactobacillus gasseri CCFM1255 promotes peripheral estrogen synthesis in ovariectomized rats by modulating the gut microbiome and serum metabolome[J]. Food Science and Human Wellness, 2024, 13(6): 3301-3310. DOI:10.26599/FSHW.2023.9250016.
或点击下方阅读原文查看文章
为深入探讨未来食品在大食物观框架下的创新发展机遇与挑战,促进产学研用各界的交流合作,由北京食品科学研究院、中国肉类食品综合研究中心、国家市场监督管理总局技术创新中心(动物替代蛋白)及中国食品杂志社《食品科学》杂志、《Food Science and Human Wellness》杂志、《Journal of Future Foods》杂志主办,西华大学食品与生物工程学院、四川旅游学院烹饪与食品科学工程学院、四川轻化工大学食品与酿酒工程学院、成都大学食品与生物工程学院、成都医学院检验医学院、四川省农业科学院农产品加工研究所(四川省农业科学院食物与营养健康研究所)、中国农业科学院都市农业研究所、四川大学农产品加工研究院、西昌学院农业科学学院、宿州学院生物与食品工程学院、大连民族大学生命科学学院、北京联合大学保健食品功能检测中心共同主办的“第二届大食物观·未来食品科技创新国际研讨会”即将于2025年5月24-25日在中国 四川 成都召开。
长按二维码关注我们!

